


NO.1丨壹
新华“星耀”运河新城
1、新华竞得蜀山SS202208号地块
合肥第二批次土地集中出让中,蜀山区SS202208号地块进入投报高品质住宅方案,共5家房企参与竞品质,分别为新华、龙湖、邦泰、乐富强、泽信,最终被新华竞得,成交单价990万/亩,总价69182万元,楼面价7425元/㎡,溢价率14.4%。

2、新华星耀学府新规出炉
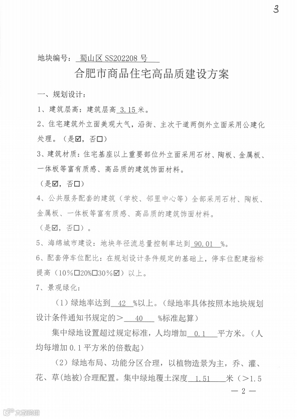
新华星耀学府(SS202208号地块)项目位于合肥市蜀山区三乘寺路与佛岭寨路交口东南,总面积为81.32亩,容积率≤2.0,商品住宅(毛坯)平均备案价格15307元/㎡。这是一座“星耀”系项目,同时却也是一个满分竞品质项目。项目拟建14栋住宅(13层1栋、15层3栋、16层1栋、17层7栋、18层2栋),共896套房源。

NO.2丨贰
运河新城板块市场

2、运河新城前世今生
2013年8月,肥西县小庙镇整建制划归蜀山区管辖,当时的它一片荒凉,没有一点即将起飞的迹象。因为当时是要把包括小庙在内的蜀山西北部打造成“蜀西慢城”,主要用作休闲娱乐和农业发展。
2018年10月,小庙片区被重新定位为滨湖科学城核心发展区,“运河新城”的概念诞生,随着高新区的托管、蜀山经开区管委会的搬迁至此以及成立未来科技城指挥部,片区热度越来越火热。

3、运河新城板块定位
运河新城的建成是有着引江济淮工程计划做大的开发背景,规划与滨湖科学城密切衔接,同时本身也是合肥大规划“一核四心九副中心”的九副心之一,未来将会随着合肥的建设而大力发展。

运河新城核心区功能定位为高品质的国际生活社区,蜀山区正按照“一河清泉水、一道风景线、一条经济带”的定位对其进行打造。未来,运河新城将依托江淮运河,全面对接国际一流城市核心区和国内一线城市同类区域,成为长三角一体化发展和产城融合发展示范区。

4、运河新城板块配套
新房市场:目前板块内在售项目众多,毛坯价格1.5万/㎡左右,精装售价在1.7-1.8万/㎡左右,而待售项目入市价格也在此范围,不过板块内项目众多,可选择性较大,反而会致使民众购房的观望态度加重,新房毛坯与精装单价差3千左右,预计后期毛坯满分竞品质项目更受关注。

NO.3丨叁
小结
1、新华集团是在合肥耕耘多年的房企,拥有多年的业主基础和精湛的产品力表现力,所以此次以中高端系列的“星耀”系来运营这宗地块,当初地块最终是由5家竞品质,最终被新华以满分竞品质竞得,相信未来项目的产品力和项目质量不会太差。
2、运河新城板块是近年来比较火热的区域,不论是自身定位还是政府规划都有极大的期待值,作为城市扩张的新兴区域,是政府着力发展的核心区域,随着各种配套设施不断落实,该板块是置业不错的选择。

