很多时候我们在面试时会遇到各种专业试题。其中会要求画一个星三角启动的主电路和控制电路。我必须承认在某次面试也遇到这个题目时我忘了怎么画。
我相信会有很多人和我一样真的是忘了,我们会很多时候忘了一些看似简单或者基本但又重要的东西。例如正反转,例如一个按钮启停等控制电路。
当我们用PLC编程时,我看到有些使用或者学习日系的PLC的朋友们,他们花大量精力去记忆那些指令,并且最终达到熟练的在键盘上手敲出每个指令的字母来。我不知道这样是好还是不好。又或者说是否这样才能验证或者衡量一个人所谓精通PLC编程的标准。当我们在设计电路时,难道靠的是根据书上的原文去照搬电路?所以我在想,我们需要记忆这些吗?又或者说我们应该记忆哪些,不需要记忆哪些?
我们去控制每个执行元件,去驾驭每个控制项目,是否真的需要我们去记住每个基本的通用的东西?我觉得没有必要。我们需要记住的是为什么要这么控制,而不是要记住这么控制的电路。就好比在绘制一个三相主电路的电流互感器获取的三相电流的这么一个电路,说实话很久不画这个了后就真的容易忘记,但是我们不能忘了的是电流互感器不能开路,然后忘了就查资料看看就知道怎么绘制了。我们需要知道的是变频器的控制原理,它的速度环电流环的关系等以及怎么利用变频器伺服器等实现我们所需要的速度控制转矩控制位置控制等。我们不必要去记住某个功率的电机需要选择多大的变频器,而该变频器又需要选择多大的接触器开关等等,没必要,这些完全数据可查。
我们编写程序只需要了解某个指令起到什么作用而不需要一定去记住它,现在很多软件都会将其所有指令分类列出,你只需要选择它,如果实在想不起来了还可以点帮助查看。你真正需要熟悉的是如何通过查阅到它的功能后来利用它。
就像前些日子一个朋友的儿子(在英国读书)在做高中物理题目时,很多基本的公式他就在翻书查资料,我们问他难道你不记吗?他反问我们为什么要记,这些到时候考试的时候都会提供给我们查的,而且计算的时候都会用这个来算(他手中的计算器,功能蛮多,可以开根号算平方那种)。我听了这个后颇受震动。是不是我们太依赖记忆而没有将更多的脑力用来思考如何运用?我们大量的脑力用来背诵,用来记忆。以至于你在面试时能记住整个星三角电路都是一种甄选人才的标准。这样有意义吗?而这个朋友的儿子他不去记,他们的精力用来干嘛呢。他展示给我的是他如何练习运用C#在VS里面练习老师出的各种习题,比如一道题是控制台程序,让程序先显示春天只有一堆沙子(10*10的数组阵列显示*号表示),然后要在夏天在这堆沙子中间种上一棵树(&表示),周围围绕一圈草(#表示,在树的上下左右包围),秋天又只有树和石头,冬天全部没了。他在这个解题过程中思维很是让我佩服。不得不惊叹于人家的教育,在高中阶段就能够玩计算机编程了。
再比如有一次面试,这个公司给了一个很小的控制盒(就两个按钮,两三个中继这种,但电路设计的比较巧),里面是他们接好的电路,要求应试者对着这个电路画出电路图即可(考核应试者是否能够明白此电路的控制意义)。这样的方式很好,我不需要你去画那些记忆的,我只需要考核你的领悟能力。
当我忘了的时候我会翻书,我会上网百度,那么我所需要的就会呈现出来给我。我们可以考核应试者的领悟能力,考核应试者对相关控制的理论能力,但很多需要记忆的东西我觉得没有必要。我们应该改变一种观念,即把大脑腾出来留给需要熟记的控制理论或者思维逻辑方面。
以上就是一位电气老鸟的贴身体会,但不记得星三角的电气人也不要着急,咱们今天就再从星三角降压启动原理详细进行讲解!
1、为什么要使用星三角降压启动?星三角降压启动原理?
2、画出星三角降压启动的主电路和控制电路并讲清它的运行步骤。
答:因为电机直接启动时电流过大,所以使用星三角降压启动,星形启动时转速是三角运行的三分之一,以降低启动时对电网以及电机的冲击拉低损坏,对于15KW以上的电机拖动重负载而使用的一种最为常用的启动控制线路。
星三角降压启动原理为,电机启动时,将定子绕组接成星形,以降低各相绕组的电压,三相W2\U2\V2进行短接,其实把它看做为一点,(也就是我们所说的中性点)启动时每个绕组上的相电压为220V。(也就是U1/V1/W1各和这个中性点之间电压各为220)随着电机转速的升高通过延时继电器延时一段时间后,约几十秒钟达到一定的转速后,在电气开关作用下把六个接线端子转换成三角形连接并再次接到380V电源,每相绕组电压为380V,转矩和转速大大提高,电动机进入额定三角形条件下的运行过程。
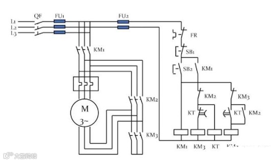
如图所示主电路为:


可以看出,主电路星型接法就是U2/V2/W2短接,而三角形接法U1和W2、V1和U2、W1和V2首尾相接。
再看控制电路:

第一步按下启动按钮SB2,


主交流接触器KM1、星型交流接触器KM3和时间继电器(或者延时继电器)KT线圈得电。得电后主电路KM1接通,KM3运行互锁切断三角形接法KM2不能运行,只能启动运行星型接法KM3,延时继电器KT运行开始计时。

运行一段时间后,KT计时到点后切断KM3星型,使KM3断电,KM3断电后接通互锁KM2线圈得电三角运行。

KM2三角得电后,切断互锁的KT和星型的KM3线圈电源,保持主电路KM1和KM2三角形线圈吸合电路长期运行。
要想关闭电路,只需按下SB1按钮,切断所有线圈电源,电机停止。
免责声明:本文来自网络,版权归原作者所有,如涉及版权问题,请及时与我们联系删除,谢谢



