大数跨境

内容更新!认证人员继续教育管理方案第2版第2次修订发布

内容更新!认证人员继续教育管理方案第2版第2次修订发布 TUV萨尔认证
2021-08-20
2
导读:认证人员继续教育管理方案第2版第2次修订发布

点击蓝字关注我们


TÜV Saarland Certification


■  

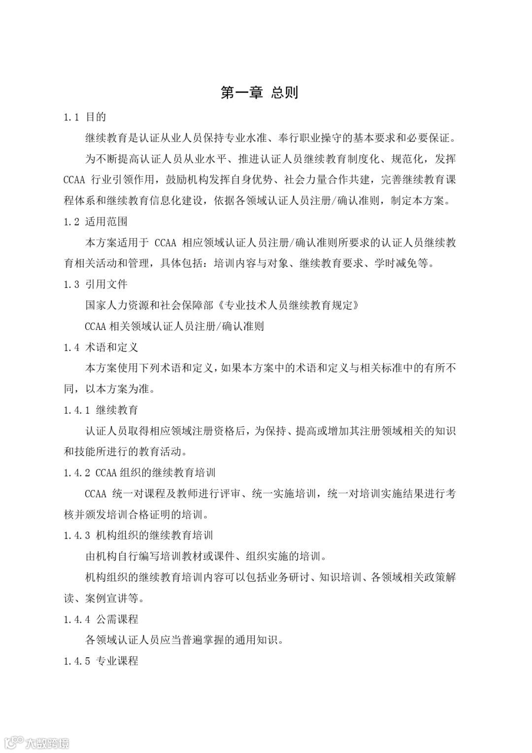
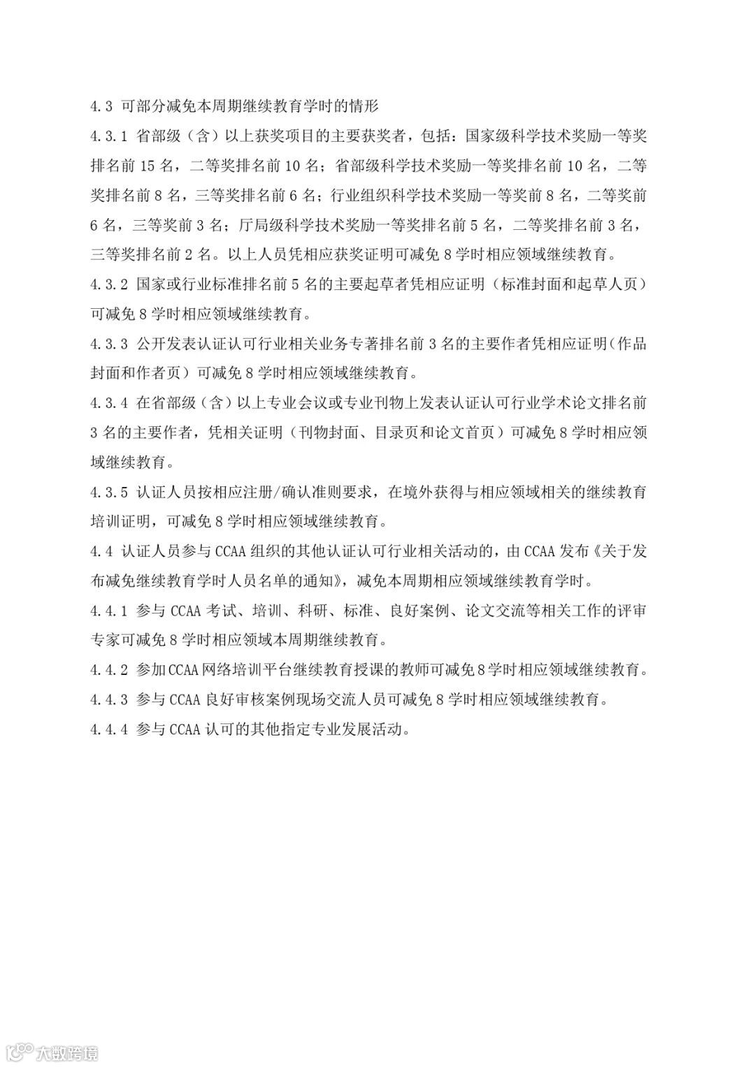
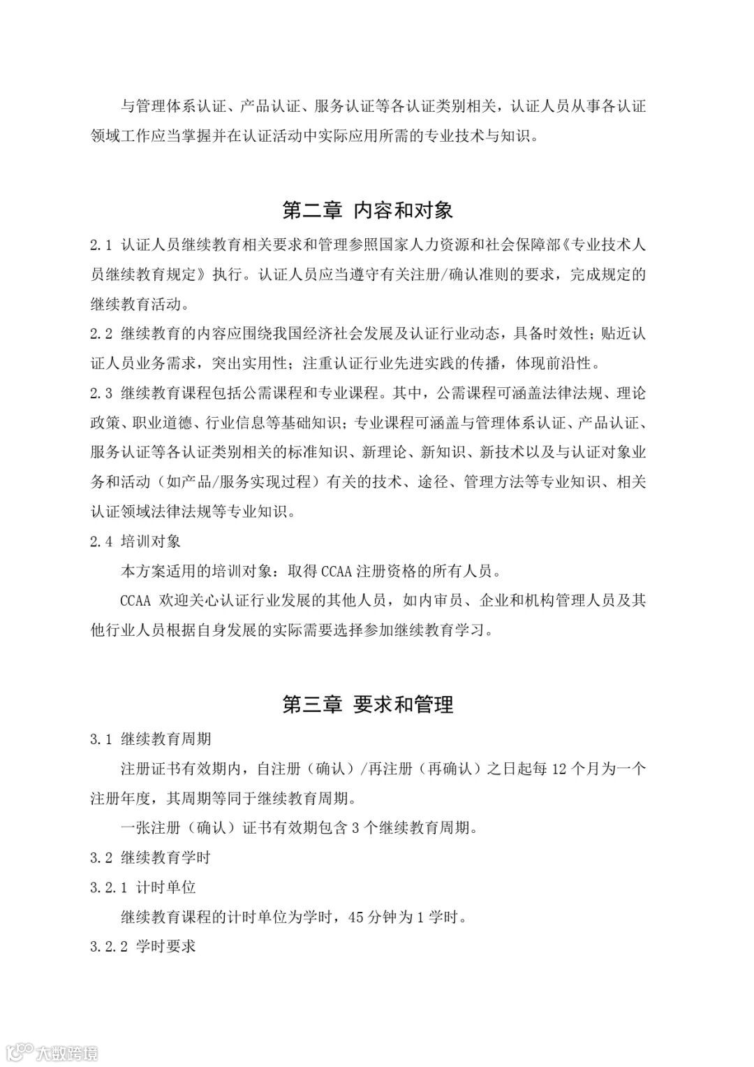
中国认证认可协会:


为确保认证人员继续教育工作有效实施, 中国认证认可协会发布并实施《认证人员继续教育管理方案(第2版第2次修订)》。



《认证人员继续教育管理方案(第2版第2次修订)》









点击蓝字

关注我们



THE END



扫码关注我们

百年历史TÜV萨尔



【声明】内容源于网络
0
0
TUV萨尔认证
TÜV CERT是德国 TÜV Saarland萨尔集团在大中华地区子公司,专注于提供管理体系认证服务。自成立以来,我们一直以专业的技能,对质量、环境、职业健康安全等方面进行认证,涉及的行业包括汽车、铁路、航空、机械工程、金属生产和加工等。
内容 167
粉丝 0
TUV萨尔认证 TÜV CERT是德国 TÜV Saarland萨尔集团在大中华地区子公司,专注于提供管理体系认证服务。自成立以来,我们一直以专业的技能,对质量、环境、职业健康安全等方面进行认证,涉及的行业包括汽车、铁路、航空、机械工程、金属生产和加工等。
总阅读163
粉丝0
内容167