厦无协从民航局官网注意到,民航局飞标司今日发布通知,就《民用无人驾驶航空器操控员管理规定》征求意见。
相比2018年版的《民用无人机驾驶员管理规定》,无需执照管理的情况增加了“操控最大起飞重量不超过150kg的农业无人机”。

除此之外,修订的主要内容还包括:
修改“驾驶员”为“操控员”;设置执照种类以取代原分类等级;
厦无协整理了最新的无人机操控员的分类:
A. 小型无人机操控员执照。
B. 中型无人机操控员执照。
C. 大型无人机操控员执照。
已获得的执照上签注:
A:类别等级:包括垂直起降飞机、旋翼机(多旋翼、自转旋翼机、直升机)、倾转旋翼机等;
B:级别等级:旋翼机(多旋翼、自转旋翼机、直升机)和特殊类级别等级;
C:型别等级:包括审定最少机组为两名操控员操控的无人驾驶航空器等;局方通过评估程序确定需要型别等级的无人驾驶航空器。
D:超视距等级:局方通过评估程序确定需要型别等级的无人驾驶航空器。
E:教员等级。

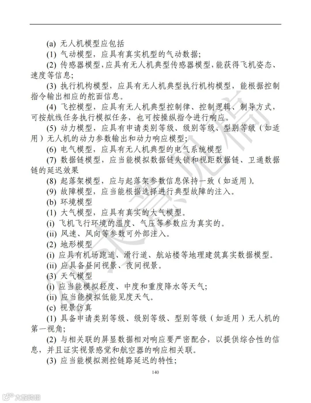
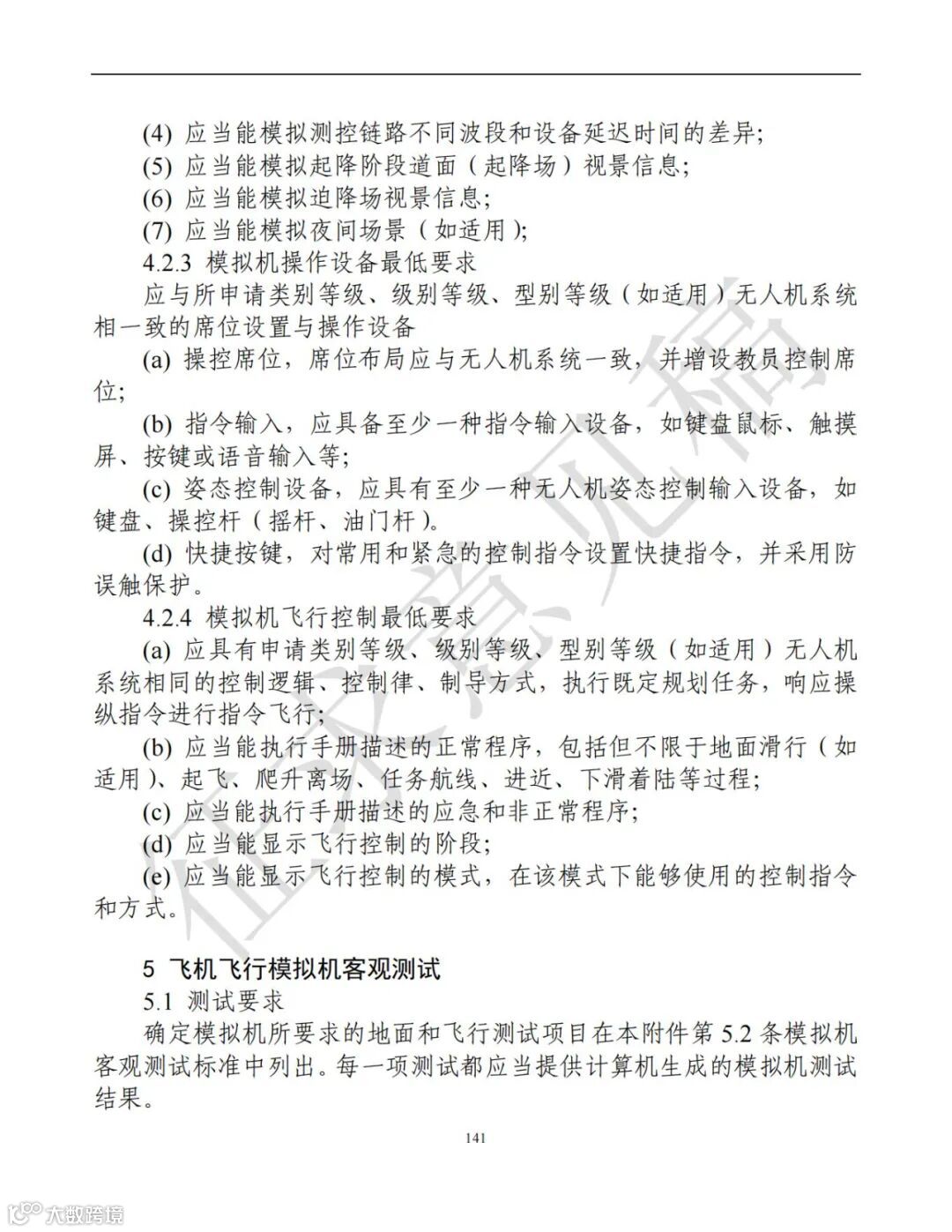
调整了大型无人机操控员执照训练和考试要求:采用了基于胜任力模型的训练方法,明确了电子飞行经历记录数据规范,引入了执照训练飞行模拟机标准,提出了自动化执照实践考试相关要求, 细化了实践考试标准执行要求,完善了委任代表管理规程, 将考试点 21全面纳入局方管理体系以加强考试点评估规范性和服务标准化程度。
以下为征求意见全文:
为进一步规范民用无人驾驶航空器操控员执照管理,在全面总结前期实践经验的基础上,飞行标准司修订了咨询通告《民用无人驾驶航空器操控员管理规定》。
现面向行业和社会公开征求意见,任何单位和个人如有意见和建议,请于2022年1月10日前反馈至uaspilot@caac.gov.cn。
民航局飞行标准司
2021年12月23日
以下为《民用无人驾驶航空器操控员管理规定》征求意见稿全文:











































































































































































-------------------------------------
飞行执照、固定翼培训开始招生接受报名啦!
拒绝“黑飞”,从你我做起!
培训无人机咨询电话:
0592-5681975
15860759533(微信同号)董老师
中海航通用航空公众号
微信号 : zhhtyhk
中海航集团公众号
微信号 : zhhjtxm

