1、固废产生来自于市政、医疗、农业、工业活动,主要成分为有机物
固废是指我们在生活和生产过程中产生的固体废弃物,参照世界银行的统计口径,我们将其分为市政垃圾、农业垃圾、医疗垃圾和工业垃圾 4 个部分,9 个大类。固废产生量主要受到城市人口、人均消费水平、农业生产和工业生产几个变量的影响。
全球来看,固废中主要成分是有机物,占比46%,其次是纸和塑料,占比在 27%左右,然后是金属和玻璃,占比 10%。从区域分布来看,高收入国家产生量最大,贡献 46%,低收入国家贡献仅在 6%,中等收入国家贡献 48%。
随着经济发展水平提高,人均消费水平提升,生活、生产活动将产生更多的垃圾,因此人均消费水平也将提高。我们从联合国数据可以看出,人均 GDP 和人均城市生活垃圾产生量具有明显相关关系。具体地,我们从世界银行给的最新数据可以看到,高收入国家人均生活垃圾产生量达到 2.1kg/人,中上收入国家 1.2kg/人,中下收入0.8kg/人,低收入 0.6kg/人。

● 世界固废年产生量在 2025 年达到 22 亿吨
据世界银行统计,2010 年世界市政固废产生量约为 13 亿吨,而到 2025 年,固废产生量将达到 22 亿吨,主要增长来自于:(1)人口增长;(2)中等收入和低收入国家人均垃圾产生量的提高,人均垃圾产生量从 1.2 千克/天提升至1.42 千克/天。

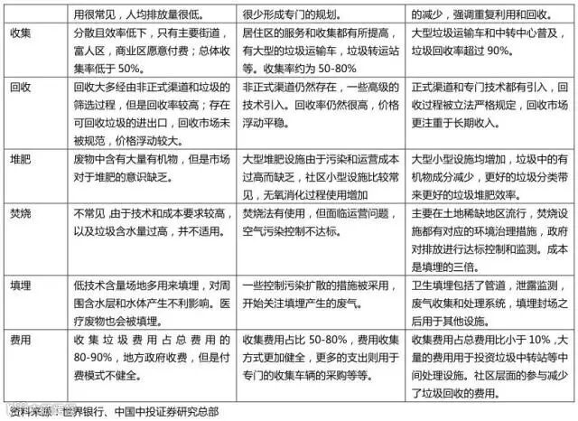
根据经济状况的不同,世银行比较了低收入,中等收入和高收入国家的固废回收处理总体状况。根据国家人均国民收入的情况,垃圾处理的方式也有所不同。固废处理方式的选择,既要考虑当地的固废组成,也要考虑地方经济发展状况,技术能力,以及土地资源使用状况等。我们从数据分析,世界市政垃圾的主要处理方式是填埋为主,其中高收入国家填埋占比 43%,中上收入国家填埋占比 59%,中下收入国家填埋占比 11%,低收入国家填埋占比 59%。


● 市政固废产生总量小幅增长,人均产生量小幅下降
从整体产生状况来看,2013 年美国产生市政固废产生量达到 2.54 亿吨,人均固废产生量4.4 磅/天,约合 2kg/天。
从历史数据来看,虽然美国市政固废总量一直保持增长,但是人均固废产生量在2005 年达到峰值之后一直在稳步下降,表明经济发展达到一定水平之后,固废产生随着生活方式和源头减量(随着居民回收意识提高,自主回收部分垃圾减少浪费)的进行而不断改善。● 市政固废处理模式以填埋为主,但填埋占比呈现下滑趋势
从回收状况来看,美国市政固废2013年回收率约为25.5%,堆肥的比例约为8.8%,燃烧发电约为12.9%,填埋与其他的方法约为52.8%。

从各种方法的占比可以看出,在 1980-1990 年代美国的固废处理方式经历了非常剧烈的变化,直接回收率,焚烧以及堆肥的比例都显著上升,填埋比例显著下降。我们认为以下几点原因促成了美国固废处理方式的显著转变:
① 1980 年美国固废填埋和丢弃造成的土壤污染问题充分暴露,造成人们对于固废处理方式的转变;② 经济发展和土地不断地开发,使得相对节省土地但是费用较高的焚烧和堆肥更加流行,填埋的比例不断下降;
③ 公民个人回收再利用意识的提高以及垃圾清运体系的完善,使得回收的比例也在不断的上升。
从美国的发展历程来看,经济发展和固废处理带来的环境问题暴露是推动固废处理转型升级的主要动力。总体来看,由于美国人口密度较低,仅为我国的约 25%,土地资源相对充足,填埋由于其经济性仍然为主要的处理方式,但由于污染问题和土地开发的进行,焚烧和回收利用占比呈现提升趋势。
● 纸张和金属是主要的回收物
对于每种产生的固废,其回收方法,成本和效率都有很大的不同。EPA 给出了美国主要的可回收市政固废的回收量和回收利用率。从回收效率来看,纸张,金属以及庭院丢弃物是回收率较高的三种固废。纸张回用的模式较为成熟且再生纸市场广阔,庭院丢弃物主要作为堆肥的原料从而回收率高。金属制品的回收是回用中比较需求技术的环节,同时附加值较高。回收行业的效益是高效回收的关键,只有经济效益才能保证回收的有效进行。

(2) 垃圾处理之欧洲:国家土地稀缺,固废处理以焚烧为主
欧洲国家近十年来固废产生总量与人均固废产生量均稳中有降,反应出人口减少以及生活方式带来的固废产生量减少。

欧洲的固废处理方式首先是从源头上减少固废的产生,并且增加回用和回收效率,最后才是在末端采取有效的处理方式。该方式可以最大限度的在源头减少固废产生,从而减少整个固废处理的负担,对于整个城市环境的清洁更为高效,这也是未来我国固废处理模式的发展方向。

欧盟 27 国垃圾处理率也稳中有升,由 2005 年的 93.62%上升到 2014 年的 98%。对于欧洲国家,由于人口密度和国土面积与美国相比有着显著差距,其固废处理方式也和美国相比有很大的不同,欧洲较为发达的国家的固废处理以焚烧方式为主。欧洲国家由于普遍国土面积较小,人口众多且人口密度较大,固废填埋并不是特别经济的选择,所以焚烧比例相对较高。可以看到欧洲经济发达国家,尤其是北欧国家的焚烧占比均接近或超过 50%。
我们研究世界环保巨头公司,得到固废产业能孕育出大型环保公司的结论。
①从世界大型环保公司来看,固废产业能够单独孕育出环保巨头公司。世界环保巨头公司美国废品管理仅仅围绕固废产业就发展成为 2000 亿人民币市值的大型公司。因此,我们认为固废产业覆盖范围广,产值大,经营稳定,有能力单独孕育出大型环保公司。
②而环保公司想要做大做强,或多或少都会依托固废业务实现成长,如威立雅、光大国际等。

2、Waste Management:27 年 28%复合增速, 全产业链、精细化经营、收购整合成就世界固废巨头
美国废品管理公司是主要有两个大型公司 Waste Management INC(原名为 USA Waste Service,成立于1987 年,1998 年合并上市后改名为 Waste Management INC)和 Waste Management Holdings(原名 Waste Management,成立于1968 年,1971年在纽交所上市,1998 年改名为 Waste Management Holdings)合并组成。截止2015 年底,上市公司共有 249 个填埋场,有 297座垃圾集中转运站。除了填埋还提供固废堆肥,发电以及回收等业务,业务涵盖了固废处理的全部产业链。




① 全产业链布局,把握产业发展机会。公司全产业链布局整个固废行业,从固废的收集到运输再到回收与处理,都有自己完整的解决方案;全产业链布局使得公司可以从内部优化成本,有较强的定价能力,保证了公司的营收。
② 精细化经营是公司发展关键。公司对于固废处理的每一个环节,都有标准化的运营流程,可以有效地节约成本。标准化的流程搭载针对客户的定制需求,可以提升客户的满意度,保证客户资源。固废处理行业以收取处理费运营来获得收入,精细化经营和成本控制是公司成功的关键。一方面公司通过价格制定策略来保证一定的收入,另一方面拓展新业务,及时关注市场的变化来调整自身的经营策略。
环卫市场主要包含道路面积清扫、城市公厕管理和城市垃圾清运。我们测算,整体环卫市场水平为每年 946 亿左右,按照未来五年道路清扫面积 6%增长,城市公厕数量2%增长,以及垃圾清运量 2020 年末达到 3.76 亿吨(见后分析),新增 1.84 亿吨/年,2020年末市场运营空间将达到1302亿,五年复合增速在6.6%左右。从市场格局来看,大部分环卫运营都是由当地政府运营,小部分外包给保洁公司等,市场化运作项目极少。





现目前来看,地方环卫前期固定资产投资成本主要包含清运车、洗扫车等环卫车、公厕建设等,运营成本主要包含固定资产折旧、设备维护费用以及工人工资,其中人工成本占比在50%~60%。未来随着机械化水平的提升,环卫运营效率将大大提高,人工成本将减少,促进项目利润水平提高。

垃圾的产生范围大、频次高,需要建立专门的收运体系来集中处理,所以垃圾清运即环卫是掌握垃圾资源的入口,主要体现在几个方面:①清运获取资源。②互联互通,优化处理,提高利润率。

(1) 随着人口、经济的发展以及清运体系的完善,垃圾清运量未来五年复合增速 15%左右。
● 随着城市人口和经济发展,我国市政固废产生量未来五年复合增速约 7%。
假设我国现在人均市政固废产生量 1.5kg/天,城市人口 6 亿人,对应产生市政垃圾 3.29 亿吨。结合世界银行预测,我们预测未来五年我国人均市政垃圾产生量增长 23%,则对应 2020 年我国人均市政固废产生量在1.83kg/天的水平。考虑我国城市人口每年2%的增长,对应 2020 年人口达到约 7 亿人,产生市政固废总量为 4.7 亿吨,复合增速 7.2%左右。
● 清运体系完善促进垃圾清运率提升,未来垃圾清运总量复合增速有望达到 14%。
我国垃圾清运率水平相对比较低下,我们测算现目前全国市政垃圾产生量在 3.29亿吨水平,但 2015 年清运量仅为 1.92 亿吨,清运率仅为58%,我们认为,清运率低下的主要原因为很大一部分市政垃圾尤其是餐厨垃圾、建筑垃圾等尚未建立起清运体系,未纳入清运系统。未来,随着清运体系的建立,垃圾清运率有望向高收入国家 100%的清运率发展。
我们假设未来五年垃圾清运率达到 80%,则2020 年末垃圾清运量将达到 3.76 亿吨,较当前 1.92亿吨增长 96%,五年复合增速 15%左右,主要增长来自于垃圾产生量的增加和清运率的提升。

(2) 垃圾焚烧产能未来五年复合增速约 20%,垃圾热值提高促进焚烧盈利能力提高
● 我国人口密度与土地稀缺程度决定焚烧为主要处理方式。从美国的垃圾处理状况来看,固废处理方式以填埋为主,主要是因为填埋成本较低,并且美国人均土地面积广阔。而在人口密度相对较高的欧洲发达国家,焚烧成为固废处理的主要方式。由于我国人口众多,且城市人口密度较高,我们认为我国未来固废处理发展倾向于欧洲,处理方式将以焚烧为主。
国家多项政策支持垃圾焚烧发电,对二垃圾焚烧发电的技术规范都有明确的规定,并且对垃圾焚烧发电的补贴政策做出了明确的说明。同时国家政策也对垃圾焚烧发电的比例提出了明确的计划,利好行业整体发展。

我国现目前垃圾焚烧产能 21.6 万吨/天,焚烧占比约为 32.3%,达到规划水平。我们预计,从当前趋势来看,未来垃圾焚烧产能占比有望进一步向 50%突破。假设 2020年垃圾产生量达到 4.7 亿吨,清运达到 80%,清运垃圾 100%无害化处置,垃圾焚烧产能达到 50%,则对应垃圾焚烧产能约为 51.51 万吨/天,则未来五年产能释放复合增速约为 20%。

同时我国固废构成也将增加焚烧的效率。固废中废弃物的热值不同,相对来说,塑料制品和纸制品的热值较高,而一般性有机物如各种餐厨垃圾的热值较低。

固废总体热值较高,在焚烧过程中能够产生更多的电量,从而为垃圾焚烧带来更多的经济效益。预期未来随着固废中塑料和纸张的成分变多,固废热值将显著提高,带来整个焚烧行业的经济效益上升。
从《中国环境科学》杂志的一项研究来看,经济发达地区如深圳垃圾燃烧的热值为5656kJ/kg,而经济相对不发达的城市芜湖热值为 2863 kJ/kg,也从一定程度上反应经济发展将带来垃圾热值的提升,从而提升垃圾焚烧产业的整体效益。(3) 市政垃圾中可回收物增加,垃圾回收占比提高促进再生资源行业发展
从世界固废组成在世界不同地区的差别我们可以看出,随着我国经济的不断发展,未来我国固废组成中,有机物的比例将不断减少,玻璃,塑料,金属以及纸制品等固废的产量将不断增加。这四种固废均有极大的回收利用价值,我们认为未来我国固体废弃物的回收利用率提高是大趋势。
中国在世界银行的研究报告中属二人均收入中下的国家,根据世界银行的预测,未来垃圾构成的组分将发生变化:

我们考虑中国的发展速度要快于世界银行的中下收入国家的平均水平,预测中国未来十年有机物的减少量和塑料,纸张,玻璃,金属的增加量要超过其他国家。从商务部再生资源回收行业发展报告来看,我国再生资源回收行业回收价值最多的分别是金属,塑料和废纸,与国际趋势基本相同。

当前我国再生资源行业发展缓慢,盈利水平低下,主要有三个原因:①钢铁、石油、塑料等价格持续下滑,导致回收终端价值下滑。②行业主要以补贴为主,各地补贴到位情况不一样,拖累发展。③行业内企业小而散,技术壁垒不高,竞争较为激烈。


我们认为,未来几年,随着大宗商品的触底反弹以及具有资本和规模化优势的企业的出现,行业格局有望从小而散转为集中、规模化发展。具体地,行业将呈现以下四个方面趋势:
① 回收行业开始探索 PPP 模式。再生资源回收领域在 2015 年开始引入 PPP 模式,推广民间资本与政府的合作,有改革创新再生资源回收行业公共服务供给机制,拓宽投融资渠道,提高再生资源回收、处理等过程公共服务水平,在一定程度完善了财政补贴机制,满足居民的环保要求,提升企业的运作效率。② 两网融合模式开始实行。近年来再生资源价格持续下跌,“拾荒”个体户的积极性不断下降,再生资源回收难度变大。通过垃圾清运与再生资源回收两网融合,可以提高固废在回收,分类,处理等环节的效率,提高再生资源回收率,实现固废减量化。
③ 信息技术应用更加广泛。再生资源回收行业向信息化、自劢化、智能化方向发展,利用互联网、大数据开展信息采集、数据分析、流向监控,逐步整合物流资源,梳理回收渠道,优化回收网点布局,实现上下游企业间的智能化物流,完善再生资源回收体系。再生资源交易市场由线下向线上线下结合转型升级,减少了回收环节,降低了回收成本,提升了企业竞争力。
④ 资本入局助力转型升级。龙头企业通过兼并重组,加强与下游应用企业及高校科研院所的合作,调整再生资源的产品结构,走专业化、差异化发展之路;整合当地资源,提升再生资源加工水平,提高分拣加工产品的附加值,削减产能,化解过剩产能,逐步改善产品销售疲软、价格持续下跌的行业形势。
3、趋势三:工业危废处理兴起,产能缺口快速释放
(1) 工业危废盈利模式清晰+现金流好,投资价值明显
从处置流程来看,一般情况下工业危废先进行综合利用提取出有价值的物质,然后进入物化、填埋、焚烧等无害化处置环节或者直接进入无害化处置环节。

危废是政府严控的行业,其下游是石油、化工、皮革、电子等污染行业,根据处理方式不同其盈利模式有两种:①向客户收费。对于无法资源化或者资源化比例非常低(通常 10%以内)的废液,如废酸、废碱等,危废处理公司将向工业客户收取处置费,由于行业供需不匹配,这部分通常毛利率较高,维持在 40~50%;②付费给客户。对于资源化比例比较高的废液,如含铜废液,危废处理公司将向工业客户付费购买废液,然后提取出有价值的产品,如铜盐、镍盐等,销售给下游客户,通过卖产品赚钱,毛利率受到下游商品价格影响。
总体来说讲,我们认为危废本身盈利模式清晰,并且面向工业客户回款较好,是稳定的现金流,具备较好投资价值。

(2) 我国工业危废无害化处置产能缺口超一倍
根据 2015 年《全国环境统计公报》,2014 年我国工业危废产生量 3634 万吨,山东、湖南、四川、浙江、江苏、上海等地产生量最大。从处置情况来看,综合利用量2062 万吨,无害化处置量 929 万吨。从数据来看,我国工业危废无害化处置率为 25%,综合利用率为 56%。

我们认为,许多经过资源化处置后的危废并没有得到无害化处置,导致无害化处置率较低。我们假设无害化处置率未来达到 50%水平,则仅以公布的现存数据来看,无害化产能需求在1817万吨/年,是现有处置量的近一倍。假设无害化处置平均价格在3000元/吨,仅考虑无害化处置这部分,现存空间在 279 亿/年,未来 3~5 年市场空间将达到 545 亿/年,空间翻倍。此外,考虑到许多尚未纳入统计的危险废物,我们认为实际的空间有望达到接近千亿水平。
(3) 政策收紧+审批权下放,产能扩张加速2015 年以来,危废行业产能扩张明显提速,我们判断主要有两个原因:①政策收紧。根据两高司法解释,“非法排放、倾倒、处置危险废物三吨以上的;非法排放含重金属、持久性有机污染物等严重危害环境、损害人体健康的污染物超过国家污染物排放标准或者省、自治区、直辖市人民政府根据法律授权制定的污染物排放标准三倍以上的;私设暗管或者利用渗井、渗坑、裂隙、溶洞等排放、倾倒、处置有放射性的废物、含传染病病原体的废物、有毒物质的。”的被认定为严重污染环境犯罪。此外,《新环保法》实施以来,对于污染企业监管和惩罚均加严,企业偷排等行为减少; ②审批权下放。2013 年国务院出台《关于取消和下放一批行政审批项目的决定》,要求坚定不移推进行政审批制度改革,清理行政审批项目,加大简政放权力度。按照要求,现目前危废处理利用资质从原来需由环保部审批下放到省级环保部门审批,加速了资质的下放。


