大数跨境

青禾养优多|销售培训需求的方法和工具

青禾养优多|销售培训需求的方法和工具 青禾信泽
2021-08-31
1


销售培训

的方法和工具

~



销售培训需求分析是企业培训的出发点,也是最重要的一步工作。如果需求分析不准确,就会让接下来的培训偏离轨道,做无用功,浪费企业的人力、物力和财力,却收不到应有的效果。

企业要进行有效的需求分析,就必须采取合适方法和工具,下面大叔给各位分享在一般情况下,培训需求分析使用的方法以及对应的工具。





01 需求分析的方法和工具

调研问卷法


调研问卷法是最普遍也最有效的收集资料和数据的方法之一。一般由培训部门设计一系列培训需求相关问题,以书面问卷的形式发放给培训对象,待培训对象填写之后再收回进行分析,获取培训需求的信息和数据。


调研问卷法进行培训需求分析,可以遵循以下五个步骤,见表1:

在设计调研问卷的问题时,应该注意下几个问题:

1、问题尽量简短,并注意使用简单的、固定用法的术语,避免使用读者不了解或者容易引起歧义的名词;

2、一个问题只涉及一件事,避免“结构复杂”的问句;

3、题目设计要简单,不要使作答者作计算或逻辑推理;

4、避免出现诱导答案的问题,保证作答者完全陈述自己观点。



访谈法


访谈法也是数据收集的一种重要方法。

它是指为了得到培训需求的数据和信息,与访谈对象进行面对面交流的活动过程。这个过程不只是收集硬性数据,比如事实、数据等,包括印象、观点、判断等信息。


访谈法可以遵循以下几个步骤进行,见表3:





现场取样法


现场取样法一般较多使用于服务性行业的培训需求调查(如饭店、卖场等),是通过选取培训对象现场实际工作的部分片段进行分析,以确定培训需求的一种分析方法。


现场取样法主要包括两种形式:拍摄和取样。


拍摄是指在培训对象的工作环境中安装监控录影机、摄像机等拍摄设备,对培训对象的现场工作过程进行实际拍摄,事后通过录影带进行观察分析,得出培训需求结论。表5为拍摄样板的示例。

取样又分两种形式:


一种是“神秘访客”,即由取样人乔装成顾客,在培训对象不知情的情况下与其进行沟通、合作或者买卖活动等,事后以取样人对取样对象工作表现的评价和分析为依据,确定培训需求;

另一种是客户录音取样,即选取培训对象与顾客对话的录音为需求分析的依据,总结培训需求的信息和数据。表6为取样法的基本工具——取样分析报告的样板。




观察法


观察法多用于生产型或服务性行业,是指到培训对象的实际工作岗位上去了解其工作技能、态度、表现,以及在工作中遇到的主要问题等具体情况的一种方法。

为了提高观察效果,一般要设计一份观察记录表,以作为需求分析的参考依据,如表7所示:


现场取样法主要包括两种形式:拍摄和取样。




小组讨论法


小组讨论法是指从培训对象中选出一部分有代表性且熟悉问题的员工作为代表,通过讨论的形式调查培训需求信息。

小组讨论法的形式比较灵活,可以是正式的也可以是非正式的,可以通过头脑风暴、组织对照等多种方式进行。


在小组讨论开始之前,会议的组织者或主持人要事先确定讨论的形式和内容,以便有效地控制讨论的方向和进度。会议一般会形成一份讨论记录表,如表8所示:




档案资料法


档案资料法即利用现有的有关企业发展、组织目标、岗位工作、人员分析等方面的文件资料,对培训需求进行综合分析的方法。


由于档案资料信息纷杂,通常需要利用表格工具进行提炼归纳,如表9所示:




关键事件法


关键事件法是指通过分析企业内外部对员工或者客户产生较大影响的事件,以及其暴露出来的问题,确定培训需求的一种方法。


常见的典型事件如顾客投诉、重大事故等。表10给出了关键事件法的工具示例。

现场取样法主要包括两种形式:拍摄和取样。




自我分析法


自我分析法即通过培训对象的自我评价,比如对岗位知识、技能、掌握程度等内容的分析,来判断个人培训需求的一种方法。




02 需求分析方法的使用

各方法优劣比较


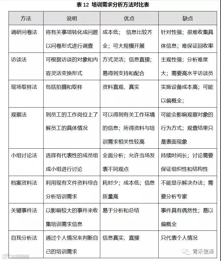
上面提到的培训需求分析的这些方法各有优劣

(如表12所示),企业可以根据自身状况自由选择。




确定需求分析方法


培训需求分析方法的选择主要取决于培训本身的要求,企业必须首先依据自身条件,再结合各方法的优点和缺点,最后确定培训需求的分析方法。


这里给出三个建议,见表13:

不同的企业使用调研分析方法的侧重点也有所不同。


例如:一个20人的小企业通过访谈就可以知道每个员工的基本培训需求和岗位差距。

而一个2000人的企业的培训需求调查靠访谈却很难实现,而用调研问卷法则更容易,也更能了解到普遍情况。


又例如在具体方法的使用过程中,调研问卷和访谈法都是自上而下进行,由于职务、工作等缘故,被访对象反映的问题不一定是真实情况,因此就没有现场取样的方法那么直观和可靠。

但是,现场取样方法在使用的时候也有一定的局限性,不能覆盖企业管理的各个层面。


因此,企业在实际操作中,可以结合自身特点,综合利用各种方法进行培训需求分析,得出培训需求结论。



扫二维码|关注我们


青禾信泽

专业的人|做专业的事

更多业务咨询|400-808-8665

嘎文大叔

知行合一|诚信利他|乐于分享

了解更多连锁体系专业知识




【声明】内容源于网络
0
0
青禾信泽
青禾信泽品牌咨询管理(深圳)有限公司,拥有平均12年以上化妆品零售专属实战管理经验的核心团队,为中国化妆品零售行业提供“门店经营管理提升赋能、品牌方及代理商终端服务增值”等咨询管理服务。
内容 0
粉丝 0
青禾信泽 青禾信泽品牌咨询管理(深圳)有限公司,拥有平均12年以上化妆品零售专属实战管理经验的核心团队,为中国化妆品零售行业提供“门店经营管理提升赋能、品牌方及代理商终端服务增值”等咨询管理服务。
总阅读0
粉丝0
内容0