

近日,人力资源社会保障部组织制定了35个国家职业技能标准,陆续予以颁布。其中,由人力资源社会保障部与有关部门联合颁布的国家职业技能标准17个,分别是:与国家文物局颁布了文物修复师国家职业技能标准;与自然资源部颁布了无人机测绘操控员国家职业技能标准;与中央网信办、国家广播电视总局颁布了互联网营销师国家职业技能标准;与中央网信办、工业和信息化部、公安部颁布了信息安全测试员国家职业技能标准;与工业和信息化部颁布了呼叫中心服务员、人工智能训练师、电气电子产品环保检测员、多工序数控机床操作调整工、电子专用设备装调工、光纤光缆制造工等6个国家职业技能标准;与民政部颁布了殡仪服务员、遗体防腐整容师、遗体火化师、公墓管理员、社群健康助理员等5个国家职业技能标准;与住房和城乡建设部颁布了燃气供应服务员、燃气储运工等2个国家职业技能标准。
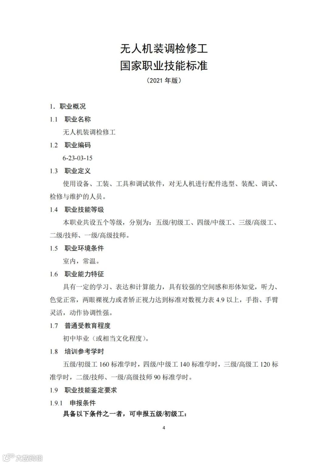
由人力资源社会保障部单独颁布的国家职业技能标准18个,其中:网约配送员、建筑信息模型技术员、鉴定估价师(机动车鉴定评估师)、信用管理师等13个职业属于现行《中华人民共和国职业分类大典((2015年版))》第四大类“社会生产服务和生活服务人员”;裁剪工、缝纫工、铆工、缝制机械装配调试工、无人机装调检修工等5个职业属于第六大类“生产制造及有关人员”。
上述35个国家职业技能标准中,互联网营销师、信息安全测试员、人工智能训练师、电气电子产品环保检测员、社群健康助理员、网约配送员、建筑信息模型技术员、出生缺陷防控咨询师、无人机驾驶员、无人机装调检修工等新职业系首次颁布国家职业技能标准。
35个国家职业技能标准是适应我国服务业和生产制造业等产业行业发展需要,紧贴相关职业岗位技术技能水平发展,对从业人员的理论知识和技能要求提出的综合性水平规定,是开展职业教育培训和人才技能鉴定评价的基本依据,对促进相关领域从业人员素质提升、相关产业升级、行业发展将产生深远影响。人力资源社会保障部将会同相关部门进一步组织编写培训大纲和培训教材,加强职业技能培训,指导企业等用人单位和社会培训评价组织开展职业技能等级认定工作。
相关国家职业技能标准具体内容已在人力资源社会保障部官网公布。为更好地发挥国家职业技能标准在引导职业教育培训、开展职业技能等级认定和规范从业人员行为中的基础性作用,深入推进职业技能提升行动,支持服务经济社会发展和技能人才队伍建设,人力资源社会保障部开发了“国家职业技能标准查询系统”,该查询系统覆盖了目前正式出版的全部1200多个国家职业技能标准,并已在“中国职业培训在线”平台和“职培云”微信公众号正式上线,实现线上免费查询。其中,2018年以后颁布的270多个职业标准还可通过“技能人才评价工作网”中的“职业标准系统”进行查询。
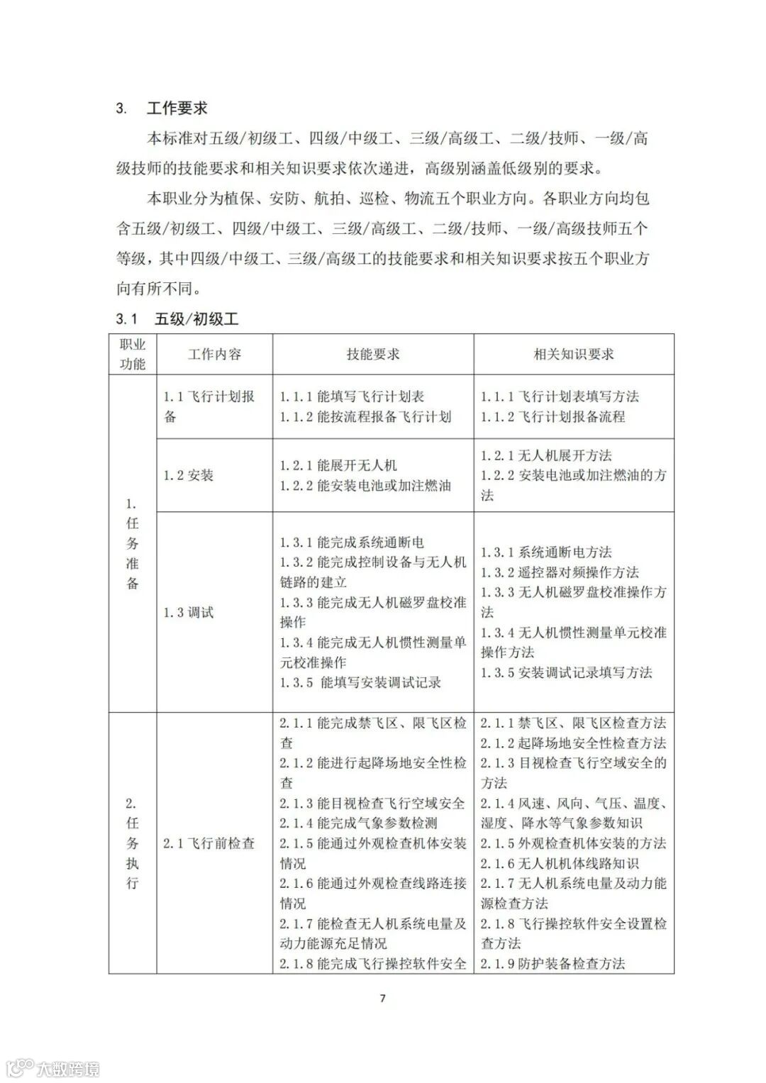
无人机驾驶员:





































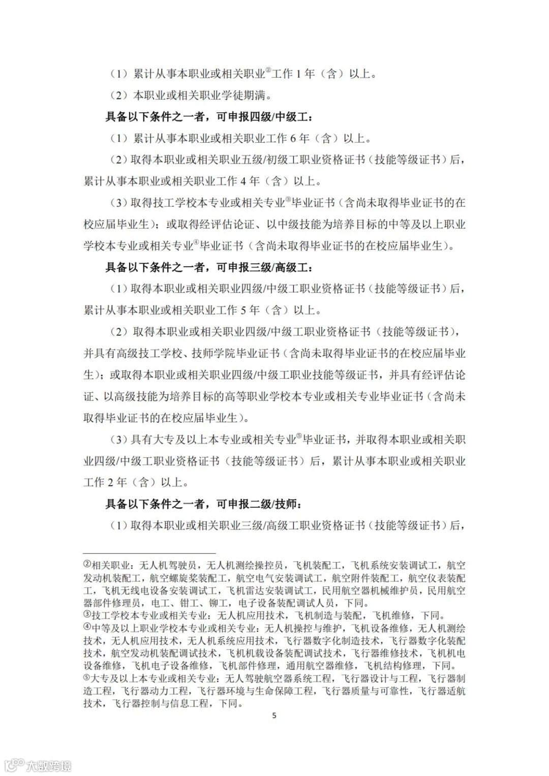
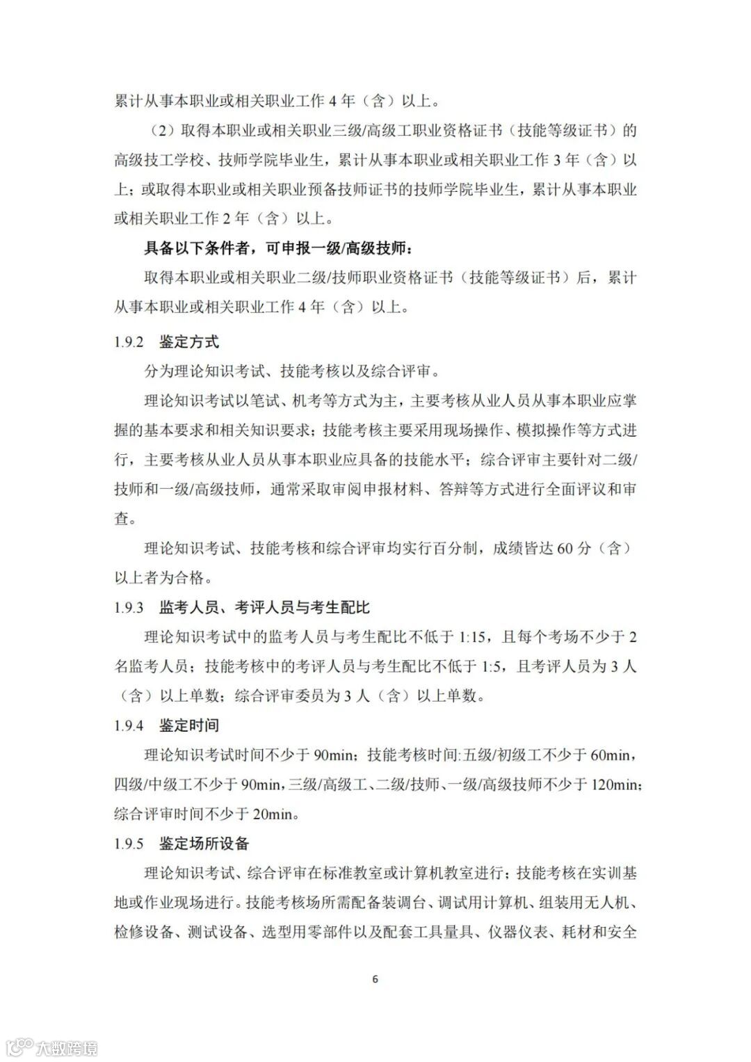
无人机装调检修工





















-------------------------------------
飞行执照、固定翼培训开始招生接受报名啦!
拒绝“黑飞”,从你我做起!
培训无人机咨询电话:
0592-5681975
15860759533(微信同号)董老师
中海航通用航空公众号
微信号 : zhhtyhk
中海航集团公众号
微信号 : zhhjtxm

