1
关于办理2019年度个人所得税
综合所得汇算清缴的通知
各位同事:
依据政策,符合规定的情形需办理年度汇算进行退税或补税。
根据主管税务局通知,手机“个人所得税APP”已开通申报2019年度个人所得税年度汇算清缴功能,申报截止日期是6月30日。
如需委托单位代办汇算清缴,应于2020年4月30日前与单位进行书面确认,补充提供其2019年度在本单位以外取得的综合所得收入、相关扣除、享受税收优惠等信息资料。
请大家根据本人实际情况申报,参照附件完成汇算清缴。如有疑问,请联系财务部。
附件1:如何判断自己是否需要综合所得汇算清缴?
附件2:如何自己在个税APP上完成综合所得汇算清缴?
附件3:如何委托单位办理个税综合所得汇算清缴?
附件4:大病医疗专项附加扣除填报指南
XX财务部/人资部
2020年3月31日
2

简单来说,凡是涉及退税或者补税(除个别豁免情况外),都需要进行汇算清缴。
豁免情况有三种:
1、你放弃退税,可以不汇算。
2、年收入不超过12万,不管需要补多少税,都不用汇算。
3、补税不超过400元,不管你收入多少都不用汇算。
注:以上指的是居民个人,非居民个人不需要进行汇算清缴。
3
附件2:如何在个税APP上完成汇算清缴?
本附件详细介绍如何通过自然人电子税务局(手机 APP 端)办理年度汇算自行申报。
首先,下载安装个人所得税APP,注册登录后,找到并进入综合所得年度汇算入口。

一、根据自己的实际情况,选择申报方式:
1、简易申报:适合2019年度取得的综合收入额没超6万,且已预缴税款,需要申请退税的员工。(办理时间:3月1日至5月31日)
2、标准申报:2019年度综合所得年收入额超过6万的,需要通过标准申报方式办理年度汇算。(办理时间:3月1日至6月30日)
注意:居民个人取得境外所得的,需要到办税服务厅办理。
二、具体申报操作流程(标准申报)
由于简易申报面向人群很窄,且操作很简单,限于篇幅,在此不赘述了。以下是标准申报操作流程:
1、进入申报界面,选择【使用已申报数据填写】,阅读申报须知点击“我已阅读并知晓”。

2、确认基本信息,选择申报汇缴地,然后生成和确认申报表信息。
确认个人基础信息,并选择汇缴地,点击“下一步”生成申报表信息。
系统会归集你的工资薪金、劳务报酬(保险营销员、证券经纪人)、特许权使用费所得等年度收入纳税数据,并会填到相应的申报栏次。
至于没有自动归集的其它劳务报酬和稿酬收入,需要在对应列表明细界面,点击【新增】,选择【查询导入】,在查询结果界面勾选相应收入后进行带入。

每个收入项目,都有对应的详情页,你可以根据自己的实际情况进行核对。

这个地方有几个重要的地方需要注意:
(1)在收入列表界面,每个所得项目,都可以进行【新增】和【修改】。如果你觉得某条收入信息非本人取得,可进行【申诉】、【删除】。操作后,相应收入均不纳入年度汇算。
注:【申诉】和【删除】区别在于,【申诉】后,相应记录将进入税务系统内部异议申诉环节进行处理;而【删除】后,相应记录不进入异议申诉环节。对某条记录进行申诉或删除后,可以“撤销申诉”或“恢复删除”。

(2)汇算清缴环节里,全年一次性奖金的计税方式,可以通过【奖金计税方式选择】进行设置和调整。

(3)住房租金和住房贷款利息专项附加扣除不能同时享受,如果系统里两项同时存在,需要选择确认其中一项。
(4)如果有商业健康险、税收递延养老保险,可以在其他扣除明细列表界面,进行新增和修改。
(5)如果2019年度有捐赠支出,可以在准予扣除的捐赠额列表界面,进行新增和修改。
三、缴纳税款或申请退税
(1)若2019年度收入不足 12 万元且有应补税额,或者收入超出 12 万元但应补税额≤400 元,申报提交后无需缴款。
(2)若存在应补税额但不符合免于申报,可点击【立即缴税】,根据提示完成支付即可。

若暂不缴款可以选择【返回首页】或【查看申报记录】, 后续可再次进行缴款。
注意:需要在2020年6月30日前完成缴款,逾期会有滞纳金的。
(3)若存在多缴税款,可点击【申请退税】,选择银行卡后提交退税申请,钱会打进你选择的银行卡里。

如果银行卡不在身边,或者暂时不想退税,可以点击【暂不处理,返回首页】。后续可再次发起退税申请。
提醒:
如果之前没有绑定银行卡,需要先添加银行卡。退税使用的银行卡,建议您选择一类银行卡,同时还要确保退税账户在收到退税前处于正常状态,账户挂失、未激活、注销等均会造成退税不成功。
四、更正与作废
你可通过【查询】-【申报查询(更正/作废申报)】-【申报详情】查看已申报情况。若发现申报有误,可点击【更正】或【作废】。
4
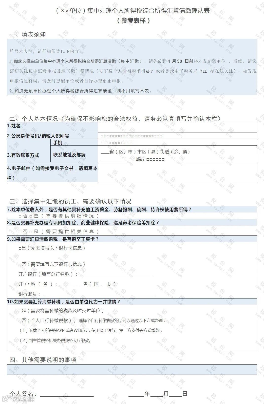
附件3:如何委托单位办理个税综合所得汇算清缴?
如果不方便自行申报,你也可以选择委托单位来办理个税综合所得汇算清缴。由于牵扯到隐私问题,如果条件允许,还是建议各位按照附件2指引,进行自行申报。
选择委托单位办理,需要在2020年4月30日前填写并提交下表。

上表为某地方税局制作的参考表样,仅供参考。
注意:
(1)个人对所提交信息的真实性、准确性、完整性负责,单位不会进行核实,也不承担由此产生的风险。
(2)根据政策规定,申报表及相关收入、扣除等资料,需自年度汇算期结束之日起留存5年。
5
附件4:大病医疗专项附加扣除查询及申报指南
如果在2019年度发生大病医疗费用,符合标准的可以在汇算清缴中进行扣除。

具体查询和申报方式可戳下方链接查看:

