


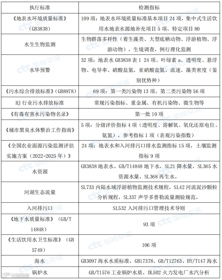
国检京诚集团可为客户提供权威的水质检测服务,检测能力覆盖《地表水环境质量标准》(GB 3838)、《地下水质量标准》(GB/T 14848)、《海水水质标准》(GB 3097)、《生活饮用水卫生标准》(GB 5749)及各类工业水污染物排放标准。



水是生命之源,水安全关乎人民的生命健康和生活质量。国检京诚集团为您提供专业权威的水质检测服务,是多省市生态环境部门的合作单位,长期承担学校、酒店、机关、团体、单位等多领域的水质检测服务。如有相关检验检测需求,请拨打集团热线 400-8894-222 或登录官网 www.beijingtest.com 查询。
素材来源丨国检京诚集团
编辑策划丨国检京诚 CTC 诚小编
国检测试控股集团京诚检测有限公司(简称国检京诚集团)是国检集团(603060.SH)核心控股子公司,隶属于国务院国资委下属的中国建材集团。国检京诚集团是一家综合化、专业化、国际化的第三方检测技术服务机构,是国检集团在全球环保领域的检验检测技术服务基地和投资运营管理平台。
国检京诚集团总部设在广州,在北京、上海、江苏、山东、湖南、新疆、陕西、内蒙古、山西、安徽、辽宁、云南、黑龙江、宁夏、海南等16个省市设有20余家分支机构。
检测服务覆盖生态环境、食品安全(含食品接触材料、保健品、药品)、农业安全(包括农业环境、农产品、农业投入品)、医疗卫生(包括核酸检测、职业卫生、辐射安全、疾病预防、消毒消杀)、建材建工、产品质量(包括玩具、电子电器、日化用品、汽车材料、石油化工、煤炭)等领域。


