

2022年2月,国家生态环境部办公厅发布环办监测函(58号)文“关于印发《2022年国家生态环境监测方案》的通知”中“五项、生态监测及其他专项监测的四十七条提出新染污物的调查检测”。
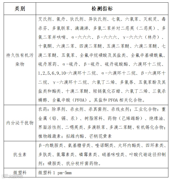
2022年12月29日,由生态环境部会同工业和信息化部、农业农村部、商务部、海关总署、国家市场监督管理总局等部门联合印发《重点管控新污染物清单(2023年版)》,清单明确了14种类重点管控新污染物及其禁止、限制、限排等环境风险管控措施。清单于2023年3月1日起施行。
CTC国检京诚测试能力满足《重点管控新污染物清单(2023 年版)》要求,可提供从样品采集、保存、运输、检测、质控等全流程的环境监测工作。CTC国检京诚新污染物环境监测服务适用于土壤污染监测、水污染监测、生物污染监测、海洋污染物检测等。

新污染物治理是建设美丽中国、健康中国的重大战略任务,是一项长期的系统工程。国检京诚深耕环境检测领域,为您提供专业权威的新污染物检测服务,为生态环境管理科学决策、精准治污、保护健康提供数据支撑,助力促进深入打好污染防治攻坚战、建设美丽中国和人与自然和谐共生的现代化。
服务热线:400-8894-222
素材来源丨国检京诚集团
编辑策划丨国检京诚 CTC 诚小编
国检测试控股集团京诚检测有限公司(简称国检京诚集团)是国检集团(603060.SH)核心控股子公司,隶属于国务院国资委下属的中国建材集团。国检京诚集团是一家综合化、专业化、国际化的第三方检测技术服务机构,是国检集团在全球环保领域的检验检测技术服务基地和投资运营管理平台。
国检京诚集团总部设在广州,在北京、上海、江苏、山东、湖南、新疆、陕西、内蒙古、山西、安徽、辽宁、云南、黑龙江、宁夏、海南等16个省市设有20余家分支机构。
检测服务覆盖生态环境、食品安全(含食品接触材料、保健品、药品)、农业安全(包括农业环境、农产品、农业投入品)、医疗卫生(包括核酸检测、职业卫生、辐射安全、疾病预防、消毒消杀)、建材建工、产品质量(包括玩具、电子电器、日化用品、汽车材料、石油化工、煤炭)等领域。


