搜索
首页
大数快讯
大数活动
服务超市
文章专题
出海平台
流量密码
出海蓝图
产业赛道
物流仓储
跨境支付
选品策略
实操手册
报告
跨企查
百科
导航
知识体系
工具箱
更多
找货源
跨境招聘
DeepSeek
首页
>
常用50个经典电路图,轻松解决电气设计难题!
>
常用50个经典电路图,轻松解决电气设计难题!
赣电之家
2022-07-29
0
导读:电路图多种多样,但是你知道有哪些经典电路图吗?下面先给大家展示其中的50种经典
电路图多种多样,但是你知道有哪些经典电路图吗?
电路图又是如何设计画出来的呢?
下面先给大家展示其中的50种经典电路图~
E
EPR
OM
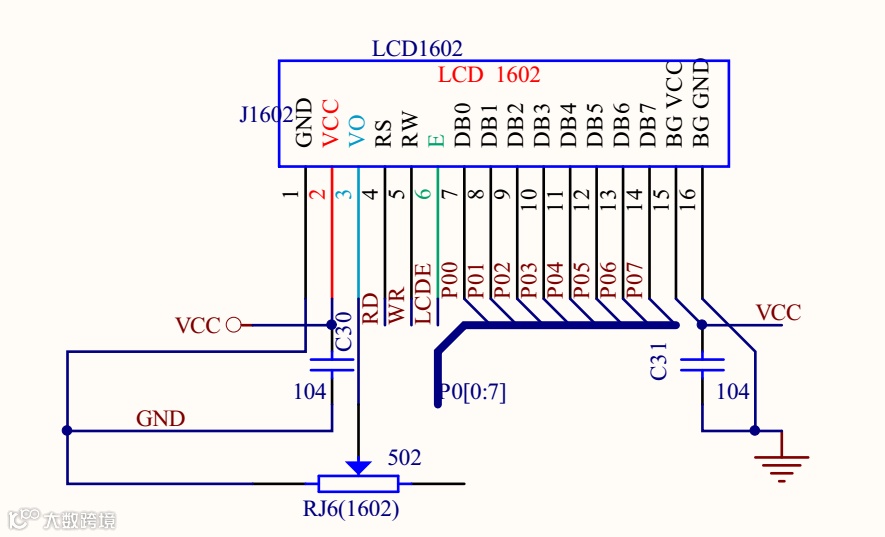
LCD1602电路
数码管
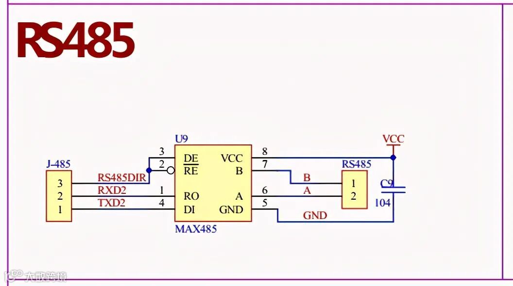
RS485
红外开关
蜂鸣器
译码器
移位寄存器
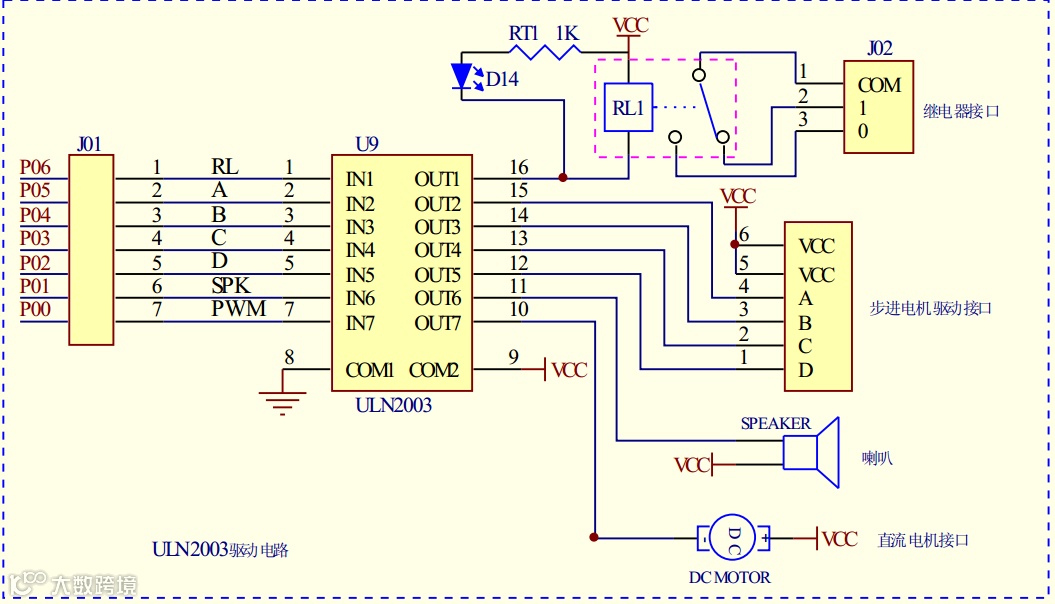
步进电机控制
复位电路
下载电路
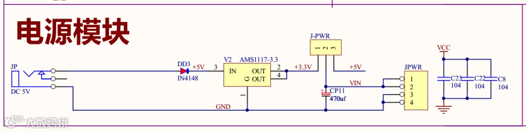
电源模块
温度
模块
红外
热敏电阻
交通灯
时钟
555
彩屏
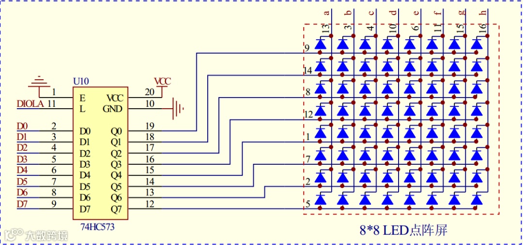
矩阵
按键
单片机
烧录电路
数码管
红外发射
显示模块
红外接收
蜂鸣器驱动
流水灯
usb供电
单片机
矩阵
单片机电路
时钟
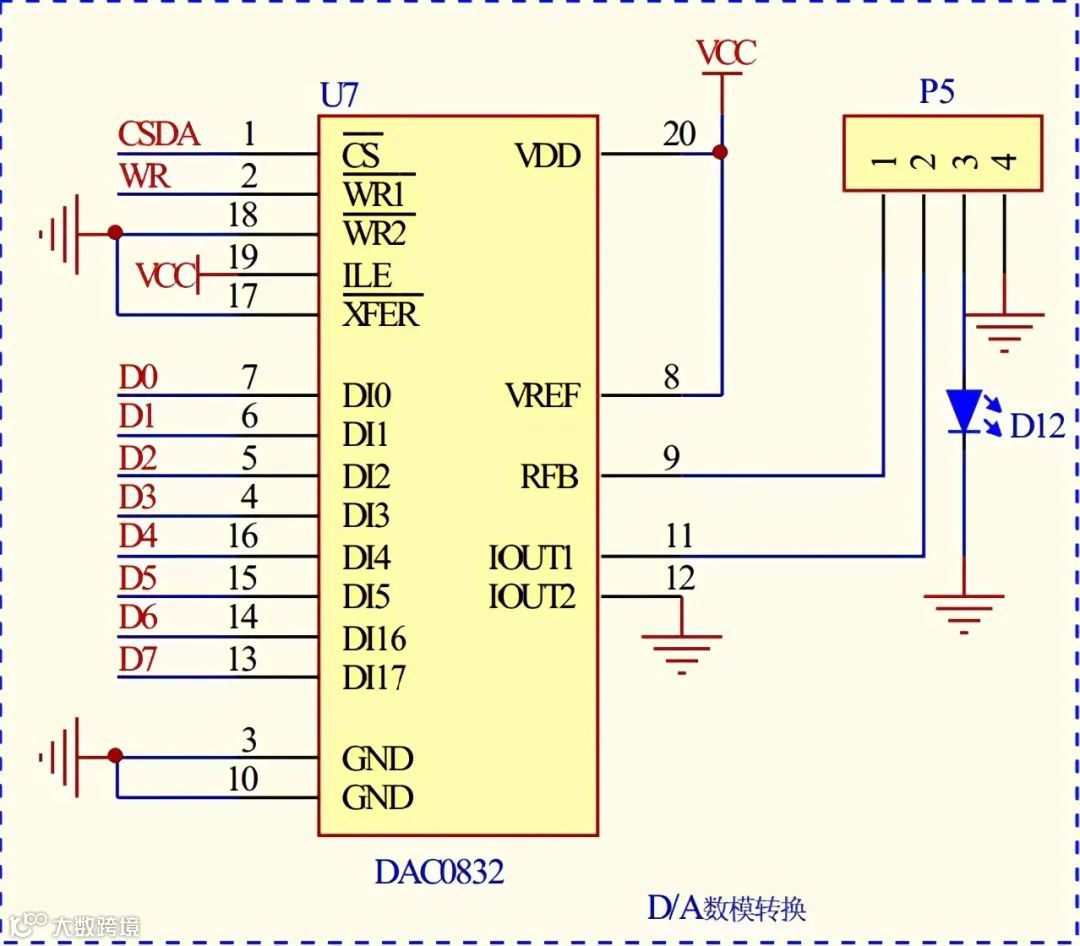
ADC
接口电路
单片机
电源
声音模块
收音机
485
蓝牙
光耦
can
关敏电阻
【声明】内容源于网络
0
0
赣电之家
江西赣兴电力工程服务有限公司于2010年11月成立,我公司主要承接35KV及以下电力承装、修、(试)服务、电力物资销售、光伏发电项目、太阳能路灯产品、城市及道路照明工程及生产销售为一体的综合性有限公司,竭诚为广大客户提供最优质的产品及服务!
内容
0
粉丝
0
关注
在线咨询
赣电之家
江西赣兴电力工程服务有限公司于2010年11月成立,我公司主要承接35KV及以下电力承装、修、(试)服务、电力物资销售、光伏发电项目、太阳能路灯产品、城市及道路照明工程及生产销售为一体的综合性有限公司,竭诚为广大客户提供最优质的产品及服务!
总阅读
0
粉丝
0
内容
0