修订背景
近期,国家发展改革委正式发布了新版《供电营业规则》(以下简称新《供规》),将于2024年6月1日起施行。新《供规》适应电力体制改革和供用电业务发展需要,颁布实施后,将进一步促进供用电管理制度化、规范化、标准化,公平保障电力市场主体权益,维护供用电秩序稳定,有利于打造世界一流用电营商环境。
整体修订情况
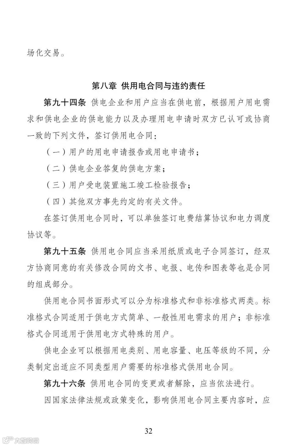
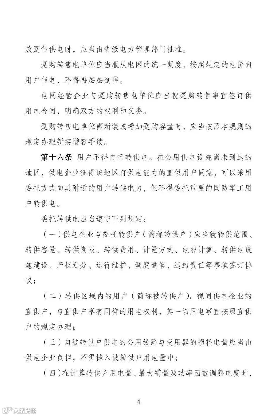
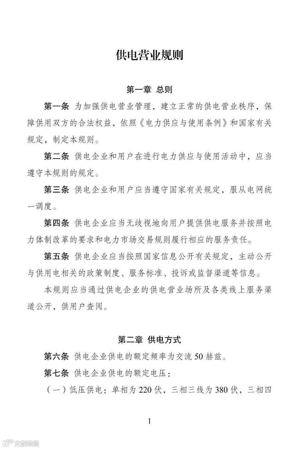
新《供规》共10章110条,主要修订内容:
① 妥善处理了与上位法有机衔接的问题;
② 承接了电力体制改革、能源转型、技术进步等新要求;
③ 适应了能源消费侧用能方式的新变化;
④ 形成了更加符合发展实际的业务规则,是全面依法治国基本方略在电力领域落地的重要体现,推动了供用电领域法律法规体系更加完备。
取消了除重要用户、居民住宅小区外其他用户的设计审查、中间检查等环节;压缩了环节时限,供电企业将进一步提升办电效率。
将减容、暂停业务合并,进一步规范更名、过户、暂换等业务办理要求,增加了更改基础档案信息的其他变更业务,更加符合业务实际。
优化了电量退补规则,明确考核表或者其他电能量测量装置记录可作为电量计算的依据,增强采集数据权威性。
要求新建居住区居民住宅供电设施应当按照“一户一表”建设,避免出现合表用电小区;要求固定车位应当按照规定配建充电基础设施,满足直接装表接电条件。
要求高层住宅一级负荷应当采用双重电源供电,特级负荷除双重电源供电外,还应增设应急电源供电;要求配用电设施选址应当满足防洪防涝要求,设置应急移动电源接口。
明确了管理主体应当对具备表计条件的终端用户执行政府规定的电价政策,传导居民阶梯、峰谷分时等价格信号,引导终端用户合理用电。
明确用户应以其用电地址的不动产权为基础申请新装用电,过户、分户、并户等涉及用电人与用电地址物权变更的业务,按照新装用电立户原则进行办理,确保用电人与用电地址物权一致。
能够查实用户窃电量的,按已查实的数额确定窃电量。拒绝承担窃电责任的,供电企业应当报请电力管理部门依法处理。窃电数额较大或情节严重的,供电企业应当提请司法机关依法追究刑事责任。
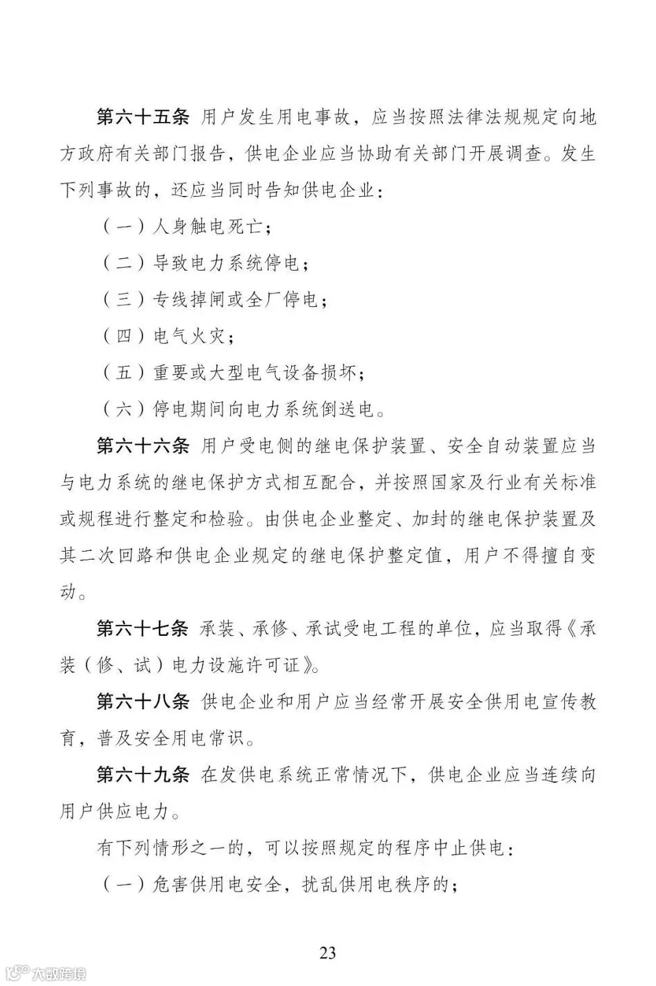
进一步明确了供电企业可按程序中止供电的11种及可立即中止供电的2种业务情形,细化了履行告知义务的程序要求;将停电或限电原因消除后,恢复供电的时间由三天压缩至二十四小时,保障用户合理的用电权利。
明确了发生用电事故后的处理程序,由用户向地方政府有关部门报告,并由供电企业协助调查,厘清了各方责任。
《供电营业规则》(2024版)全文
来源:国家发改委网站
本文仅代表作者本人观点
除标明来源外,图片、字体来源自网络
如有侵权请联系删除,谢谢



