

全国人民代表大会常务委员会关于修改
《中华人民共和国安全生产法》的决定
(2021年6月10日第十三届全国人民代表大会常务委员会第二十九次会议通过)
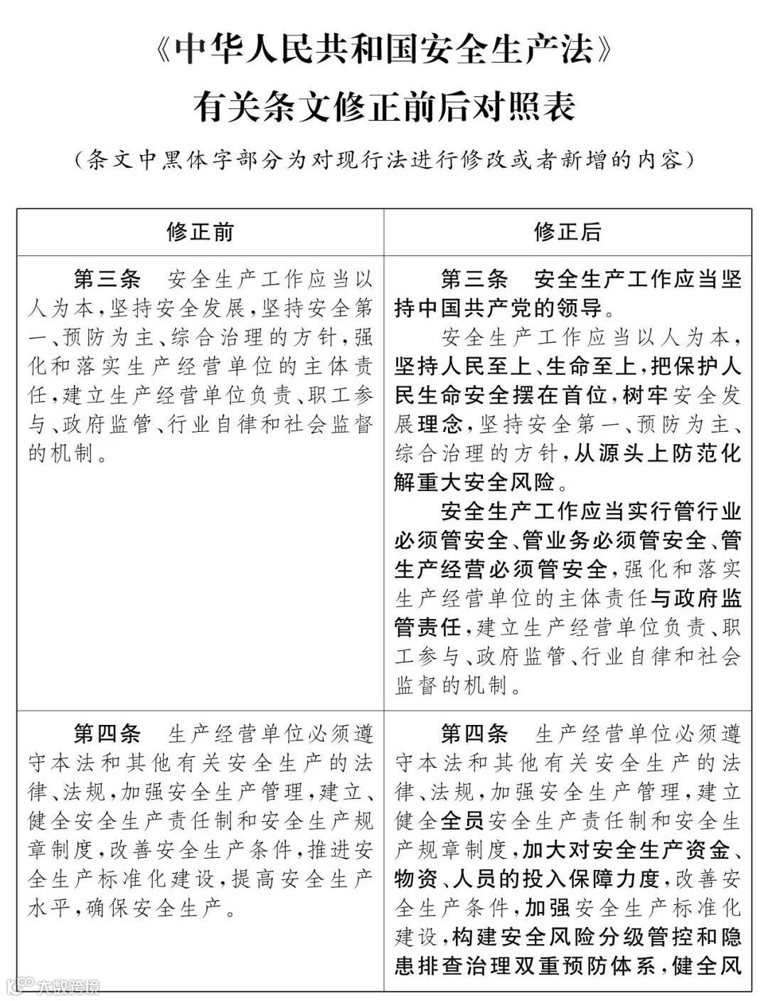
“安全生产工作应当以人为本,坚持人民至上、生命至上,把保护人民生命安全摆在首位,树牢安全发展理念,坚持安全第一、预防为主、综合治理的方针,从源头上防范化解重大安全风险。
“安全生产工作实行管行业必须管安全、管业务必须管安全、管生产经营必须管安全,强化和落实生产经营单位主体责任与政府监管责任,建立生产经营单位负责、职工参与、政府监管、行业自律和社会监督的机制。”
二、将第四条修改为:“生产经营单位必须遵守本法和其他有关安全生产的法律、法规,加强安全生产管理,建立健全全员安全生产责任制和安全生产规章制度,加大对安全生产资金、物资、技术、人员的投入保障力度,改善安全生产条件,加强安全生产标准化、信息化建设,构建安全风险分级管控和隐患排查治理双重预防机制,健全风险防范化解机制,提高安全生产水平,确保安全生产。
“平台经济等新兴行业、领域的生产经营单位应当根据本行业、领域的特点,建立健全并落实全员安全生产责任制,加强从业人员安全生产教育和培训,履行本法和其他法律、法规规定的有关安全生产义务。”
三、将第五条修改为:“生产经营单位的主要负责人是本单位安全生产第一责任人,对本单位的安全生产工作全面负责。其他负责人对职责范围内的安全生产工作负责。
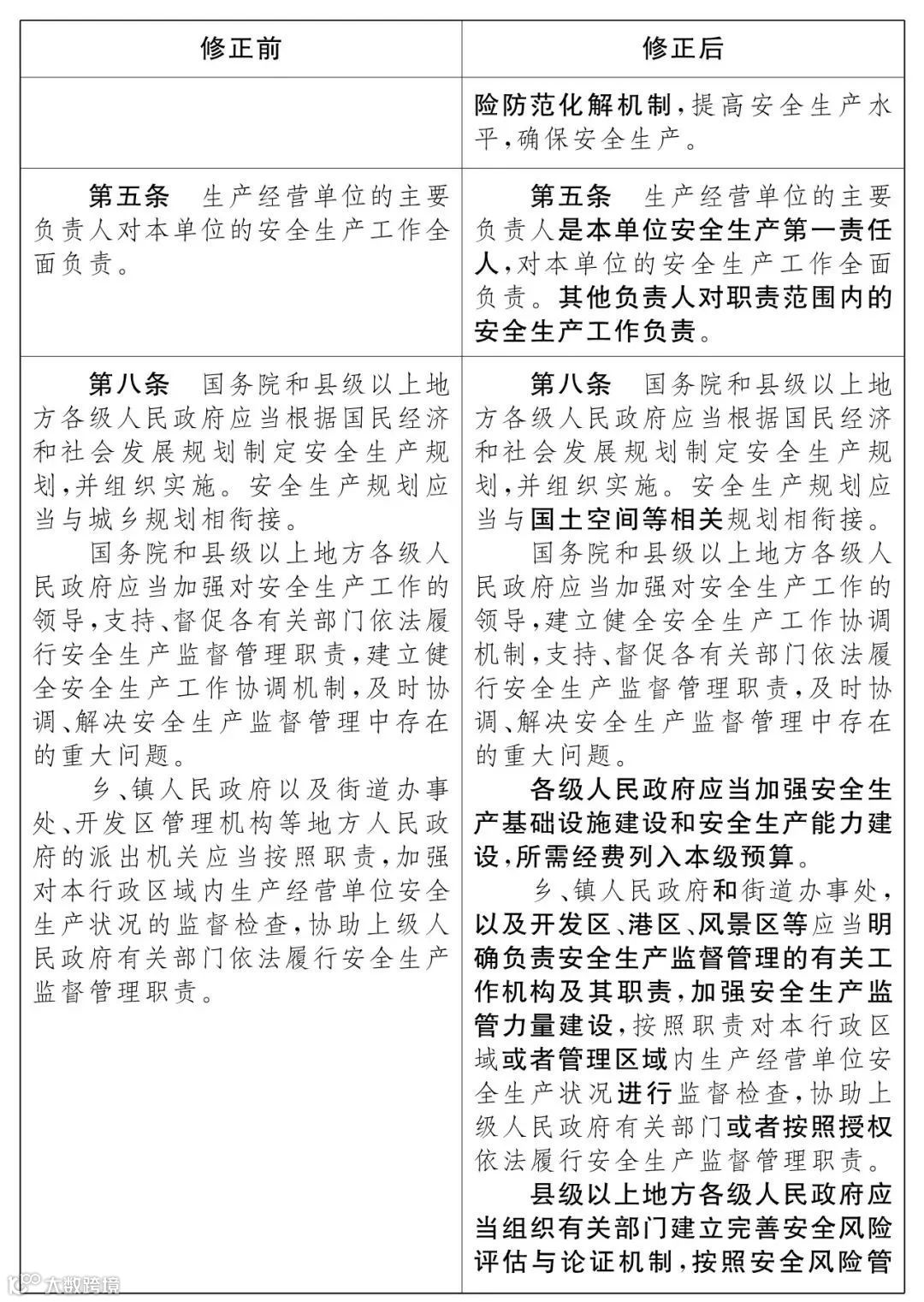
四、将第八条改为两条,作为第八条、第九条,修改为:“第八条 国务院和县级以上地方各级人民政府应当根据国民经济和社会发展规划制定安全生产规划,并组织实施。安全生产规划应当与国土空间规划等相关规划相衔接。
“各级人民政府应当加强安全生产基础设施建设和安全生产监管能力建设,所需经费列入本级预算。”
“县级以上地方各级人民政府应当组织有关部门建立完善安全风险评估与论证机制,按照安全风险管控要求,进行产业规划和空间布局,并对位置相邻、行业相近、业态相似的生产经营单位实施重大安全风险联防联控。”
“第九条 国务院和县级以上地方各级人民政府应当加强对安全生产工作的领导,建立健全安全生产工作协调机制,支持、督促各有关部门依法履行安全生产监督管理职责,及时协调、解决安全生产监督管理中存在的重大问题。”
“乡镇人民政府和街道办事处,以及开发区、工业园区、港区、风景区等应当明确负责安全生产监督管理的有关工作机构及其职责,加强安全生产监管力量建设,按照职责对本行政区域或者管理区域内生产经营单位安全生产状况进行监督检查,协助人民政府有关部门或者按照授权依法履行安全生产监督管理职责。”
五、将第九条改为第十条,修改为:“国务院应急管理部门依照本法,对全国安全生产工作实施综合监督管理;县级以上地方各级人民政府应急管理部门依照本法,对本行政区域内安全生产工作实施综合监督管理。
“国务院交通运输、住房和城乡建设、水利、民航等有关部门依照本法和其他有关法律、行政法规的规定,在各自的职责范围内对有关行业、领域的安全生产工作实施监督管理;县级以上地方各级人民政府有关部门依照本法和其他有关法律、法规的规定,在各自的职责范围内对有关行业、领域的安全生产工作实施监督管理。对新兴行业、领域的安全生产监督管理职责不明确的,由县级以上地方各级人民政府按照业务相近的原则确定监督管理部门。”
“应急管理部门和对有关行业、领域的安全生产工作实施监督管理的部门,统称负有安全生产监督管理职责的部门。负有安全生产监督管理职责的部门应当相互配合、齐抓共管、信息共享、资源共用,依法加强安全生产监督管理工作。”
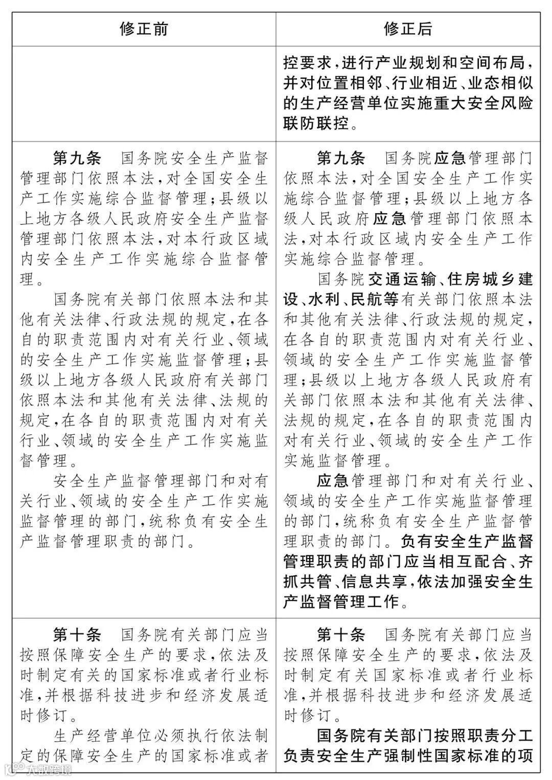
六、增加一条,作为第十二条:“国务院有关部门按照职责分工负责安全生产强制性国家标准的项目提出、组织起草、征求意见、技术审查。国务院应急管理部门统筹提出安全生产强制性国家标准的立项计划。国务院标准化行政主管部门负责安全生产强制性国家标准的立项、编号、对外通报和授权批准发布工作。国务院标准化行政主管部门、有关部门依据法定职责对安全生产强制性国家标准的实施进行监督检查。”
七、增加一条,作为第十七条:“县级以上各级人民政府应当组织负有安全生产监督管理职责的部门依法编制安全生产权力和责任清单,公开并接受社会监督。”
八、将第十八条改为第二十一条,修改为:“生产经营单位的主要负责人对本单位安全生产工作负有下列职责:
“(一)建立健全并落实本单位全员安全生产责任制,加强安全生产标准化建设;
“(二)组织制定并实施本单位安全生产规章制度和操作规程;
“(三)组织制定并实施本单位安全生产教育和培训计划;
“(四)保证本单位安全生产投入的有效实施;
“(五)组织建立并落实安全风险分级管控和隐患排查治理双重预防工作机制,督促、检查本单位的安全生产工作,及时消除生产安全事故隐患;
“(六)组织制定并实施本单位的生产安全事故应急救援预案;
“(七)及时、如实报告生产安全事故。”
九、将第二十二条改为第二十五条,修改为:“生产经营单位的安全生产管理机构以及安全生产管理人员履行下列职责:
“(一)组织或者参与拟订本单位安全生产规章制度、操作规程和生产安全事故应急救援预案;
“(二)组织或者参与本单位安全生产教育和培训,如实记录安全生产教育和培训情况;
“(三)组织开展危险源辨识和评估,督促落实本单位重大危险源的安全管理措施;
“(四)组织或者参与本单位应急救援演练;
“(五)检查本单位的安全生产状况,及时排查生产安全事故隐患,提出改进安全生产管理的建议;
“(六)制止和纠正违章指挥、强令冒险作业、违反操作规程的行为;
“(七)督促落实本单位安全生产整改措施。
“生产经营单位可以设置专职安全生产分管负责人,协助本单位主要负责人履行安全生产管理职责。”
十、将第三十三条改为第三十六条,增加两款,作为第三款、第四款:“生产经营单位不得关闭、破坏直接关系生产安全的监控、报警、防护、救生设备、设施,或者篡改、隐瞒、销毁其相关数据、信息。
“餐饮等行业的生产经营单位使用燃气的,应当安装可燃气体报警装置,并保障其正常使用。”
十一、将第三十七条改为第四十条,第二款修改为:“生产经营单位应当按照国家有关规定将本单位重大危险源及有关安全措施、应急措施报有关地方人民政府应急管理部门和有关部门备案。有关地方人民政府应急管理部门和有关部门应当通过相关信息系统实现信息共享。”
十二、将第三十八条改为第四十一条,修改为:“生产经营单位应当建立安全风险分级管控制度,按照安全风险分级采取相应的管控措施。
“生产经营单位应当建立健全并落实生产安全事故隐患排查治理制度,采取技术、管理措施,及时发现并消除事故隐患。事故隐患排查治理情况应当如实记录,并通过职工大会或者职工代表大会、信息公示栏等方式向从业人员通报。其中,重大事故隐患排查治理情况应当及时向负有安全生产监督管理职责的部门和职工大会或者职工代表大会报告。
“县级以上地方各级人民政府负有安全生产监督管理职责的部门应当将重大事故隐患纳入相关信息系统,建立健全重大事故隐患治理督办制度,督促生产经营单位消除重大事故隐患。”
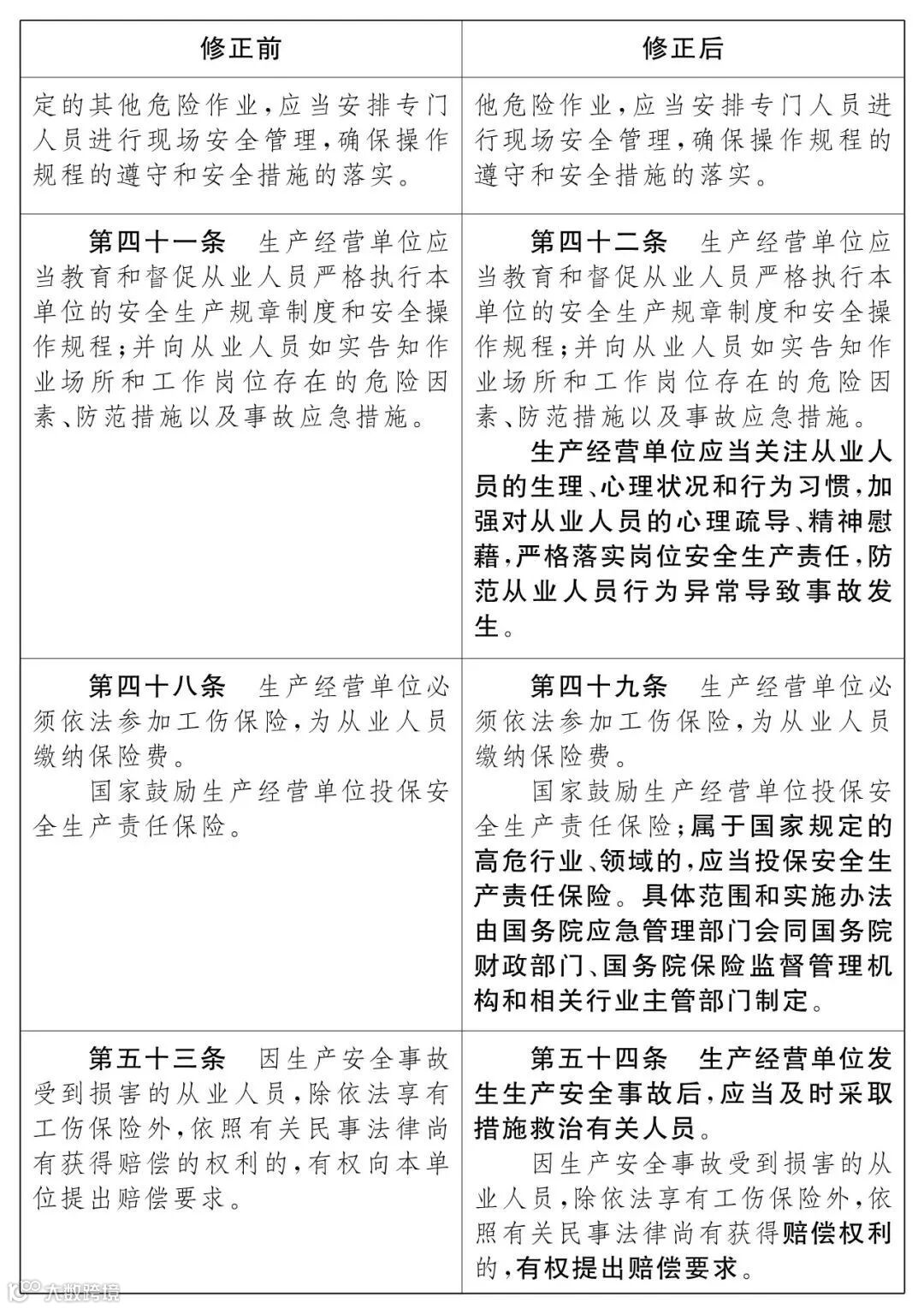
十三、将第四十一条改为第四十四条,增加一款,作为第二款:“生产经营单位应当关注从业人员的身体、心理状况和行为习惯,加强对从业人员的心理疏导、精神慰藉,严格落实岗位安全生产责任,防范从业人员行为异常导致事故发生。”
十四、将第四十六条改为第四十九条,增加一款,作为第三款:“矿山、金属冶炼建设项目和用于生产、储存、装卸危险物品的建设项目的施工单位应当加强对施工项目的安全管理,不得倒卖、出租、出借、挂靠或者以其他形式非法转让施工资质,不得将其承包的全部建设工程转包给第三人或者将其承包的全部建设工程支解以后以分包的名义分别转包给第三人,不得将工程分包给不具备相应资质条件的单位。”
十五、将第四十八条改为第五十一条,第二款修改为:“国家鼓励生产经营单位投保安全生产责任保险;属于国家规定的高危行业、领域的生产经营单位,应当投保安全生产责任保险。具体范围和实施办法由国务院应急管理部门会同国务院财政部门、国务院保险监督管理机构和相关行业主管部门制定。”
十六、将第五十三条改为第五十六条,修改为:“生产经营单位发生生产安全事故后,应当及时采取措施救治有关人员。
“因生产安全事故受到损害的从业人员,除依法享有工伤保险外,依照有关民事法律尚有获得赔偿的权利的,有权提出赔偿要求。”
十七、将第五十四条改为第五十七条,修改为:“从业人员在作业过程中,应当严格落实岗位安全责任,遵守本单位的安全生产规章制度和操作规程,服从管理,正确佩戴和使用劳动防护用品。”
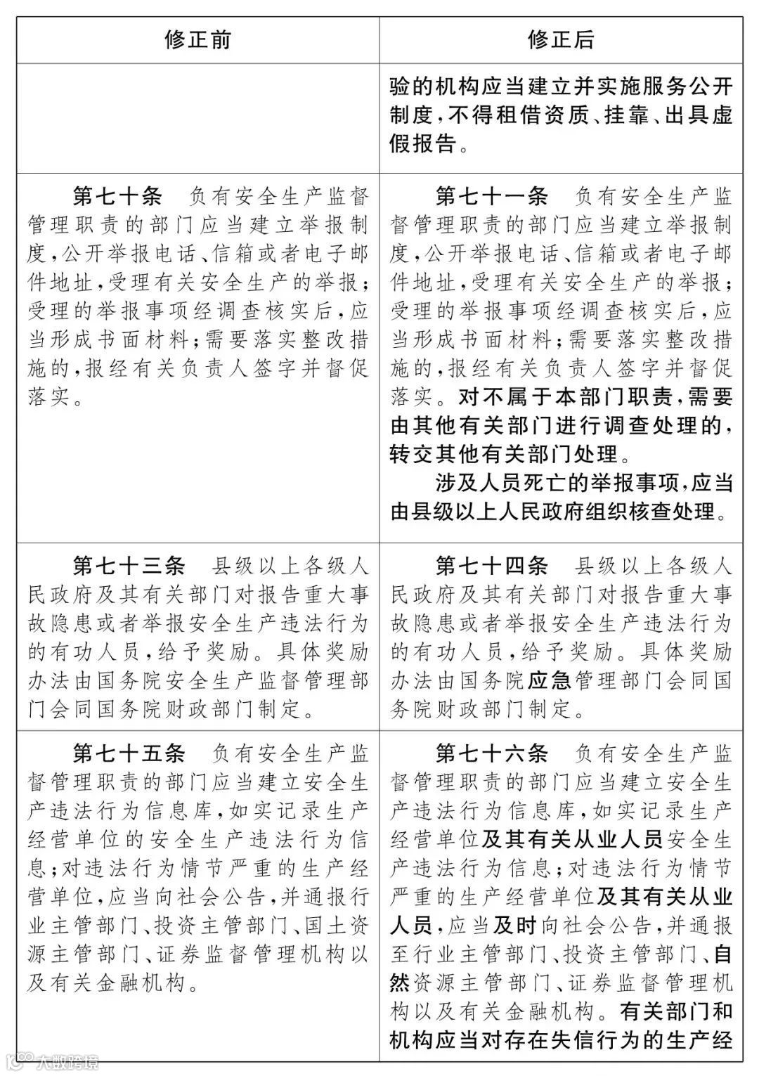
十八、将第六十九条改为第七十二条,修改为:“承担安全评价、认证、检测、检验职责的机构应当具备国家规定的资质条件,并对其作出的安全评价、认证、检测、检验结果的合法性、真实性负责。资质条件由国务院应急管理部门会同国务院有关部门制定。
“承担安全评价、认证、检测、检验职责的机构应当建立并实施服务公开和报告公开制度,不得租借资质、挂靠、出具虚假报告。”
十九、将第七十条改为第七十三条,修改为:“负有安全生产监督管理职责的部门应当建立举报制度,公开举报电话、信箱或者电子邮件地址等网络举报平台,受理有关安全生产的举报;受理的举报事项经调查核实后,应当形成书面材料;需要落实整改措施的,报经有关负责人签字并督促落实。对不属于本部门职责,需要由其他有关部门进行调查处理的,转交其他有关部门处理。
“涉及人员死亡的举报事项,应当由县级以上人民政府组织核查处理。”
二十、将第七十一条改为第七十四条,增加一款,作为第二款:“因安全生产违法行为造成重大事故隐患或者导致重大事故,致使国家利益或者社会公共利益受到侵害的,人民检察院可以根据民事诉讼法、行政诉讼法的相关规定提起公益诉讼。”
二十一、将第七十五条改为第七十八条,修改为:“负有安全生产监督管理职责的部门应当建立安全生产违法行为信息库,如实记录生产经营单位及其有关从业人员的安全生产违法行为信息;对违法行为情节严重的生产经营单位及其有关从业人员,应当及时向社会公告,并通报行业主管部门、投资主管部门、自然资源主管部门、生态环境主管部门、证券监督管理机构以及有关金融机构。有关部门和机构应当对存在失信行为的生产经营单位及其有关从业人员采取加大执法检查频次、暂停项目审批、上调有关保险费率、行业或者职业禁入等联合惩戒措施,并向社会公示。
“负有安全生产监督管理职责的部门应当加强对生产经营单位行政处罚信息的及时归集、共享、应用和公开,对生产经营单位作出处罚决定后七个工作日内在监督管理部门公示系统予以公开曝光,强化对违法失信生产经营单位及其有关从业人员的社会监督,提高全社会安全生产诚信水平。”
二十二、将第七十六条改为第七十九条,修改为:“国家加强生产安全事故应急能力建设,在重点行业、领域建立应急救援基地和应急救援队伍,并由国家安全生产应急救援机构统一协调指挥;鼓励生产经营单位和其他社会力量建立应急救援队伍,配备相应的应急救援装备和物资,提高应急救援的专业化水平。
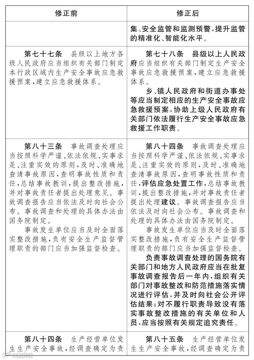
“国务院应急管理部门牵头建立全国统一的生产安全事故应急救援信息系统,国务院交通运输、住房和城乡建设、水利、民航等有关部门和县级以上地方人民政府建立健全相关行业、领域、地区的生产安全事故应急救援信息系统,实现互联互通、信息共享,通过推行网上安全信息采集、安全监管和监测预警,提升监管的精准化、智能化水平。”
二十三、将第七十七条改为第八十条,增加一款,作为第二款:“乡镇人民政府和街道办事处,以及开发区、工业园区、港区、风景区等应当制定相应的生产安全事故应急救援预案,协助人民政府有关部门或者按照授权依法履行生产安全事故应急救援工作职责。”
二十四、将第八十三条改为第八十六条,第一款修改为:“事故调查处理应当按照科学严谨、依法依规、实事求是、注重实效的原则,及时、准确地查清事故原因,查明事故性质和责任,评估应急处置工作,总结事故教训,提出整改措施,并对事故责任单位和人员提出处理建议。事故调查报告应当依法及时向社会公布。事故调查和处理的具体办法由国务院制定。”
增加一款,作为第三款:“负责事故调查处理的国务院有关部门和地方人民政府应当在批复事故调查报告后一年内,组织有关部门对事故整改和防范措施落实情况进行评估,并及时向社会公开评估结果;对不履行职责导致事故整改和防范措施没有落实的有关单位和人员,应当按照有关规定追究责任。”
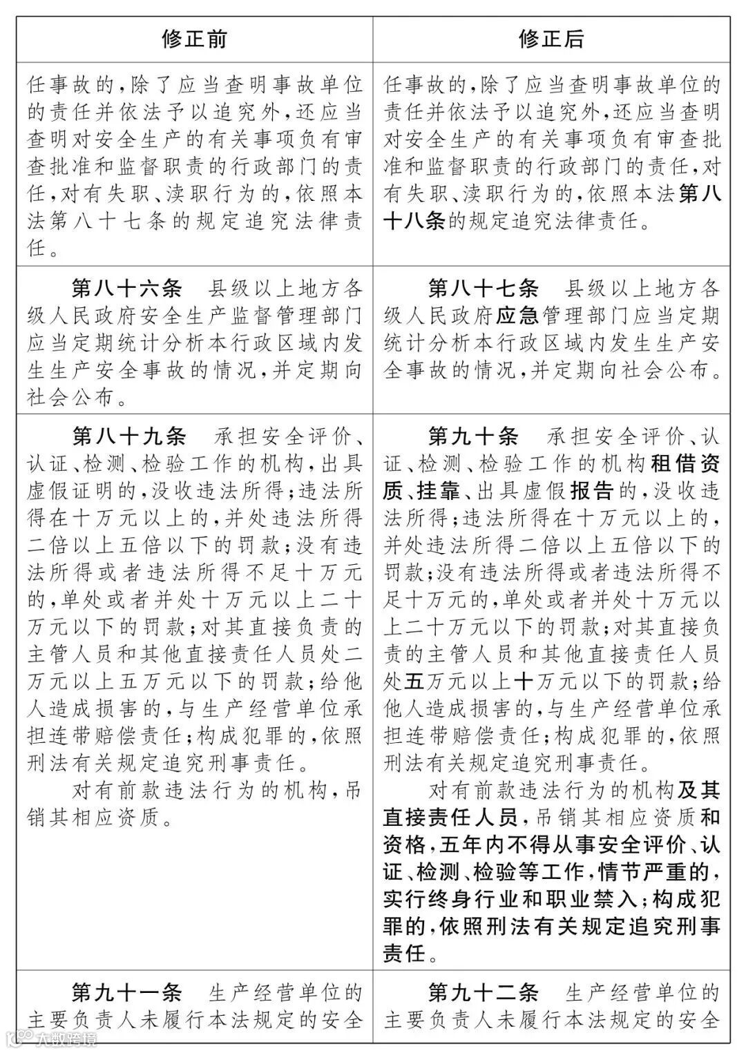
二十五、将第八十九条改为第九十二条,修改为:“承担安全评价、认证、检测、检验职责的机构出具失实报告的,责令停业整顿,并处三万元以上十万元以下的罚款;给他人造成损害的,依法承担赔偿责任。
“承担安全评价、认证、检测、检验职责的机构租借资质、挂靠、出具虚假报告的,没收违法所得;违法所得在十万元以上的,并处违法所得二倍以上五倍以下的罚款,没有违法所得或者违法所得不足十万元的,单处或者并处十万元以上二十万元以下的罚款;对其直接负责的主管人员和其他直接责任人员处五万元以上十万元以下的罚款;给他人造成损害的,与生产经营单位承担连带赔偿责任;构成犯罪的,依照刑法有关规定追究刑事责任。
“对有前款违法行为的机构及其直接责任人员,吊销其相应资质和资格,五年内不得从事安全评价、认证、检测、检验等工作;情节严重的,实行终身行业和职业禁入。”
二十六、将第九十一条改为第九十四条,第一款修改为:“生产经营单位的主要负责人未履行本法规定的安全生产管理职责的,责令限期改正,处二万元以上五万元以下的罚款;逾期未改正的,处五万元以上十万元以下的罚款,责令生产经营单位停产停业整顿。”
二十七、将第九十二条改为第九十五条,修改为:“生产经营单位的主要负责人未履行本法规定的安全生产管理职责,导致发生生产安全事故的,由应急管理部门依照下列规定处以罚款:
“(一)发生一般事故的,处上一年年收入百分之四十的罚款;
“(二)发生较大事故的,处上一年年收入百分之六十的罚款;
“(三)发生重大事故的,处上一年年收入百分之八十的罚款;
“(四)发生特别重大事故的,处上一年年收入百分之一百的罚款。”
二十八、将第九十三条改为第九十六条,修改为:“生产经营单位的其他负责人和安全生产管理人员未履行本法规定的安全生产管理职责的,责令限期改正,处一万元以上三万元以下的罚款;导致发生生产安全事故的,暂停或者吊销其与安全生产有关的资格,并处上一年年收入百分之二十以上百分之五十以下的罚款;构成犯罪的,依照刑法有关规定追究刑事责任。”
二十九、将第九十四条改为第九十七条,修改为:“生产经营单位有下列行为之一的,责令限期改正,处十万元以下的罚款;逾期未改正的,责令停产停业整顿,并处十万元以上二十万元以下的罚款,对其直接负责的主管人员和其他直接责任人员处二万元以上五万元以下的罚款:
“(一)未按照规定设置安全生产管理机构或者配备安全生产管理人员、注册安全工程师的;
“(二)危险物品的生产、经营、储存、装卸单位以及矿山、金属冶炼、建筑施工、运输单位的主要负责人和安全生产管理人员未按照规定经考核合格的;
“(三)未按照规定对从业人员、被派遣劳动者、实习学生进行安全生产教育和培训,或者未按照规定如实告知有关的安全生产事项的;
“(四)未如实记录安全生产教育和培训情况的;
“(五)未将事故隐患排查治理情况如实记录或者未向从业人员通报的;
“(六)未按照规定制定生产安全事故应急救援预案或者未定期组织演练的;
“(七)特种作业人员未按照规定经专门的安全作业培训并取得相应资格,上岗作业的。”
三十、将第九十五条改为第九十八条,修改为:“生产经营单位有下列行为之一的,责令停止建设或者停产停业整顿,限期改正,并处十万元以上五十万元以下的罚款,对其直接负责的主管人员和其他直接责任人员处二万元以上五万元以下的罚款;逾期未改正的,处五十万元以上一百万元以下的罚款,对其直接负责的主管人员和其他直接责任人员处五万元以上十万元以下的罚款;构成犯罪的,依照刑法有关规定追究刑事责任:
“(一)未按照规定对矿山、金属冶炼建设项目或者用于生产、储存、装卸危险物品的建设项目进行安全评价的;
“(二)矿山、金属冶炼建设项目或者用于生产、储存、装卸危险物品的建设项目没有安全设施设计或者安全设施设计未按照规定报经有关部门审查同意的;
“(三)矿山、金属冶炼建设项目或者用于生产、储存、装卸危险物品的建设项目的施工单位未按照批准的安全设施设计施工的;
“(四)矿山、金属冶炼建设项目或者用于生产、储存、装卸危险物品的建设项目竣工投入生产或者使用前,安全设施未经验收合格的。”
三十一、将第九十六条改为第九十九条,增加两项,作为第四项、第八项:“(四)关闭、破坏直接关系生产安全的监控、报警、防护、救生设备、设施,或者篡改、隐瞒、销毁其相关数据、信息的;
“(八)餐饮等行业的生产经营单位使用燃气未安装可燃气体报警装置的。”
三十二、将第九十八条改为第一百零一条,修改为:“生产经营单位有下列行为之一的,责令限期改正,处十万元以下的罚款;逾期未改正的,责令停产停业整顿,并处十万元以上二十万元以下的罚款,对其直接负责的主管人员和其他直接责任人员处二万元以上五万元以下的罚款;构成犯罪的,依照刑法有关规定追究刑事责任:
“(一)生产、经营、运输、储存、使用危险物品或者处置废弃危险物品,未建立专门安全管理制度、未采取可靠的安全措施的;
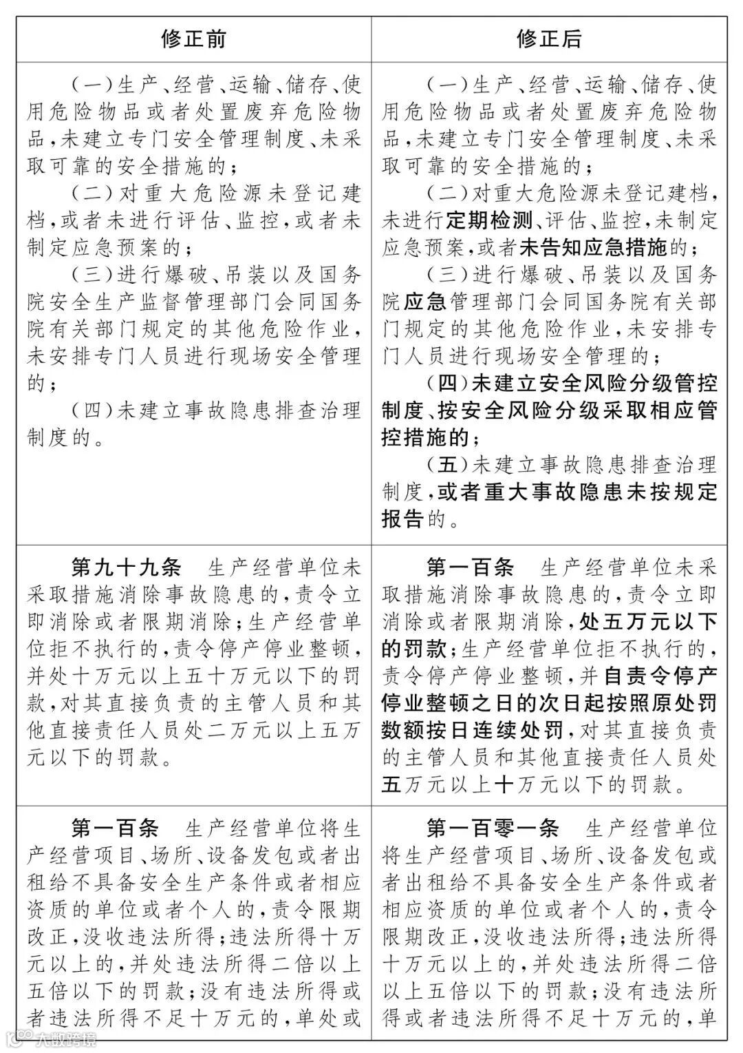
“(二)对重大危险源未登记建档,未进行定期检测、评估、监控,未制定应急预案,或者未告知应急措施的;
“(三)进行爆破、吊装、动火、临时用电以及国务院应急管理部门会同国务院有关部门规定的其他危险作业,未安排专门人员进行现场安全管理的;
“(四)未建立安全风险分级管控制度或者未按照安全风险分级采取相应管控措施的;
“(五)未建立事故隐患排查治理制度,或者重大事故隐患排查治理情况未按照规定报告的。”
三十三、将第九十九条改为第一百零二条,修改为:“生产经营单位未采取措施消除事故隐患的,责令立即消除或者限期消除,处五万元以下的罚款;生产经营单位拒不执行的,责令停产停业整顿,对其直接负责的主管人员和其他直接责任人员处五万元以上十万元以下的罚款;构成犯罪的,依照刑法有关规定追究刑事责任。”
三十四、将第一百条改为第一百零三条,增加一款,作为第三款:“矿山、金属冶炼建设项目和用于生产、储存、装卸危险物品的建设项目的施工单位未按照规定对施工项目进行安全管理的,责令限期改正,处十万元以下的罚款,对其直接负责的主管人员和其他直接责任人员处二万元以下的罚款;逾期未改正的,责令停产停业整顿。以上施工单位倒卖、出租、出借、挂靠或者以其他形式非法转让施工资质的,责令停产停业整顿,吊销资质证书,没收违法所得;违法所得十万元以上的,并处违法所得二倍以上五倍以下的罚款,没有违法所得或者违法所得不足十万元的,单处或者并处十万元以上二十万元以下的罚款;对其直接负责的主管人员和其他直接责任人员处五万元以上十万元以下的罚款;构成犯罪的,依照刑法有关规定追究刑事责任。”
三十五、将第一百零四条改为第一百零七条,修改为:“生产经营单位的从业人员不落实岗位安全责任,不服从管理,违反安全生产规章制度或者操作规程的,由生产经营单位给予批评教育,依照有关规章制度给予处分;构成犯罪的,依照刑法有关规定追究刑事责任。”
三十六、增加一条,作为第一百零九条:“高危行业、领域的生产经营单位未按照国家规定投保安全生产责任保险的,责令限期改正,处五万元以上十万元以下的罚款;逾期未改正的,处十万元以上二十万元以下的罚款。”
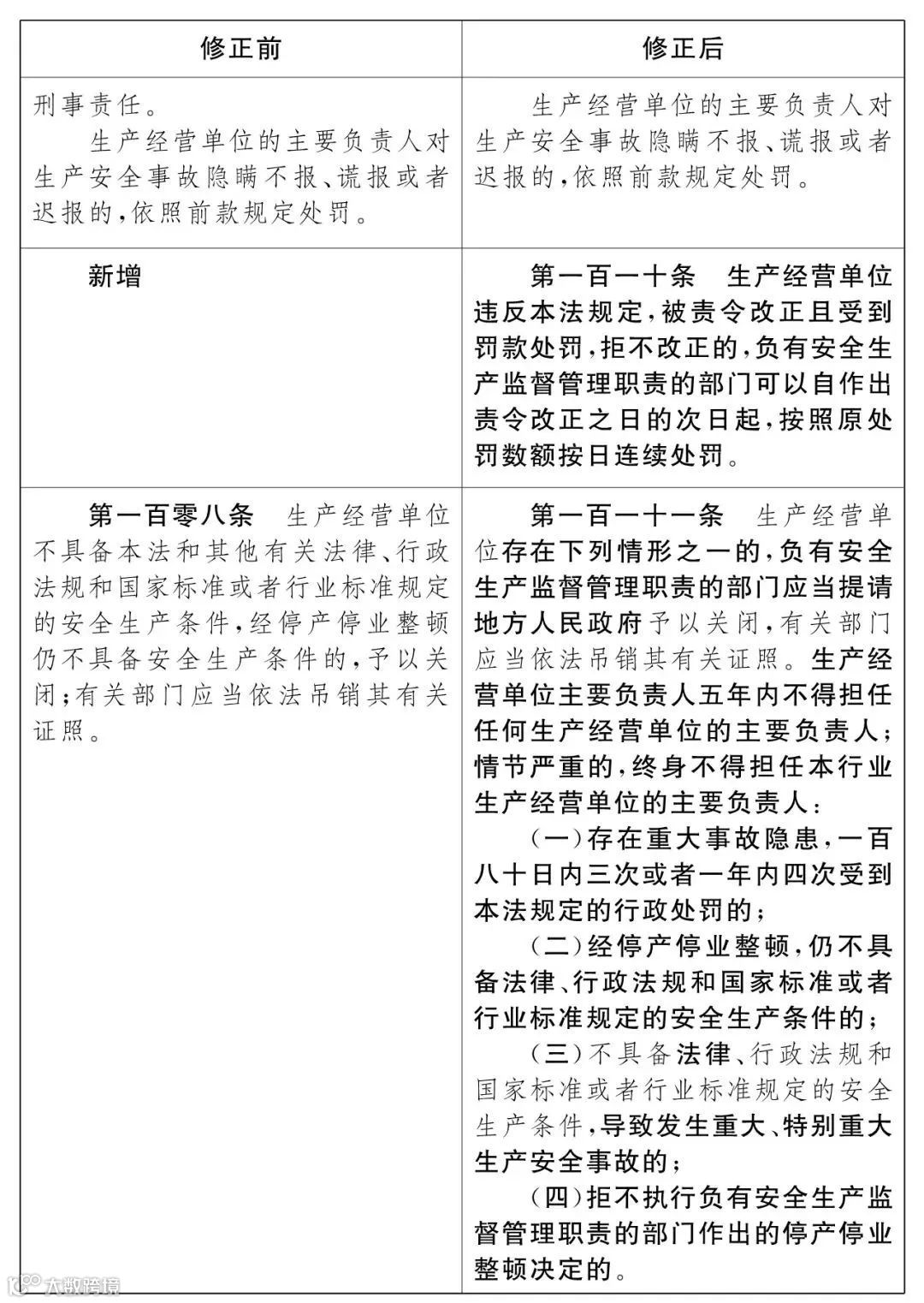
三十七、增加一条,作为第一百一十二条:“生产经营单位违反本法规定,被责令改正且受到罚款处罚,拒不改正的,负有安全生产监督管理职责的部门可以自作出责令改正之日的次日起,按照原处罚数额按日连续处罚。”
三十八、将第一百零八条改为第一百一十三条,修改为:“生产经营单位存在下列情形之一的,负有安全生产监督管理职责的部门应当提请地方人民政府予以关闭,有关部门应当依法吊销其有关证照。生产经营单位主要负责人五年内不得担任任何生产经营单位的主要负责人;情节严重的,终身不得担任本行业生产经营单位的主要负责人:
“(一)存在重大事故隐患,一百八十日内三次或者一年内四次受到本法规定的行政处罚的;
“(二)经停产停业整顿,仍不具备法律、行政法规和国家标准或者行业标准规定的安全生产条件的;
“(三)不具备法律、行政法规和国家标准或者行业标准规定的安全生产条件,导致发生重大、特别重大生产安全事故的;
“(四)拒不执行负有安全生产监督管理职责的部门作出的停产停业整顿决定的。”
三十九、将第一百零九条改为第一百一十四条,修改为:“发生生产安全事故,对负有责任的生产经营单位除要求其依法承担相应的赔偿等责任外,由应急管理部门依照下列规定处以罚款:
“(一)发生一般事故的,处三十万元以上一百万元以下的罚款;
“(二)发生较大事故的,处一百万元以上二百万元以下的罚款;
“(三)发生重大事故的,处二百万元以上一千万元以下的罚款;
“(四)发生特别重大事故的,处一千万元以上二千万元以下的罚款。
“发生生产安全事故,情节特别严重、影响特别恶劣的,应急管理部门可以按照前款罚款数额的二倍以上五倍以下对负有责任的生产经营单位处以罚款。”
四十、将第一百一十条改为第一百一十五条,修改为:“本法规定的行政处罚,由应急管理部门和其他负有安全生产监督管理职责的部门按照职责分工决定;其中,根据本法第九十五条、第一百一十条、第一百一十四条的规定应当给予民航、铁路、电力行业的生产经营单位及其主要负责人行政处罚的,也可以由主管的负有安全生产监督管理职责的部门进行处罚。予以关闭的行政处罚,由负有安全生产监督管理职责的部门报请县级以上人民政府按照国务院规定的权限决定;给予拘留的行政处罚,由公安机关依照治安管理处罚的规定决定。”
四十一、将第一百一十三条改为第一百一十八条,第二款修改为:“国务院应急管理部门和其他负有安全生产监督管理职责的部门应当根据各自的职责分工,制定相关行业、领域重大危险源的辨识标准和重大事故隐患的判定标准。”
四十二、对部分条文作以下修改:
(一)将第二十条、第二十四条、第二十七条、第三十五条、第四十条、第五十九条、第六十二条、第七十三条、第八十六条、第一百零六条中的“安全生产监督管理部门”修改为“应急管理部门”,第三十一条中的“安全生产监督管理部门”修改为“负有安全生产监督管理职责的部门”,第四十条中的“吊装”修改为“吊装、动火、临时用电”。
(二)将第十四条中的“生产安全事故责任人员”修改为“生产安全事故责任单位和责任人员”。
(三)将第十九条中的“安全生产责任制”修改为“全员安全生产责任制”。
(四)将第二十一条、第二十四条中的“道路运输单位”修改为“运输单位”,“储存”修改为“储存、装卸”;将第三十一条第二款中的“储存”修改为“储存、装卸”。
(五)将第三十九条第二款、第一百零二条第二项中的“锁闭、封堵”修改为“占用、锁闭、封堵”,“出口”修改为“出口、疏散通道”。
(六)将第六十四条中的“监督执法”修改为“行政执法”。
(七)删去第六十八条中的“行政”。
(八)将第八十四条中的“第八十七条”修改为“第九十条”。
(九)删去第九十六条、第一百条、第一百零一条、第一百零二条中的“可以”。
本决定自2021年9月1日起施行。
《中华人民共和国安全生产法》根据本决定作相应修改并对条文顺序作相应调整,重新公布。
























来源:人大网、人民网、中国应急管理,ABC安全、HSE不止步
素材及内容业源于网络,如有侵权,请联系删除
线路检修及用电工程,请扫下方二维码

声明:【版权归作者所有。若未能找到作者和原始出处,还望谅解,如原作者看到,欢迎联系盟君认领(可发邮至gxdl1688@163.com或直接在公众号留言),如觉侵权,盟君会在第一时间删除。谢谢!】
致敬: 向本文原创者致以崇高敬意!

