

电路图多种多样,但是你知道有哪些经典电路图吗???电路图又是如何设计画出来的呢?
下面先给大家展示其中的50种经典电路图~

































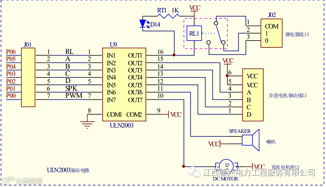
单片机电路













线路检修
用电工程
扫码关注
声明:【版权归作者所有。若未能找到作者和原始出处,还望谅解,如原作者看到,欢迎联系盟君认领(可发邮至gxdl1688@163.com或直接在公众号留言),如觉侵权,盟君会在第一时间删除。谢谢!】
赣电之家

电路图多种多样,但是你知道有哪些经典电路图吗???电路图又是如何设计画出来的呢?
下面先给大家展示其中的50种经典电路图~

































单片机电路













线路检修
用电工程
扫码关注
声明:【版权归作者所有。若未能找到作者和原始出处,还望谅解,如原作者看到,欢迎联系盟君认领(可发邮至gxdl1688@163.com或直接在公众号留言),如觉侵权,盟君会在第一时间删除。谢谢!】