
开关站、配电室是建筑工程中必不可少的供电设施,由于电力系统设施具有较强的专业性,电力设备的安装基本是由电力公司负责,土建部分则基本是由开发单位负责,但是需要由电力部门进行验收。本文首先分享国网河南省电力公司制作的《开关站、配电室工程施工工艺示范片》,现场拍摄的标准化工艺流程演示,全面指导施工。然后针对在开关站、配电室的土建验收中,经常发现的由于开发单位对于相关标准不熟悉而导致验收不通过的问题,总结土建验收标准。
开关站、配电室工程施工工艺示范片
推荐学习,指导施工
▼
① 施工准备
② 土建主体结构
③ 防雷、接地装置安装
④ 室内基础沟施工
⑤ 隐蔽工程验收及接地沟回填
⑥ 管沟安装
⑦ 室内照明安装
⑧ 门窗安装
⑨ 土建施工验收检查
⑩ 开关柜安装
⑪ 变压器安装
⑫ 二次屏柜安装
⑬ 安全、消防、标识设施安装
⑭ 工程竣工验收
附
土建交付验收标准
▼
一般来说,开关站、配电室的土建工程是由开发单位负责采购并实施,工程内容主要包括:开关站、配电室的主体建筑、门、窗、室内照明、通风系统(含变压器通风及风管)、空调系统、排水、消防、降噪、除湿、工器具室(安全工具柜、安全用具、模拟图板等)、封堵、门禁、消防报警、水位报警装置的材料及施工。规划红线内的高低压电缆沟道、桥架、排管、接地网及接地装置、SF6泄漏报警装置的土建施工(电力电缆管材、接地装置材料、SF6泄漏报警装置由供电公司提供)。如政府部门对土建工程范围另有调整,按照最新要求实施。
GB50260《电力设施抗震设计规范》
GB50229《火力发电厂与变电站设计防火规范》
GB50202《建筑地基基础工程施工质量验收规范》
DGJ32/J11《居住区供配电设施建设标准》
DB32/T1008《电力用户业扩工程技术规范》
各地方电力公司相关标准
开发单位完成所承担土建工程范围的内所有工作、完成土建交付资料(交付资料主要包括:居住区规划平面图、土建竣工图纸及有关测试报告、土建监理资料),并将有关土建交付资料提前送供电公司。
同期项目的开关站、配电室应作为一个验收批次进行验收。
验收一般由供电公司组织,居住区开发单位、土建施工单位、监理单位、电气施工单位参加。
验收应采用现场测量、交接试验、外观验收、自检报告等方式进行。对于设备基础、接地、通风、排水、门禁等涉及后续施工和安全运行的应采用现场测量、交接试验等严格验收方法。
➤主体部分
1. 开关站、配电室位置符合居住区规划。建筑主体放线定位数据由开发单位提供。
2. 独立设置于地面上的开关站、配电室屋顶应做成坡顶,防水级别为2级。基础应采用整体浇筑,高出路面0.2米,内外做防水处理。
3. 设置于居民楼内的开关站、配电室,室内标高不得低于该楼一楼的室内标高,并高于室外地坪0.35米以上。位于地下层时设备基础应抬高1米以上,电缆沟底部应高于本层地平0.2米。
4. 开关站、配电室地面平整,采用防沙水泥地面,宜使用环氧材料喷涂,颜色为灰色。
5. 开关站、配电室内墙墙体、顶面无开裂、无渗漏。墙体、顶面为水泥砂浆,白色乳胶漆粉刷两遍。
6. 开关站、配电室大门前应留有不小于4米宽的检修通道,该通道不可作为绿化以及景观使用。设备进出通道应满足最大电气设备体积的运输要求。
7. 开关站、配电室正上方不应有卫生间、浴室、水箱、水池、水管及经常积水的场所,并且不得与该类潮湿场所贴邻。
8. 开关站、配电室内严禁无关管道通过。
9. 开关站、配电室整体应与居住区环境相协调。
10. 开关站、配电室设置于地下的,本居住区应有完善有效的防内涝措施,且居住区排水与市政排水管网具备自然排水条件。
11. 开关站、配电室设置于地下的,除满足本验收标准外,必须有供电公司认可配电设施置于地下的有效手续。
➤ 门、窗
1. 开关站、配电室应有不少于两个的出入口,所装大门均向外开,供设备进出的大门为双开门,高不小于2.5米,宽不小于2米。
2. 开关站、配电室大门应为不锈钢表面防火门,喷塑处理并应满足防火防盗的要求。大门应采用统一锁芯的AB锁,基建时仅使用A钥匙,验收投运时,由供电公司验收人员启用B钥匙。大门外侧应用红漆喷有“有电危险”字样。大门应预留挂锁位置。
3. 开关站、配电室内相邻房间之间有门时,此门开启方向应为由高压向低压房间开启。
4. 开关站、配电室大门通向汽车库的或附近堆有易燃物品的应为甲级防火门。
5. 开关站、配电室位于地上时,通向相邻房间或走道的门应为乙级防火门;位于地下层时应为甲级防火门;
6. 油浸变压器室门应为甲级防火门。
7. 开关站、配电室通风、采光窗窗体应采用铝合金材料,壁厚不小于1.4毫米。窗户应使用双层中空玻璃,玻璃厚度不小于5毫米。窗户下沿距室外地面高度不宜小于1.8米,窗户外侧应装有不锈钢管状防盗栅栏,管内应有不小于Φ16的钢筋。
8. 开关站、配电室装有自然通风百叶窗的,窗体应为不锈钢材料并做喷塑处理,百叶窗覆盖面大于2:1,以确保雨雪不得入内,百叶窗内侧应装有防止小动物进入的不锈钢菱形网,网孔不大于5毫米。
9. 开关站、配电室临街的一面不宜开窗。
10. 所有门窗应采用阻燃材料。
➤ 管沟预埋
1. 电缆沟内所有电缆支架、预埋件均按设计位置埋设并符合要求,数量不得缺少。
2. 电缆沟盖板齐全、平整(室内使用不小于5毫米厚花纹钢盖板,单块盖板长度60厘米,宽度为电缆沟宽度加5厘米,做防腐处理,必要时做加强处理,反面有限位固定措施,正面统一为暗灰色喷涂)。
3. 所有电缆沟的出(入)口处,应预埋电缆管,电缆管应伸出散水坡或室外平台与外部电缆沟接通,电缆敷设完毕后需按要求进行内外封堵(封堵应满足防水、防火要求)。
4. 电缆进入开关站、配电室电缆夹层(沟)应采取完善的防水措施,电缆进入地下应设置过渡井(沟)(或采取有效的防水措施)并设置完善的排水系统。
5. 室内电缆沟应有向室外排水的通道或排水设施,排水通道应有防小动物措施。
➤ 接地
1. 开发单位必须提供监理签字的接地隐蔽工程中间施工验收材料,并提供接地电阻测试报告,接地电阻值应小于4欧姆。中间施工验收材料中应包括以下项目:
1) 主接地网及避雷器独立辅助接地网埋深,不小于-1.0米。
2) 避雷器独立辅助接地装置埋于室外1米至5米之间。
3) 回填土无建筑垃圾等杂质。
2. 开关站、配电室在各个支架和设备位置处应将接地支线引出地面。避雷器独立辅助接地经引线接至避雷器设备基础下方。
3. 接地引上线应涂以不同的标识,便于接线人员区分主接地网和避雷网,主接地网颜色为黑色,避雷网颜色为红色。
4. 开关站、配电室内四周下方距地面30厘米处应设置接地带,接地带采用镀锌扁钢,宽度5厘米,表面刷防腐漆,颜色为黄绿相间。
5. 所有电气设备底脚螺丝、构架、电缆支架和预埋铁件等均应可靠两点接地。
6. 接地扁钢搭接长度应不小于扁钢宽度的两倍,与接地极(桩)连接处应三面焊接,焊缝应饱满,且符合有关焊接工艺规范。
➤ 运行环境
1. 开关站、配电室设置在地下层时,室内必须设置按照空间大小配置相应功率的除湿机(除湿量按照不低于0.6升/平方米/天)。
2. 开关站、配电室内应配置符合暖通要求的空调,户外机应设置防盗装置。
3. 开关站、配电室设置于居民楼内时(含地下室),设备基础应有防震措施,墙面应有降噪隔音措施。
4. 开关站、配电室设置于地下层时,本层内应设置集水井,井内设两台潜水泵,其中一台为备用,潜水泵应双电源供电。
➤ 通风
1. 通风管道必须完全满足设备散热要求,满足事故排风要求,通风管道采用阻燃材料制作,并具有防止雨、雪及小动物从通风通道进入的措施。
2. 装有六氟化硫(SF6)配电装置的房间,其排风系统要考虑有底部排风口,即必须要有双排风。低位应加装强制通风装置,风机中心距室内地坪40厘米。排风口停机自闭。
3. 通风机外形应与开关站、配电室的环境相协调,采用耐腐、阻燃材料制造,噪音不大于45分贝。通风机停止运行时,其朝外一面的百叶窗可自动关闭。百叶窗内侧应有防小动物进入的菱形网,网孔不大于5毫米。
4. 开关站、配电室设置于地下层时,应采用机械通风。如周围环境污秽时,宜加空气过滤器。
➤ 室内照明
1. 开关站、配电室内电气照明应采用高效节能光源,安装牢固,亮度满足设计及使用要求。
2. 照明灯具不得设置在配电装置的正上方。在室内配电装置室及室内主要通道等处,应设置使用时间不小于1小时的应急照明。
3. 开关站、配电室内应设置动力、照明配电箱,配电箱内应设置双电源切换装置。配电箱内各照明、动力回路应分路分区控制,负荷平衡。
➤ 安全运行设施
1. 开关站、配电室内应配置一块模拟接线图板,图板上应能作模拟操作,图板所标设备参数及指示与现场设备及运行方式一致。
2. 开关站、配电室应配备专用安全工具柜,安全工具柜的尺寸大小为:高200厘米、宽85厘米、厚55厘米。
3. 开关站、配电室内应配备安全用具一套以及足量运行维护备品。
4. 根据电气设备消防要求配备相应规格、数量的灭火设备。
5. 在电缆沟盖板上及配电柜操作面前铺设黑色绝缘垫,绝缘垫应完全覆盖电缆沟盖板。
6. 室内应装有火灾报警装置,应能进行现场声光报警并上传报警信号。
7. 开关站、配电室内使用SF6气体设备时,应装设SF6泄漏报警装置,SF6气体探测器应装于设备底部或电缆沟内。当发生SF6气体泄漏时,应能进行现场声光报警并上传报警信号。
8. 开关站、配电室门框上侧装有警灯,当室内发生盗窃、火灾、SF6 含量超标等异常情况,该警灯应闪烁。
9. 电缆沟内应装水位报警装置,应能进行现场声光报警并上传报警信号。
10. 所有进出大门应装设门禁控制系统(含门禁读卡器、门禁控制器、电动锁),可远程授权和遥控开门,停电后24小时内保证可刷卡开门。
11. 开关站、配电室内应装设有防盗报警系统,能进行现场声光报警并上传报警信号。正常情况下进入,刷卡或钥匙开门可自动解警。
12. 门禁、防盗报警、火灾报警、水位报警等功能应集成在一组监测终端或安装于一面控制柜内,具备遥控风机、除湿、空调、开门等功能。且应预留遥测、遥信、遥控以及光纤通讯等设备安装位置。
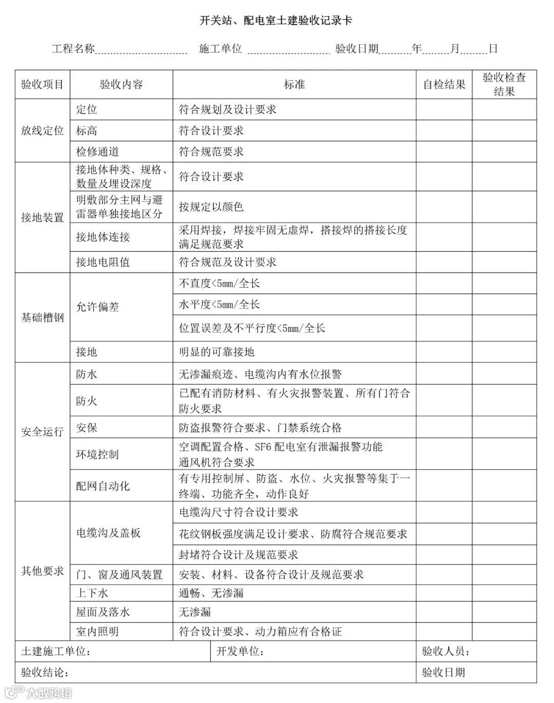
另附《验收记录表》供参考:



