前段时间,有则消息称:江苏省高邮市市场监管局查处了一起认证机构减少程序案,虚报人数被罚。那么到底该如何审核报人数,公司人数和审核人天的关系又是什么呢?今天就和大家一起来聊聊关于审核人天的话题。

各类审核的审核时间是指按审核人日度量的实施审核活动所需的有效时间。一个审核人日通常为8小时(不包括旅途时间或午饭时间)。
有效人数包括认证范围内涉及的所有全职人员(含每个班次的人员) 。审核时将在场的非固定人员(季节性人员、临时人员和分包商人员)和兼职人员也应包括在有效人数内。
所有类型审核的审核时间包括在客户场所的现场时间,以及在现场以外实施策划、文件审查、与客户人员之间的相互活动和编写报告等活动的时间。在分配用于策划和编写报告的审核时间时,通常不宜使总的现场审核时间少于QMS 1表和 EMS 1表所列时间的 80%。不应通过增加每个工作日的工作小时数来减少审核人日数。
在初始的三年认证周期中,对特定组织实施监督审核的时间,宜与初次认证审核(第1阶段+第2阶段)的时间成比例,即每年实施监督审核的总时间约为初次认证审核时间的三分之一。
在调整审核时间时,还需要考虑以下几大因素
PS:包括但不限于这些因素
▼
01
质量管理体系
一、有效人数与审核时间的关系

(点击查看大图)
1. 上表中的人数宜视为连续变化的,而不是阶梯式变化的。即如果画成曲线图,线段的起点宜来自表格上一栏的值,并以表格每栏值为每段的终点。曲线的起点是人数为 1 时对应 1.5 天。
2. 认证机构的程序可以规定人数超过 10700 人时对审核时间的计算。该审核时间宜遵循表 QMS 1 中的递进规律,与该表保持一致。
二、复杂程度与审核时间的关系

(点击查看大图)
这里的风险类型并非固定不可变的,仅作为示例可供认证机构在确定某审核的风险类型时采用。

(点击查看大图)
1. 预计被确定为低风险的业务活动可需要少于表 QMS1 计算的审核时间,被确定为中风险的业务活动将使用表 QMS1 计算审核时间,被定义为高风险的业务活动将使用多于表 QMS1 计算的审核时间。
2. 若企业包括混合的业务活动(例如建筑企业建造简单建筑-中风险,以及建造桥梁-高风险),将由认证机构确定合适的审核时间,对涉及每项活动的有效人数予以考虑。
02
环境管理体系
一、有效人数、复杂程度与审核时间的关系

(点击查看大图)
1. 审核时间按高、中、低和有限的环境因素复杂程度分别显示。
2. 上表中的人数宜视为连续变化的,而不是阶梯式变化的。即如果画成曲线图,线段的起点宜来自表格上一栏的值,并以表格每栏值为每段的终点。曲线(以中级复杂程度为例)的起点是人数为 1 时对应 2.5 天。
3. 认证机构的程序可以规定人数超过 10700 人时对审核时间的计算。该审核时间宜遵循表 EMS 1 中的递进规律,与该表保持一致。
二、业务类别与环境因素复杂程度类型的联系


(点击查看大图)
根据组织环境因素的性质和严重程度,可定义五种主要的对审核时间有根本影响的环境因素复杂程度类型。这五种类型是:
高——环境因素的性质与严重程度重大(典型的有:多个环境因素有重大影响的生产或加工型组织);
中——环境因素的性质与严重程度中等(典型的有:某些环境因素有重大影响的生产型组织);
低——环境因素的性质与严重程度低(典型的有:几乎没有重要环境因素的装配型组织);
有限——环境因素的性质与严重程度有限(典型的有:办公室环境中的组织);
特殊——在审核策划阶段需要给予另外的特殊考虑。
表 EMS 1 覆盖了上述 5 种复杂程度类型中的 4 种类型:高、中、低和有限。
表 EMS 2 将上述 5 种复杂程度类型与每种类型所覆盖的典型行业做了对照。认证机构宜认识到,在一个特定行业中,并不是所有组织都属于相同的复杂程度类型。认证机构的申请评审程序宜具有一定的灵活性,以确保在确定组织的复杂程度类型时考虑该组织的具体活动。
例如:虽然化工行业的许多组织均宜被归入“高复杂程度”这一类,但如果某个组织只进行不产生化学反应或排放的混和作业,或者只从事贸易活动,那么该组织可以归入“中等复杂程度” 甚至“低复杂程度”。认证机构应记录所有将特定行业中的组织归入较低复杂程度类型的情况。
表 EMS 1 没有涉及“特殊复杂程度”。在这种情况下,认证机构应根据宜具体情况具体分析,合理地确定管理体系审核时间。
03
职业健康安全管理体系
一、OHSMS有效人数、OHS风险复杂程度与审核时间的关系

(点击查看大图)
1. 审核时间按高、中、低的 OHS 风险复杂程度分别显示。
2. 上表中的人数宜视为连续变化的,而不是阶梯式变化的。即如果画成曲线图,线段的起点宜来自表格上一栏的值,并以表格每栏值为每段的终点。曲线(以中级复杂程度为例)的起点是人数为 1 时对应 2.5 天。
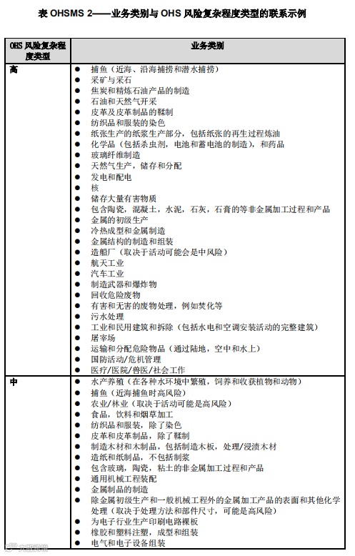
二、业务类别与OHS风险复杂程度类型的联系


(点击查看大图)
OHS 风险的三个主要复杂程度类型,是基于从根本上影响组织审核时间的 OHS 风险的性质和严重程度确定的。这三种类型是:
高风险——OHS 风险具有重大程度和严重性(通常是建筑业,重型制造或加工型组织);
中风险——OHS 风险具有中等程度和严重性(通常是有一些重大风险的轻型制造组织);和
低风险——OHS 风险具有低等程度和严重性(通常是基于办公室的组织)。
认证机构宜认识到并非所有特定行业的组织都会处于相同的 OHS 风险类型。认证机构宜允许其合同评审程序具有灵活性,以确保在确定 OHS 风险的复杂程度类型时考虑组织的具体活动。
例如,尽管造船业中的许多企业宜被划分为“高风险”,但仅具有较低复杂性活动的小型碳纤维船只制造组织可以被划分为“中风险”。
认证机构应记录所有降低特定行业的组织的 OHS 风险复杂程度类型的案例。组织OHS风险的复杂程度程度型也可能与OHSMS控制风险失败的后果相关:
高——风险管理失败可能会危及生命或导致严重伤害或疾病;
中——风险管理失败可能会导致伤害或疾病;
低——风险管理失败可以导致轻微伤害或疾病。
结语:审核人天规范得如此细致,大家千万不要再搞不清楚了。
TÜV萨尔认证
TÜV Saarland Cert
TÜV Saarland萨尔认证是一家国际化的认证机构,总部位于德国。专注于提供管理体系认证服务,包括质量、环境、职业健康安全和信息安全等,涉及的行业包括汽车、铁路、航空、机械工程、金属生产和加工等。
百年历史TÜV SAARLAND,关注我们,为您带来更多相关资讯。
END
声明:本文信息来源于互联网,由TÜV萨尔整理汇总。如涉及版权问题,请及时和我们联系,核实后按国家标准支付稿酬或作删除处理。

