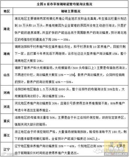
综述:从3月份起我们开始进行全国范围内的草根调研,遍布湖北、湖南、河北、河南、山东、重庆、浙江、辽宁8个省市。从调研结果来看,民间的生猪产能淘汰幅度或超出预期,预计较13年高点下降幅度达到25%-35%。 民间产能淘汰或超预期,民间产能淘汰主要体现在三个方面: 1.长时间深亏使得大部分散养户选择退出生猪养殖。此次猪周期前期养殖户的亏损时间以及亏损幅度均超过历史过往,大部分散养户由于资金方面原因选择退出。湖南浏阳和平村养殖户个数由去年的10家,变为如今的1家,河北、河南、山东、辽宁等地的情况也都较为类似,中小型养殖户的淘汰比例超过40%。 2.规模化猪场扩产减缓,补栏降低。在我们调研的大规模猪场(300头母猪以上)中,由于固定资产投入的限制,养殖规模减少不如散养户幅度大,在行情低迷时进行的调整主要是延迟扩充产能计划和在母猪自然淘汰时不进行补栏。根据调研得来信息,预计大规模养殖场近一年来总体淘汰规模在10%左右。 3.环保法规政策的加严使得部分养殖户被迫关停。在我们调研的重庆以及浙江等人口较为密集的沿江地区,政府设立禁养区并直接关停了大量猪场。使得大量养殖户被迫退出(调研地区退出养殖户占总体比例近50%),能繁母猪的去产能化程度进一步加大。
从草根调研情况看来,目前养殖户补栏情况并不明显,主要基于三个方面的原因: 1.养殖户目前现有资金难以支撑规模的进一步扩张。调研结果显示,约60%猪场存在资金紧张以及贷款情况(规模化猪场达到90%)。而养殖盈利从5月份才开始,目前仅有3个月,尚难弥补前期16个月的深度亏损,在贷款尚未偿清的情况下难以拥有足够资金扩大生产规模。 2.养殖业进入门槛日益增高。从14年起国家相继发布《畜禽规模养殖污染防治条例》和《新环保法》,加强了对生猪养殖行业污染的防治工作,同时根据养殖户反映,目前政府对于养殖用地的审批也日益加严,规模化猪场快速扩张产能已较为困难。 3.现阶段补栏母猪对应12个月后生猪出栏,而经过前期长期亏损,养殖户对于未来12个月后猪价较为谨慎,补栏情绪仍然较为低下。 结论: 1.能繁母猪的产能淘汰程度超出预期叠加补栏情况不明显必将使得生猪行业长期景气向上。预计15年生猪均价15元/公斤,16年生猪均价17元/公斤。 2.僵尸肉以及畜禽肉检验加严或将推动猪价上涨超预期(8,9月份有望冲击20元/公斤)。 |
母猪恋
微信号:2300697815@qq.com(←长按复制)
关注母猪营养、疾病、饲养管理



