
电压转电流的电路在工业环境中很常见,接下来给大家科普一下它的原理和设计实例。

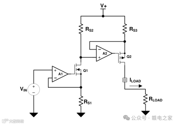
这个高压侧电压电流转换电路能够很好地为接地负载提供可调节的电流。电路结构采用两级设计,第一级采用OPA+NMOS,把VIN转换为电源参考信号来驱动第二级OPA,第二级OPA通过控制PMOS的栅极来调节负载电流。
电路的V-I转移函数源于输入电压VIN和三个感应电流的电阻RS1、RS2和RS3之间的关系。
VIN和RS1之间的关系会决定理论上第一阶段的电流:
由第一级到第二级的电流增益取决于RS2和RS3之间的关系:
IRS2近似等于IRS1, VRS3近似等于VRS2, ILOAD近似等于IRS3
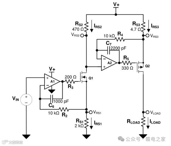
设定目标:5V供电,VIN在0~2V之间变化;Vout为4.5V/0~100mA,效率要达到98%。

要注意第一级电路不能给负载提供功率,因此一级电路电流产生的耗能会直接影响整个系统的效率。因此我们将第一级的功耗限制在满量程输出电流的1%,以确保达到98.5%的效率目标,且也要留出足够的空间给运算放大器的静态电流。所以,当输出为100mA满量时,设计就应该将第一级IRS1中的电流设为1mA。
RS1 = VIN ÷ IRS1 = 2V ÷ 1mA = 2KΩ
>>> IRS2 ≈ IRS1 = 1mA b.设计RS2/RS3:
这个电路的第二级主要负责产生驱动负载的输出电流。由于A2的IN+≈IN-,所以VRS3≈VRS2,考虑到我们用的5V供电,希望Vout=4.5V,因此满量程时需要使VRS3在500mV以下,假设Q2的压降为0.3V,那VRS3就是470mV。
RS2 = VRS3 ÷ IRS2 = 470mV ÷ 1mA = 470Ω
RS3 = VRS3 ÷ ILOAD = 470mV ÷ 100mA = 4.7Ω
c.运放补偿设计:R2/R3/C6/R4/R5/C7
这两个阶段都需要加入补偿组件,以保证电路能够运行稳定。运算放大器驱动容性负载(MOS寄生Cgs)时容易产生输出振荡,而这个补偿后的电路结构就是经典的运放双反馈回路,具体可以参考下面的双反馈设计。
1.运算放大器:最好选一款低失调电压和温度漂移的。
2.MOSFET:要确保OPA能够控制栅极,推荐选低阈值电压VGS(th),另外就是VGS,GSDS,ID不能超额定值。
3.电阻选用(精确度要求):作为电路转移函数的三个电阻RS1,RS2,RS3对输出电流精确度有很大影响。如果要满足0.1% FSR的增益误差设计目标,那么这几块电阻的容差最好选0.1%。因为第一级电流在第二级会乘以RS2和RS3的比值。所以第一阶段的设计精准度尤为重要,因为第二阶段的误差会翻倍并传到输出。因此,如果想要提高精度,可能还要降低RS1电阻的公差服务出现问题,请稍后再试。
免责声明:本文来自网络,版权归原作者所有,如涉及版权问题,请及时与我们联系删除,谢谢
