

核心技术源自欧洲

山东省聊城市茌平洪屯工业园(聊城汽车总站往北12公里)
电话:0635-4841555 4841888 4841999
网址:www.zhidenongmu.com
全国服务热线:400-635-1886
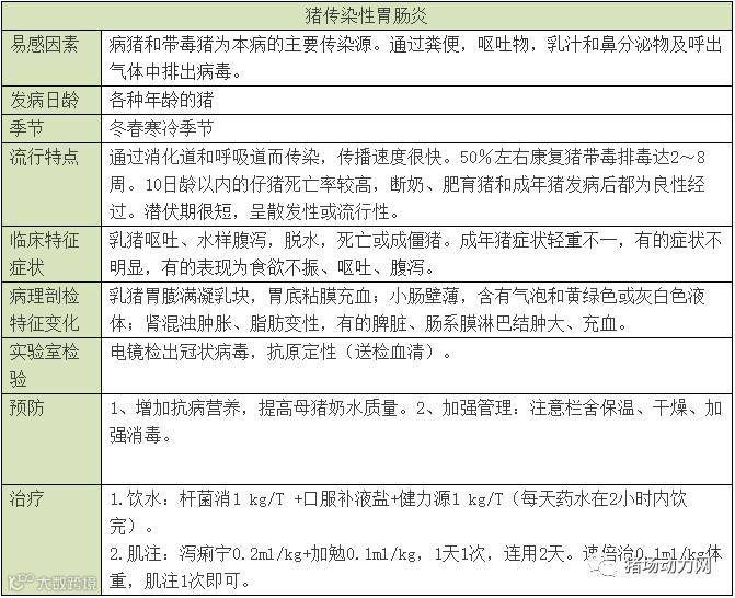
产房、保育,仔猪腹泻一直是个让养猪人头疼的问题。引起仔猪腹泻的原因很多而且复杂,如果判断不准往往导致贻误最佳治疗时期。为此,小编特整理不同原因引起的仔猪腹泻的临床症状、病理特征及相应的预防、治疗措施以供参考。


















质领饲界 德润全球
科技的质德 生态的质德
服务的质德 幸福的质德

