
重点管控新污染物
清单(2023版)
前言
近日,生态环境部会同有关部门印发的《重点管控新污染物清单(2023年版)》(生态环境部令第28号,以下简称《清单》),已于2023年3月1日起施行。

背景与意义
新污染物是指排放到环境中的具有生物毒性、环境持久性、生物累积性等特征,对生态环境或者人体健康存在较大风险,但尚未纳入管理或者现有管理措施不足的有毒有害化学物质。党中央、国务院高度重视新污染物治理工作。
发布《清单》,是落实党中央、国务院决策部署的具体举措,进一步明确了目前新污染物治理“治什么、怎么治”,是全面落实《行动方案》的主要抓手,防控突出的新污染物环境风险,切实保障生态环境安全和人民群众身体健康。

清单内容
《清单》主要包括14类新污染物:
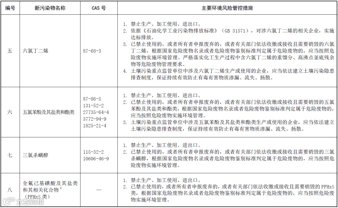
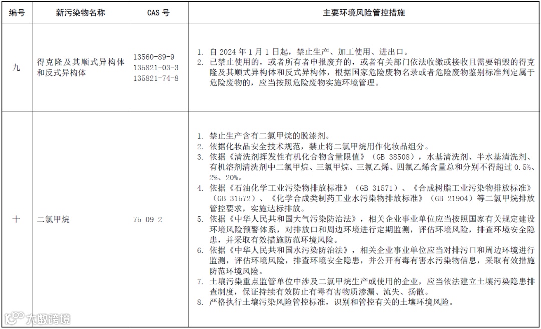
编号1-9
是《关于持久性有机污染物的斯德哥尔摩公约》明确的持久性有机污染物(POPs),包括全氟辛基磺酸及其盐类和全氟辛基磺酰氟(PFOS类) 、全氟辛酸及其盐类和相关化合物(PFOA类)、十溴二苯醚/短链氯化石蜡、六氯丁二烯 、五氯苯酚及其盐类和酯类、三氯杀螨醇、全氟己基磺酸及其盐类和其相关化合物(PFHxS类) 、得克隆及其顺式异构体和反式异构体。
编号10-11
是已列入有毒有害大气污染物名录或有毒有害水污染物名录、需实施重点管控的新污染物,包括二氯甲烷、三氯甲烷。
编号12
是近期社会高度关注的环境内分泌干扰物,主要为壬基酚。
编号13
是国内外高关注的抗生素类物质。
编号14
是我国已淘汰的持久性有机污染物,包括六溴环十二烷、氯丹、灭蚁灵、六氯苯、滴滴涕、α-六氯环己烷、β-六氯环己烷、林丹、硫丹原药及其相关异构体、多氯联苯。
上下滑动查看清单










有毒有害化学物质的生产和使用是新污染物的主要来源。目前,国内外广泛关注的新污染物主要包括国际公约管控的持久性有机污染物、内分泌干扰物、抗生素等。《新污染物治理行动方案》提出,到2025年,完成高关注、高产(用)量的化学物质环境风险筛查,完成一批化学物质环境风险评估;动态发布重点管控新污染物清单;对重点管控新污染物实施禁止、限制、限排等环境风险管控措施。

-END-
来源:文图来自网络,湖北宸扬收集整理,如有侵权,请告知删除。
编辑:魏晋芳
喜欢就奖励一个“👍”和“在看”呗~


