
8月17日,工业和信息化部网站正式公布了第一批石化化工行业鼓励推广应用的技术和产品目录。精进科技助力的以微通道反应器装备为代表的连续流工艺技术成为32项入选项目的榜首。
据悉,为提升石化化工行业智能制造、安全环保水平,工业和信息化部在全国范围内组织开展了征集工作,32项技术和产品进入目录,为加快推动石化化工产业转型升级提供技术支撑。
32项技术和产品是:
新型微通道反应器装备及连续流工艺技术;
超重力偶氮化反应器装备新技术;
反应精馏成套技术;
高纯/超高纯化学品精馏关键技术;
高效高可靠多级化工离心泵关键技术;
智能乘用胎半钢一次法成型系统;
农林废弃物快速热解液化及其产品高值化梯级利用与关键装备技术;
提高轻油收率的深度延迟焦化技术;
对苯二胺类防老剂新型过程强化技术;
高效合成、低能耗尿素工艺技术;
绿色高效催化防脱氯连续加氢技术;
基于工业互联网的石化行业重大危险源风险管控与应急一体化系统;
Robust-IC 全流程智能控制系统;
大型气流床气化技术;
基于界面调控和粒径优化的分散稳定技术;
面向石化行业的危化品存储运输监控系统;
管道完整性管理及智能分析决策技术;
石化企业水务智能技术;
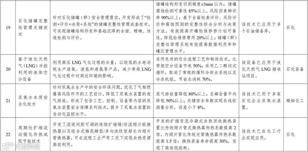
石化储罐完整性管理关键技术;
基于液化天然气(LNG)冷能利用的液体空分设备;
双氧水本质安全化技术;
周期性扩缩流动强化传热减阻节能技术;
满足国VI升级的FCC汽油关键组分定向分离技术;
煤基合成气制乙二醇工程技术;
PX氧化催化剂绿色制备关键技术;
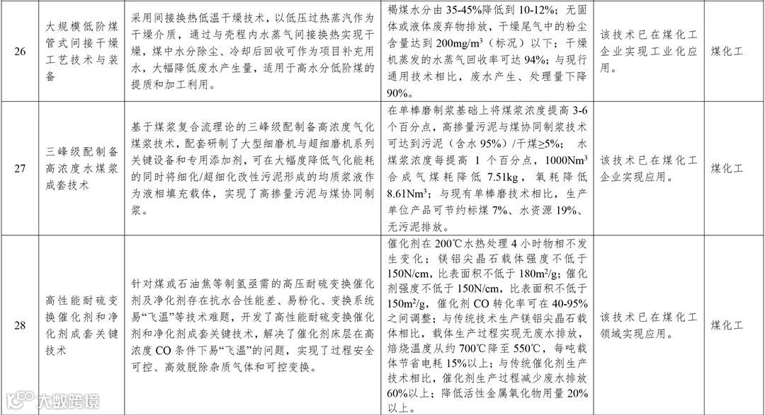
大规模低阶煤管式间接干燥工艺技术与装备;
三峰级配制备高浓度水煤浆成套技术;
高性能耐硫变换催化剂和净化剂成套关键技术;
高性能聚四氟乙烯分散树脂产业化新技术;
焦炉气制甲醇绿色技术;
高纯度(≥95%)过氧化氢异丙苯生产工艺及产品;
红矾钠有机还原制备氧化铬绿和铬酸酐联产清洁技术;
以下为具体名单









关于这项技术的相关应用及前景
如果您想了解更多
都欢迎咨询孔桂昌总经理详询



