搜索
首页
大数快讯
大数活动
服务超市
文章专题
出海平台
流量密码
出海蓝图
产业赛道
物流仓储
跨境支付
选品策略
实操手册
报告
跨企查
百科
导航
知识体系
工具箱
更多
找货源
跨境招聘
DeepSeek
首页
>
快讯|《国家鼓励发展的重大环保技术装备目录(2020年版)》(征求意见稿)
>
快讯|《国家鼓励发展的重大环保技术装备目录(2020年版)》(征求意见稿)
零一环境
2020-11-26
1
导读:零一环境|新生态环保装备智造商
来源:工信部
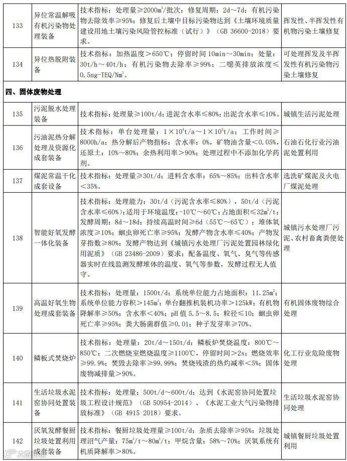
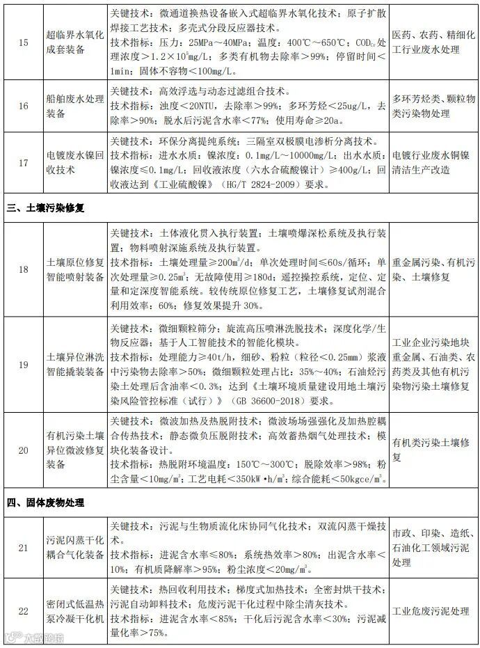
工信部于11月23日发布《国家鼓励发展的重大环保技术装备目录(2020年版)》(征求意见稿),旨在加快先进环保装备研发和应用推广,提升环保装备制造业整体水平和供给
质量
。目录分为开发类、应用类以及推广类,涵盖大气污染防治、水污染防治、土壤污染修复、固体废物处理、环境监测专用仪器仪表、环境污染应急处理、环境污染防治设备专用零部件等领域。
详情如下:
公开征求对《国家鼓励发展的重大环保技术装备目录(2020年版)》(征求意见稿)的意见
为加快先进环保装备研发和应用推广,提升环保装备制造业整体水平和供给质量,我们会同科技部、生态环境部组织制定了《国家鼓励发展的重大环保技术装备目录(2020年版)》(征求意见稿),现公开征求社会各界意见。如有意见和建议,请于2020年12月3日前反馈工业和信息化部(节能与综合利用司)。
联系电话:010-68205340
电子
邮件
:hbc@miit.gov.cn
传真:010-68205340
附件:《国家鼓励发展的重大环保技术装备目录(2020年版)》(征求意见稿).pdf
工业和信息化部节能与综合利用司
2020年11月23日
【声明】内容源于网络
0
0
零一环境
零一环境运营总部位于中国广东,主要从事于人居环境服务与环境治理服务。 公司致力于成为以“资源化、节能减排”为发展理念的“科技型环保实体服务商”。
内容
0
粉丝
0
关注
在线咨询
零一环境
零一环境运营总部位于中国广东,主要从事于人居环境服务与环境治理服务。 公司致力于成为以“资源化、节能减排”为发展理念的“科技型环保实体服务商”。
总阅读
0
粉丝
0
内容
0