搜索
首页
大数快讯
大数活动
服务超市
文章专题
出海平台
流量密码
出海蓝图
产业赛道
物流仓储
跨境支付
选品策略
实操手册
报告
跨企查
百科
导航
知识体系
工具箱
更多
找货源
跨境招聘
DeepSeek
首页
>
快讯|国内首个农污运维标准|《农村生活污水处理设施标准化运维评价标准》发布
>
快讯|国内首个农污运维标准|《农村生活污水处理设施标准化运维评价标准》发布
零一环境
2020-12-26
2
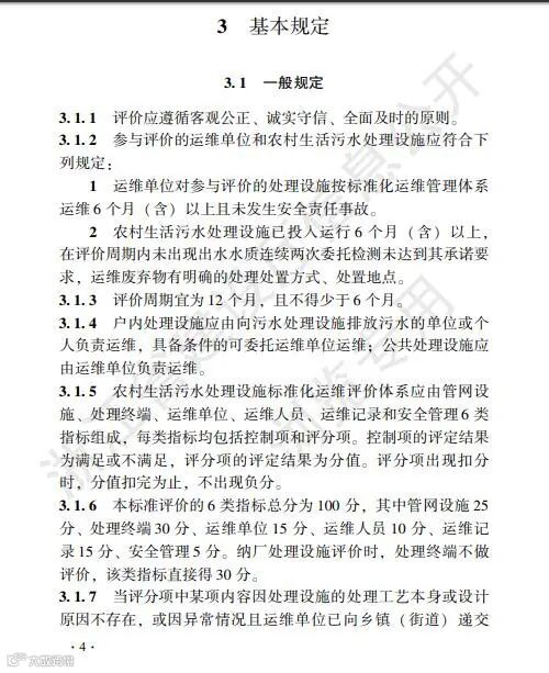
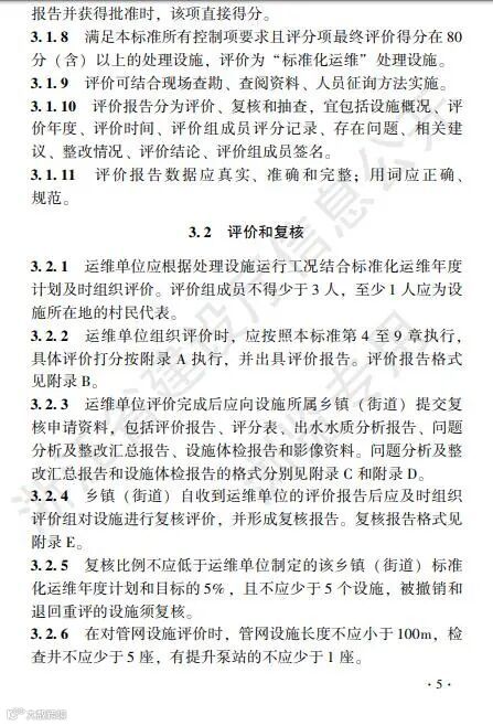
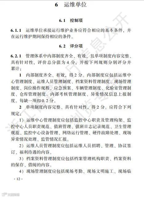
近日,浙江省工程建设标准《农村生活污水处理设施标准化运维评价标准》发布,编号为DB33/T1212-2020, 自2021年1月1日起施行。
详情如下:
转自:
水工业市场
【声明】内容源于网络
0
0
零一环境
零一环境运营总部位于中国广东,主要从事于人居环境服务与环境治理服务。 公司致力于成为以“资源化、节能减排”为发展理念的“科技型环保实体服务商”。
内容
160
粉丝
0
关注
在线咨询
零一环境
零一环境运营总部位于中国广东,主要从事于人居环境服务与环境治理服务。 公司致力于成为以“资源化、节能减排”为发展理念的“科技型环保实体服务商”。
总阅读
220
粉丝
0
内容
160