如何解决加强层缠绕不均衡
聚乙烯柔性复合管(小口径‑高压力)加强层缠绕不均衡的常见原因:
张力控制不稳:纤维带在缠绕过程中张力波动会导致局部松弛或过紧。
缠绕角度/步进不一致:不同层之间的缠绕角度或步进距离偏差,使纤维交叉不均匀。
纤维预浸渍不均:树脂或粘结剂在纤维表面分布不均,导致固化后层间粘结强度差。
设备定位误差:转盘、导向轴的微小偏移会在小直径管壁上放大,形成“波纹”。
温度/固化不均:加热或固化过程温度梯度大,纤维收缩不一致。
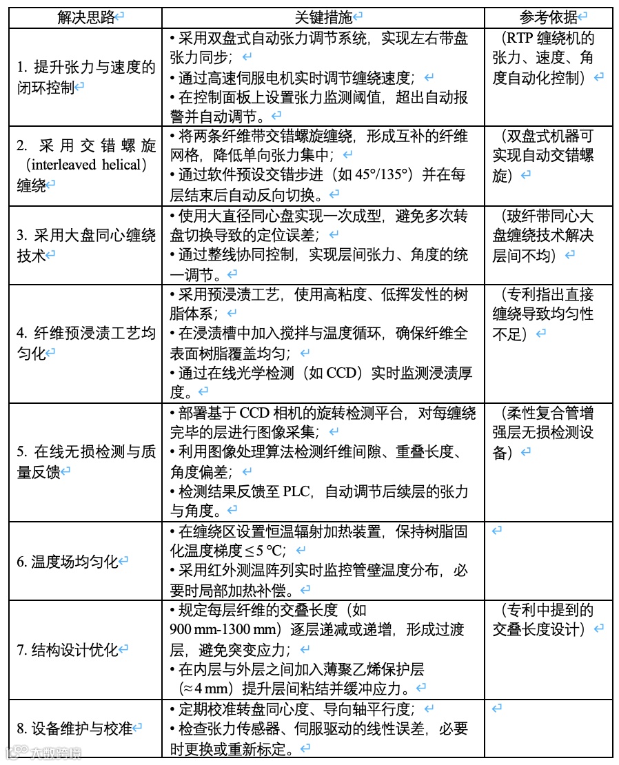
解决思路 ·
预期效果 ·
层间张力波动降低至 ±5 %,纤维交叉均匀度提升 20 %‑30 %;
管材爆破压力提升 8 %‑12 %(因层间粘结更紧密);
产品一次成型合格率提升至 95 % 以上,返工率显著下降;
质量追溯与异常预警实现闭环,生产过程更可控。
通过上述技术改进与工艺优化,可有效解决小口径高压聚乙烯柔性复合管在加强层缠绕过程中的不均衡问题,提升产品的整体性能与可靠性。
📞 联系电话:0517-87229188 / 17761847726
📍 公司地址:江苏省淮安市洪泽区东双沟镇仁东路1号
📧 邮箱:jslgzxsh@163.com
🌐 官网:http://www.lgzxkj.com/
欢迎关注我们的微信公众号,获取更多产品资讯与技术支持!

