大数跨境

【集团动态】热烈祝贺“北京瑞丰隆喷施肥”在上海市获得上海上实现代农业开发有限公司实验成功!

【集团动态】热烈祝贺“北京瑞丰隆喷施肥”在上海市获得上海上实现代农业开发有限公司实验成功! 瑞丰隆集团快讯
2016-06-16
2
导读:热烈祝贺北京瑞丰隆喷施肥,在上海市获得上海上实现代农业开发有限公司实验成功!上海上实现代农业开发有限公司是上

  热烈祝贺北京瑞丰隆喷施肥,在上海市获得上海上实现代农业开发有限公司实验成功!上海上实现代农业开发有限公司是上海市一家大型国有上市企业,代表着上海市农业种植的最高水平!“瑞丰隆喷施肥”在种植水平达到极限的基础上,再增产14.2%!卓越的增产效果得到上实公司的认可,为打开华东大型农场开启了阿里巴巴之门!






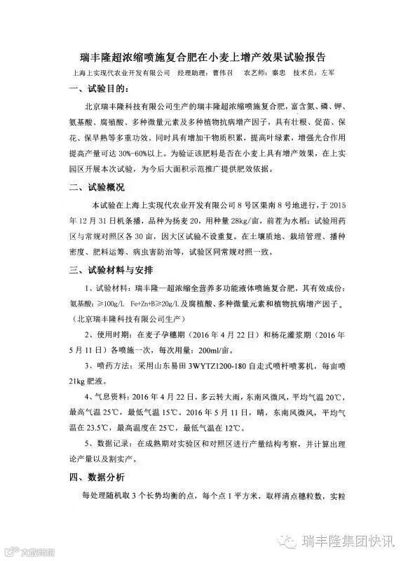
图为上海上实现代农业有限公司公司实拍:



【声明】内容源于网络
0
0
瑞丰隆集团快讯
本平台旨在打造更专业的科技兴农服务团队,时刻更新集团各公司动态,为客户和营销人员提供真实的产品效果展示;发布农化知识、提供农技查询功能,解决广大农户在生产过程中遇到的实际问题。
内容 0
粉丝 0
瑞丰隆集团快讯 本平台旨在打造更专业的科技兴农服务团队,时刻更新集团各公司动态,为客户和营销人员提供真实的产品效果展示;发布农化知识、提供农技查询功能,解决广大农户在生产过程中遇到的实际问题。
总阅读0
粉丝0
内容0