大数跨境

LED显示企业为何集体押注“冷屏”?

LED显示企业为何集体押注“冷屏”? 雷曼光电
2026-03-19
3
导读:来源:LEDinside
随着显示技术发展,LED屏的关注点逐渐从亮度和色彩转向运行效率与能耗管理。在超高清显示环境下,高功耗产生的热量影响系统稳定性和使用寿命,也对产业升级形成制约。加之伴随节能理念在产业链中逐渐成为共识,越来越多厂商将“冷屏”定位为核心产品标签。
政策导向与技术迭代的双重共振
冷屏产品的发展不仅受到全球“碳中和”目标的推动,也与各国日益严格的显示设备能耗监管密切相关。中国、欧盟、美国等市场先后推出能效标准和节能政策,对LED显示产品能耗提出要求,加速推动行业向低功耗、高效率升级。
以中国为例,《显示器能效限定值及能效等级》(GB 21520-2023)于2024年6月1日起正式实施,是当时LED显示行业首个国家强制性能效标准。该标准明确规定未达到3级能效的产品不得进入市场销售,并对待机功耗≤0.5W等节能功能提出了硬性技术要求。
此外,欧盟、美国市场持续更新节能政策;东南亚国家因电力供应压力,正在加速建立本土能效门槛和标签认证制度。而中东地区的“愿景2030”和“沙特绿色倡议”则推动高效节能产品应用,使该地区成为绿色技术测试与推广的重要平台。
在政策和市场双重推动下,LED显示产业正面临高分辨率、大尺寸产品需求快速增长与传统高功耗设计带来的能耗和热量挑战并存的局面。为应对这一矛盾,并兼顾节能与显示性能,“冷屏”作为低功耗解决方案快速发展,逐步成为LED显示技术升级的重要方向之一
LED产业链协同,助推冷屏产品发展
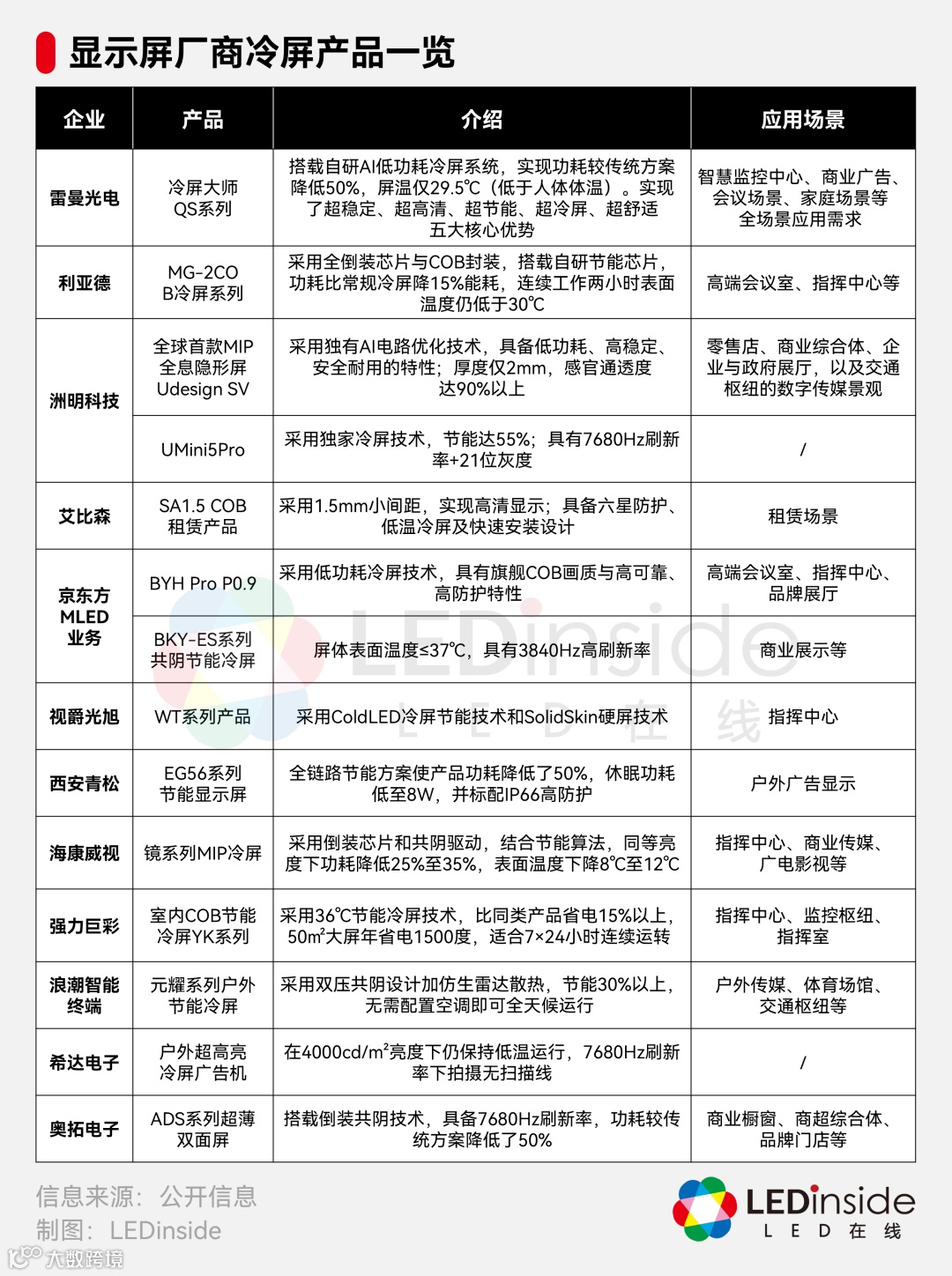
目前,国内LED厂商纷纷加快冷屏产品布局,其中包括雷曼光电、利亚德、洲明科技、京东方MLED业务、视爵光旭、西安青松、海康威视、强力巨彩、浪潮智能终端、希达电子及奥拓电子等显示屏企业,正推动低功耗、高效率产品在市场上的应用与推广。
从产品性能来看,冷屏的主要特点是低功耗和低温运行。
例如雷曼QS0.9表面温度约29.5℃且功耗仅为传统产品的一半,利亚德MG-2 COB连续运行两小时表面温度仍低于30℃,洲明UMini5Pro节能效果达55%,海康威视MIP冷屏可降低功耗25%至35%,西安青松全链路节能方案可降约50%。
洲明科技UMini5Pro(图片来源:洲明科技)
同时,部分产品在保证低温节能的前提下仍保持高性能,例如雷曼QS0.9在163英寸屏可实现4K分辨率并支持7680Hz刷新率,利亚德MG-2COB系列具备1500nit的高亮度和30000:1的超高对比度,确保视觉输出效果,奥拓电子ADS超薄双面屏也支持7680Hz刷新率,希达电子户外高亮冷屏广告机在4000cd/m²亮度下低温运行。
从应用场景来看高端室内仍是主流,例如指挥中心及高端影院场景,冷屏解决了近距离观看的热辐射问题。与此同时,而冷屏技术也正向全场景渗透。
在全天候户外,西安青松与浪潮智能的方案确保了在极端暴晒环境下的运行稳定性;租赁市场则强调耐用和便捷安装,艾比森产品采用六星防护设计以适应频繁搬运;高端家庭影院方面,雷曼光电冷屏在近距离使用时可控制发热,为小间距室内显示提供解决方案。
从技术路径来看,目前企业通常通过多种技术组合实现节能与低温运行,其中常见方案包括算法或系统级优化、倒装芯片、COB/MiP封装、共阴驱动架构以及硬件架构优化等的结合使用。
 算法或系统级优化
在具体实现中,算法或系统级优化正成为重要切入点。一些显示屏企业通过对驱动策略、功耗分配及画面表现进行优化,实现能效与温控的协同改善。
例如,雷曼光电冷屏大师QS0.9搭载AI低功率冷屏系统,通过灵影AI低功耗智显技术、智衡精准控压技术以及玄甲底黑直显技术,在降低功耗的同时维持显示性能。
从具体技术来看,灵影AI低功耗智显技术兼具节能与画质优势,相同分辨率下功耗最优;智衡超高精准控压技术,为RGB芯片精准供电、高效传输,较传统方式降功耗50%并降温,运行时屏温为29.5℃(低于人体体温)。而玄甲底黑无损直显技术则保证高表面黑度与对比度的同时,实现100%透光率,减少无效损耗。此外,雷曼光电在COB、PSE及PM玻璃基等技术方向的布局,也为该产品的实现提供了技术基础。
雷曼冷屏大师QS0.9(图片来源:雷曼光电)
其他企业也推出了各自的冷屏技术方案。
例如,洲明科技Udesign SV采用独有AI电路优化技术,京东方MLED业务BYH Pro P0.9采用低功耗冷屏技术,视爵光旭WT系列产品应用ColdLED冷屏节能技术,强力巨彩室内COB节能冷屏YK系列采用36℃节能冷屏技术。
 硬件架构优化
在硬件层面,利亚德MG-2 COB冷屏系列采用全倒装芯片与COB封装,并搭载自研节能恒流驱动芯片LYD23221,采用共阴驱动方案。该芯片基于55nm制程工艺开发,具备28bit内部处理位数,支持18bit灰度等级与10bit亮度调节,在提升显示的同时实现能耗控制。
利亚德MG-2COB冷屏系列(图片来源:利亚德)
从利亚德的技术配置可以看出,驱动IC在冷屏方案中起到关键作用。
从功耗构成来看,随着点间距的微缩化,单位面积内像素密度呈倍数级增长,但由于单颗微缩化LED的光效提升,且工作电流降低,LED灯珠总功耗占比增速放缓,甚至可能下降,而采用传统16通道的驱动IC总功耗占比则急剧上升,成为能效瓶颈。
据LED驱动IC厂商凌阳华芯介绍,在某些超高清微间距(如P0.7以下)产品中,在不同亮度应用下,驱动IC及相关电路的功耗占比可能从传统的15-30%飙升至50%甚至更高。
由此可见,在显示系统中,驱动IC不仅影响亮度调节与灰度表现,也直接影响屏体的温度控制、运行稳定性以及使用寿命密切,因此,节能减耗的重要性逐渐凸显。
在冷屏技术体系中,节能与性能兼顾的驱动IC通常采用高集成度设计,并结合共阴驱动架构,以降低系统功耗和发热。在这一技术方向上,主流驱动IC厂商已展开布局,部分例子如下:
其中,凌阳华芯推出的XM11206G面向小间距冷屏应用,黑屏静态功耗较上一代产品降低约20%;XM10486G系列则定位于虚拟拍摄等高端市场,目前已进入Brompton的产品清单中,该清单的合作伙伴涵盖了索尼、洲明科技、艾比森、奥拓电子、友达等显示厂商
聚积科技也推出共阴LED驱动芯片MBI5756,可帮助显示屏厂商在实现低功耗运行的同时优化屏体温控,并支持节能应用需求。该芯片提供GP、GFN等标准封装形式,有助于缩短LED显示屏厂商在设计与制造环节的开发周期。
也有驱动IC厂商从提升产品性能与能效角度布局。例如,集创北方推出恒流LED驱动芯片ICND2167,面向Mini/Micro LED小间距显示,支持1920Hz一级刷新率、最高15360Hz刷新率及18bit灰度输出,在提升画面表现的同时兼顾低功耗运行。
在封装环节,企业可以通过器件结构和材料优化提升能效表现。
例如,国星光电推出AS-0.9(AM Drive)面板,采用自主研发的AM驱动MIP器件与PM驱动模组组合方案,实现无频闪显示和16Bit色彩渐变,相比常规产品功耗降低约20%。
MIP AS大屏(图片来源:国星光电)
Kinglight晶台推出适配P6-P8以上点间距的2745和5040两款高端固装产品,在实现10000nit和20000nit高亮度的同时保持较低功耗,以满足户外强光环境下的显示需求。
此外,控制系统同样是影响冷屏能效表现的重要环节。作为信号源与显示终端的核心中枢,控制系统通过亮度调节、灰度分配及数据传输优化,可进一步降低整屏功耗并改善温控。目前,诺瓦星云与卡莱特等厂商均在节能与画质协同优化方向布局。
例如,诺瓦星云推出的Infinity无极方案,基于PWM与PAM混合驱动技术,可应用于MLED显示屏画质提升。在能耗方面,该方案结合混合驱动架构与驱动芯片节能设计,可降低约20%的功耗,从而有效控制温升并提升系统运行可靠性。
卡莱特推出U系列全栈AI显控产品,U20 Max支持8K+5G+光口零延迟传输,降低能耗;U9 Max内置昇腾AI算力,智能优化画质、识别异常画面,减少功耗并保障信息安全。
冷屏技术的融合发展趋势
冷屏产品正在成为众多厂商的布局重点,市场竞争日益激烈。从现有的发展态势来看,以下几个趋势有望助推LED显示屏渗透更多应用场景。
是“冷屏+Micro LED”。由于Micro LED对温控和功耗敏感,稳定的运行环境是其商业化的前提。目前,雷曼光电和利亚德等企业已推出Micro LED冷屏产品。冷屏技术为Micro LED向家庭市场拓展提供了可能,同时也为高端显示终端的长期使用提供了保障。
是“冷屏+AI”。AI的引入,使冷屏技术从单一依赖硬件结构优化,逐步延伸至算法与系统级协同优化。在应用层面,部分厂商已尝试将AI能力与显示系统融合。以雷曼Micro LED巨幕墙新品LV135 Max(4K)和LV163 Max(4K)为例,其采用“高清王冷屏大师”QS0.9,通过“AI低功耗冷屏系统”等技术降低功耗与热损耗、提升散热效率,实现性能与温度的高度平衡,此外,还通过集成AI交互和内容生成能力,可通过指令方式生成或调整显示内容,一定程度上降低内容制作门槛。
三是“冷屏+透明屏”。在大型商业空间和公共场景中,冷屏技术和透明屏的结合,可在保证低功耗和温控的前提下,实现连续、清晰的视觉展示。例如洲明科技深圳湾体育中心的MIP全息隐形屏项目,以及与阿里云合作打造的“算力长廊”项目。
小结
冷屏技术的发展体现了行业在高性能与低能耗之间的平衡,其核心涉及芯片封装、驱动架构及算法优化等技术环节。这类技术的应用可降低屏体温升,延长设备寿命,同时减少运行能耗,使LED显示屏从传统硬件设备逐步向高效、智能的视觉交互终端演进。
未来,随着冷屏技术与AI、Micro LED及透明显示等前沿技术的结合,LED显示产品有望减少高温和高维护问题,实现更稳定的长期运行。技术创新不仅提升了产品性能和商业价值,也对行业的绿色低碳发展产生积极影响,为超高清显示的应用拓展提供基础条件。
聚焦这一趋势,TrendForce集邦咨询拟于4月22日-23日重磅举办2026新型显示产业研讨会(DTS 2026)。其中在4月22日的MLED新型显示专场高阶会议上,资深专家与行业顶级分析师将齐聚一堂,雷曼光电也将带来《冷屏时代,LED显示屏的未来》主题演讲,共话技术与产业未来,诚邀各界报名参与。


  文:LEDinside Mia


更多LED显示屏市场深入行情,点击小程序了解TrendForce集邦咨询最新《2026全球LED显示屏市场展望与价格成本分析》报告。

 关于集邦

上下滑动查看

【声明】内容源于网络
0
0
雷曼光电
深圳雷曼光电科技股份有限公司(证券代码:300162)是全球领先的LED超高清显示专家,8K超高清LED巨幕显示领导者,中国第一家LED显示屏高科技上市公司,中国航天事业战略合作伙伴,2022北京冬奥会开幕式冰雪五环出品商。
内容 2353
粉丝 0
雷曼光电 深圳雷曼光电科技股份有限公司(证券代码:300162)是全球领先的LED超高清显示专家,8K超高清LED巨幕显示领导者,中国第一家LED显示屏高科技上市公司,中国航天事业战略合作伙伴,2022北京冬奥会开幕式冰雪五环出品商。
总阅读1.1k
粉丝0
内容2.4k