
在数据中心布线系统走线方式时,很多朋友比较关心的是上走线好,还是下走线好?这个问题一直都有讨论,尤其是刚从事机房施工的朋友,都有此一问。为什么要讨论这个问题呢?因为对于布线系统如果初期规划走线方式不合理,后期将会花费几倍的时间来调整。
在数据中心项目中,布线系统主流的走线方式一般分为上走线和下走线两大类。
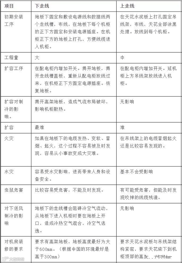
什么是上走线上走线是指线缆敷设在机柜设备上方预安装好的桥架上,在天花水泥板上打孔固定吊线架,布线,放线到每个机柜。
什么是下走线而下走线是指线缆敷设在活动地板下,有直接敷设在地上以及地板下的桥架上。
上走线在近些年的流行,与机房规模不断升级、下送风制冷方式的流行、用户对维护管理的重视等密不可分,上走线便与后期维护与扩展。相对而言,下走线机房时间长了后,不防鼠、灰尘大、不易维 护、不利于消防等致命缺陷。另外,目前国内数据中心项目建筑层高有限,“下走线”占用的净高会高于“上走线”,在机房平面布局和未来变化中也缺乏灵活性。
另外机房和布线工程技术规范文件中,对“布线工程实施要求”有明确说明:机房内强、弱电走线应明显分开,以避免电磁干扰,最好的方式是强电采用地板下走线,弱电采用上走线,强电采用线槽,弱电采用吊装金属梯架。
当然,这也并不是说下走线一无是处,下走线也有应用,相对而言,下走线在敷设简便性、成本等方面,有一定的优势,下走线方式不影响机房的美观度, 相对而言降低了对于施工线缆管理的要求,且施工更快。
而上走线在线缆密度和容量较大时,会对走线架造成很大压力,对于网格式桥架上走线方式来,对于布线系统的施工绑 扎,线缆管理要求非常高,施工质量好坏将直接影响整体数据中心的外观。
所以,一般做好了防静电板,也可以采用下走线,采用哪种走线还要考虑到客户对数据中心的要求比如成本、维护、机房升级、工期等。

