
为着力营造创业氛围、培养创新意识,以创新引领创业、创业带动就业,重点选树突破重要领域“卡脖子”技术,寻找企业创新、成长的“金山·机遇”,6月23-24日,第七届上海市创业新秀评选金山赛区暨2021年“创·享金山 成·在湾区”金山赛区·“科创”分赛场在金山卫科创园举行。本次活动由金山区人力资源和社会保障局指导,金山卫科创园、金山区就业促进中心主办。
评选现场,创业者们从个人创业经历、创新程度、核心竞争力、团队实力、发展现状和前景、社会价值等方面进行项目路演,精彩纷呈,亮点频出。箱盟集运也参加了此次比赛,为大家介绍了跨境物流装箱陆上运输市场,展示了我们是如何通过全产业链信息化升级,提升行业运输效率,搭建起物流产业互联网平台,服务于社会。

御贯创投创始合伙人、本度基金合伙人、汇瑾资本合伙人林溪松,中财华宝投资管理有限公司总裁、上海紫竹国家科技园项目评委&创业导师、上海闵行区科技新锐企业评审专家顾翀,上海江浪科技股份有限公司董事长、上海创业指导专家志愿团专家陈伯琴,上海新跃商业保理有限公司总经理俞宏等4位来自不同领域的专家评委根据选手路演的情况提出问题,并对参赛者在创业项目前景、政策壁垒、商业运作、市场融资等方面给予专业化的意见和建议。




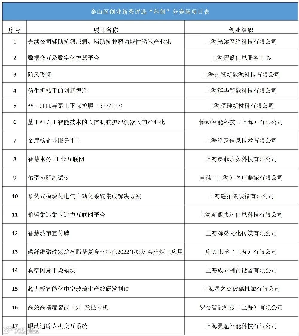
“科创”分赛场共有17组创业项目展开角逐,按照选手随机抽签顺序进行,共设两个比赛日完成,评委根据选手表现情况予以综合打分,选拔出参加上海市创业新秀金山区初赛的选手。

本次活动是第七届上海市创业新秀评选金山赛区暨2021年“创·享金山 成·在湾区”金山区创业新秀评选活动的重要组成部分。金山区创业新秀经分赛区选拔、区级初赛,最终评选一等奖1名、二等奖2名、三等奖3名。

获奖选手将可获得创业发展资金及助力发展金、推荐参加上海市新秀大赛、创业扶持政策推荐、创业典型推荐及免费宣传、创业专家一对一指导等奖励。

