什么是Fränkel III功能调节器?
Fränkel III功能调节器(FR-3)是由德国正畸学家Rolf Fränkel教授于20世纪50年代设计的活动式功能矫治器,专门用于治疗生长发育期的骨性III类错𬌗畸形(反颌/地包天)。
与传统的功能矫治器(如Twin Block,Herbst)不同,FR-3的核心理念并非直接对牙齿或颌骨施加机械力,而是通过改变口周软组织(唇、颊、舌)的功能环境,来引导颌骨的正常生长发育。因此,它被称为“功能调节器”。
FR-3的主要作用部位是口腔前庭,通过其独特的唇挡和颊盾设计,解除异常口周肌功能对颌骨发育的限制,从而为上颌骨的生长创造有利条件,同时限制下颌骨的过度生长。
在治疗骨性III类错𬌗的早期矫治方案中,FR-3是前方牵引之外的另一个重要选择,尤其适合于上颌后缩为主、下颌轻度前突的病例。本指南将以“保姆级”的详细程度,带您走过从诊断到治疗完成的全流程。
PART.01:
生物力学原理——口周肌功能的“调节师”
图1:Fränkel III 矫治器在模型上的正视图,
展示了其独特的唇挡和颊屏设计。
理解FR-3的生物力学原理是临床成功的关键。其核心机制可以概括为“解除限制”和“引导生长”。
1. 解除上颌生长限制
上颌唇挡:这是FR-3最关键的部件。它位于上颌前牙唇侧的前庭沟深处,向前拉伸上唇,从而解除上唇对上颌骨的限制,紧张的上唇是导致上颌发育不足的重要因素之一。
刺激上颌骨膜:唇挡的压力被认为可以刺激上颌骨前部的骨膜,促进骨骼向前生长。
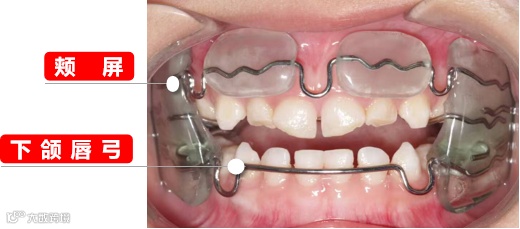
2. 限制下颌过度生长
下颌唇弓:位于下颌前牙唇侧,贴近牙槽骨,限制下唇的过度活动和下颌的前冲。
颊屏:位于上下颌磨牙颊侧,防止颊肌陷入牙弓之间,从而,促进牙弓宽度发育:为牙齿排列提供更多空间。
引导下颌向后:颊屏的后缘可以对下颌起到一定的向后引导作用。
3. 牙齿效应
上切牙唇倾:由于上唇的压力被解除,上切牙会自然地向前唇向移动。下切牙舌倾:下唇挡对下切牙施加轻微的舌向压力。
矫正前牙反𬌗:通过骨骼和牙齿的双重效应,实现前牙反颌的矫正。
图2:Fränkel III 矫治器的结构示意图,
展示了上颌唇挡、颊屏和腭弓等关键部件。
A、上唇挡 B、上颌舌侧丝 C、下颌唇弓
D、𬌗支托 E、腭弓 F、𬌗支托
4. 循证医学的观点
尽管Fränkel教授的原始理论强调FR-3能“促进上颌生长”,但近年的系统综述和Meta分析(如Yang et al., 2014)提供了更精确的证据:
临床证据表明,FR-3可能限制下颌生长,但不能显著刺激上颌向前运动。
这意味着,FR-3的治疗效果主要来自于对下颌生长的有效控制,以及牙齿的代偿性移动。
PART.02:
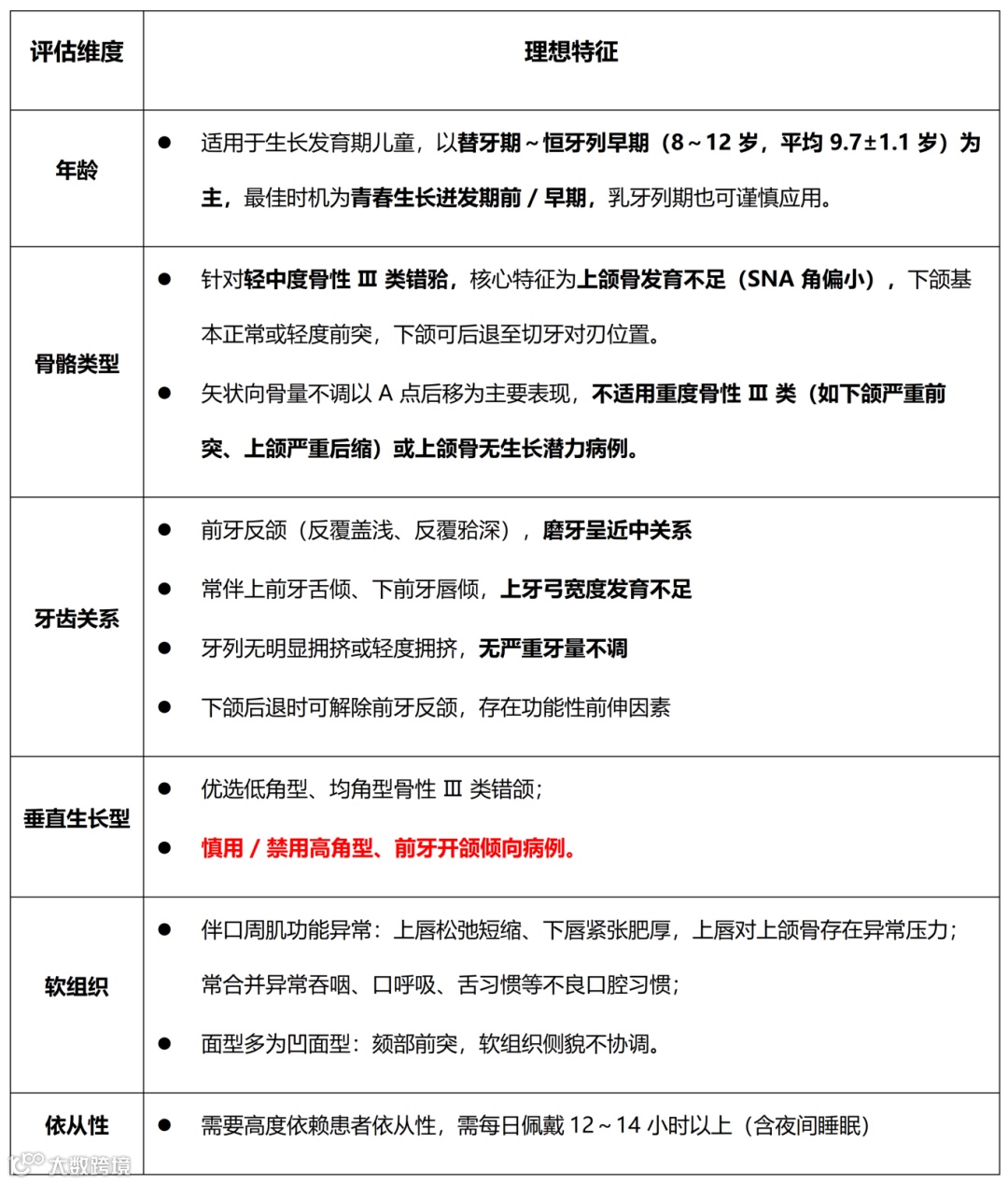
适应症与禁忌症——精准选择,成功一半
FR-3的成功应用高度依赖于正确的病例选择。以下是一个详细的评估框架:
明确的禁忌症
临床决策辅助表(一眼明了)
PART.03:
咬合重建(Bite Registration)——航向的设定
咬合重建是FR-3治疗中最关键的临床步骤,它决定了矫治器的治疗目标和初始矫治力。FR-3的咬合重建与其他功能矫治器有显著不同。
核心目标
不前伸下颌:与治疗II类错颌的矫治器(如Twin Block, Herbst)相反,FR-3不需要将下颌前伸到切牙对刃位。
记录正中关系位:咬合重建应在患者的正中关系位(CR)或轻度后退位进行。
垂直向打开:需要足够的垂直向打开,以容纳矫治器的基托和连接丝。
“保姆级”临床操作5步法
图3:Fränkel III 矫治器的咬合重建示意图,
展示了在正中关系位记录咬合,并保持足够的垂直打开量。
1、患者沟通与演练:
向患者和家长解释咬合重建的目的。
让患者放松,练习开闭口,找到正中关系位。
可以让患者舌尖舔上腭后部,引导下颌向后。
2、准备蜡堤:
使用马蹄形的硬质基托蜡。
将蜡堤在热水中软化,放置在下颌牙弓上。
3、引导咬合:
将带有蜡堤的下颌模型放入患者口中。
引导患者缓慢闭口至正中关系位。
关键:确保患者没有前伸下颌。
4、确定垂直距离:
垂直打开量应为4-5mm(上下颌磨牙之间的距离)。
这个距离是为了给矫治器的腭侧部分和连接丝提供足够空间。
使用卡尺或直尺精确测量。
5、冷却与标记:
用三用枪的冷水喷射蜡堤,使其硬固。
取出带有咬合记录的上下颌模型。
在模型上标记中线,并附上详细的技工制作单。
常见错误与规避
错误1:患者前伸下颌
后果:矫治器无法就位,或产生错误的矫治力。
规避:反复演练,使用引导技巧。
错误2:垂直打开不足
后果:技师没有足够空间制作矫治器。
规避:使用卡尺精确测量。
PART.04:
临床应用与复诊调整
初次戴入(2-4周后)
检查矫治器:对照技工单,检查矫治器是否符合设计要求。
口内试戴:检查矫治器是否就位,有无压迫点。
调整:使用打磨车针仔细调磨压迫区域,尤其是唇、颊、舌系带部位。
患者宣教:
佩戴时间:从每天4-6小时开始,逐步增加到12小时以上(主要在夜间和家中佩戴)。
功能训练:佩戴期间练习闭唇和吞咽。
清洁与维护:使用软毛刷和清水清洁,不可用热水。
饮食:佩戴时不可进食。
复诊调整(6-8周一次)
检查佩戴情况:询问患者佩戴时间,检查口腔卫生。
评估治疗效果:检查前牙反颌是否改善,磨牙关系有无变化。
激活与调整:
唇挡调整:如果上唇依然紧张,可将上颌唇挡向前调整1mm。
颊盾调整:根据牙弓宽度变化,适当调整颊盾。
基托调磨:如果牙齿萌出受阻,可调磨相应区域的基托。
治疗终点
前牙反𬌗矫正,建立正常的覆盖关系(2-3mm)。
磨牙关系达到中性或轻度I类。
面型改善,颏部紧张缓解。
平均治疗周期为12-18个月。
PART.05:
总结——通往成功的五个关键要素
精准的诊断:明确骨骼问题来源(上颌后缩 vs 下颌前突),选择最合适的病例。
正确的咬合重建:在正中关系位记录,保证足够的垂直打开。
高质量的制作:矫治器边缘圆滑,抛光良好,保证患者舒适度。
患者的依从性:保证足够的佩戴时间是治疗成功的基石。
及时的复诊调整:根据治疗反应,动态调整矫治器,引导颌骨生长。
*声明:本指南旨在为具备资质的口腔正畸医生提供临床参考,内容基于权威文献和教科书。所有临床操作必须由经过专业培训的医生在充分诊断和评估后执行。本指南不能替代个性化的治疗方案设计和临床判断。
*部分图片内容源自网络及文献书籍,仅供学习交流,如有侵权请联系删除。
---------------------------------------------------------------------------
特别鸣谢!参考资料:
[1]傅民魁。口腔正畸学 [M]. 第 6 版。北京:人民卫生出版社,2012: 218-223.(口腔正畸学经典权威教材,明确 FR 功能矫治器适应证与禁忌症)
[2]林久祥。现代口腔正畸学 [M]. 第 4 版。北京:人民卫生出版社,2011: 365-370.
[3]Papadopoulos MA, et al. Function Regulator (FR-3) Appliance in Class III Malocclusion: Indications, Contraindications and Long-Term Stability[J]. J Orofac Orthop, 2005, 66(3):183-191.
[4]赵志河,白丁。功能矫治器临床应用指南 [J]. 中华口腔正畸学杂志,2018, 25 (2):110-114.
[5]Frankel R. Functional Regulator: Principles and Practice [M]. Berlin: Springer-Verlag, 1980: 89-95.(FR 矫治器发明者原著,明确禁忌症界定)
[6] McNamara JA Jr, Huge SA. The functional regulator (FR-3) of Fränkel. Am J Orthod. 1985;88(5):409-24.
[7] Yang X, Li C, Bai D, et al. Treatment effectiveness of Fränkel function regulator on the Class III malocclusion: a systematic review and meta-analysis. Am J Orthod Dentofacial Orthop. 2014;146(2):143-54.
[8] Baik HS, Jee SH, Lee KJ, Oh TK. Treatment effects of Fränkel functional regulator III in children with Class III malocclusions. Am J Orthod Dentofacial Orthop. 2004;125(3):294-301.
[9] Loh MK, Kerr WJ. The Function Regulator III: Effects and Indications for Use. Br J Orthod. 1985;12(3):153-7.

