我国安全监察的特种设备有8种
承压类设备3种,即锅炉、压力容器(含气瓶)、压力管道;
机电类的5种,即电梯、起重机械、客运索道、游乐设施、场(厂)内机动车辆。
其中,电梯,是指动力驱动,利用沿刚性导轨运行的箱体或者沿固定线路运行的梯级(踏步),进行升降或者平行运送人、货物的机电设备,包括载人(货)电梯、自动扶梯、自动人行道等。
客运索道,是指动力驱动,利用柔性绳索牵引箱体等运载工具运送人员的机电设备,包括客运架空索道、客运缆车、客运拖牵索道等。
大型游乐设施,是指用于经营目的,承载乘客游乐的设施,其范围规定为设计最大运行线速度大于或者等于2m/s,或者运行高度距地面高于或者等于2m的载人大型游乐设施。
特种设备包括其附属的安全附件、安全保护装置和与安全保护装置相关的设施。
特种设备安全监察的必要性
锅炉、压力容器、压力管道是生产和生活中广泛使用的,有爆炸危险性的特种设备。
电梯、起重机械、客运架空索道、游艺机和游乐设施、场(厂)内机动车辆作为载人或者载货的特种设备,一旦运转失灵,往往会造成人身伤害事故。
定期检验相关规定
特种设备的设计、制造、安装、维修、改造,必须按照《特种设备安全法》依法取得许可证方可从事相关业务。
特种设备在投入使用前或投入使用后30日内,特种设备使用单位应当向特种设备安全监督管理部门登记。登记标志应当置于或者附着于该特种设备的显著位置。
特种设备使用单位应当按照安全技术规范的定期检验要求,在安全检验合格有效期届满前1个月向特种设备检验检测机构提出定期检验要求。
特种设备必须定期检验,使用未经定期检验或者检验不合格的特种设备,责令停止使用,处三万元以上三十万以下罚款。
特种设备的安全附件、安全保护装置、测量调控装置必须按照相关要求,定期进行检验。
特种设备作业人员,应当按照国家有关规定经有资质的考试机构考核合格,取得国家统一格式的特种设备作业人员证书后,方可从事相应的作业或者管理工作。
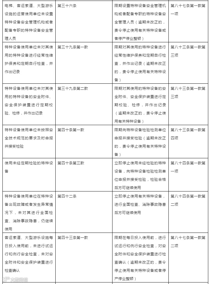
特种设备违法行为及处罚依据汇总
END
来源 | 中国特种设备安全与节能促进会
整理 | 综合办公室

