
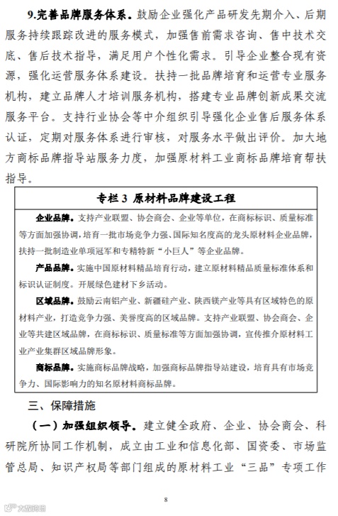
近日,四部门联合印发《原材料工业“三品”实施方案》,提出到2025年,原材料品种更加丰富、品质更加稳定、品牌更具影响力。标准、计量、认证认可、检验检测等实现更高水平协同发展,质量分级和追溯体系更加完善,制修订500个以上新产品和质量可靠性提升类标准,全面推动关键基础材料全生命周期标准体系建设。到2035年,原材料品种供给能力和水平、服务质量大幅提升,达到世界先进国家水平,形成一批质量卓越、优势明显、拥有核心知识产权的企业和产品品牌。
关于印发原材料工业“三品”实施方案的通知
工信厅联原〔2022〕24号
各省、自治区、直辖市及计划单列市、新疆生产建设兵团工业和信息化、国有资产、市场监管、知识产权主管部门,有关协会,有关中央企业:
工业和信息化部办公厅
国务院国有资产监督管理委员会办公厅
国家市场监督管理总局办公厅
国家知识产权局办公室
2022年8月17日
附件:《原材料工业“三品”实施方案》










附件:《原材料工业“三品”实施方案》










文章转自:工信部
素材来源:工信部
声明:本文所用视频、图片、文字部分来源于互联网,版权属原作者所有。如涉及到版权问题,请及时和我们联系,核实后协商处理或删除


