大数跨境

想知道申请专精特新与小巨人的区别吗?快点进来看看

想知道申请专精特新与小巨人的区别吗?快点进来看看 知晟权
2021-08-06
0
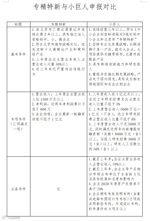
导读:对比表已经展现与您的眼前,我们根据申请的基本条件,专项条件,必备条件,专业化程度,创新能力做了对比分析。&

对比表已经展现与您的眼前,我们根据申请的基本条件,专项条件,必备条件,专业化程度,创新能力做了对比分析。

 更多详情详询权天下!

温馨提示

文章内容来源于网络,版权归作者所有。

本文转载的目的仅为共享信息,如有侵权,请联系删除。

扫码关注我们

知晟权

微信号 : zhishengquan

【声明】内容源于网络
0
0
知晟权
权天下(北京)科技有限公司通过打造一站式知识产权服务,持续帮助企业用市场低成本(时间、人力、经济)创造商业价值。
内容 0
粉丝 0
知晟权 权天下(北京)科技有限公司通过打造一站式知识产权服务,持续帮助企业用市场低成本(时间、人力、经济)创造商业价值。
总阅读0
粉丝0
内容0