搜索
首页
大数快讯
大数活动
服务超市
文章专题
出海平台
流量密码
出海蓝图
产业赛道
物流仓储
跨境支付
选品策略
实操手册
报告
跨企查
百科
导航
知识体系
工具箱
更多
找货源
跨境招聘
DeepSeek
首页
>
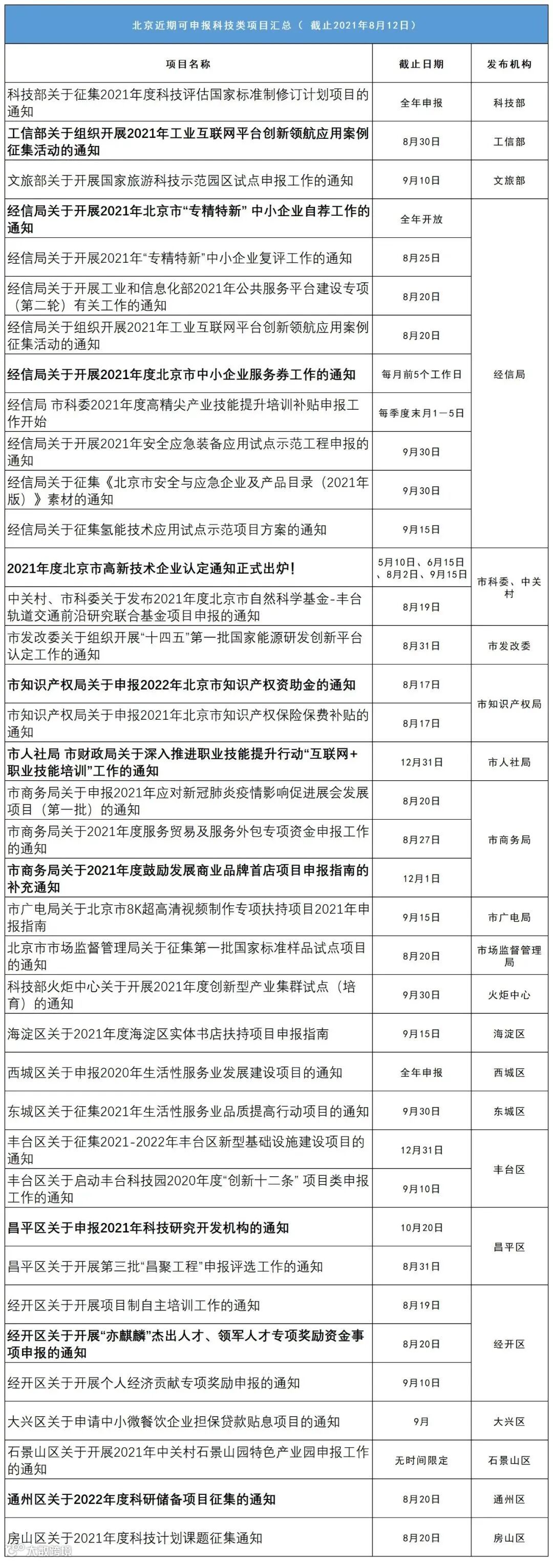
北京 | 一周政策 北京近期可申报科技类项目汇总( 截止2021年8月12日)
>
北京 | 一周政策 北京近期可申报科技类项目汇总( 截止2021年8月12日)
知晟权
2021-08-17
2
导读:温馨提示文章内容来源于网络,版权归作者所有。本文转载的目的仅为共享信息,如有侵权,请联系删除。扫码关注我们
温馨提示
文章内容来源于网络,版权归作者所有。
本文转载的目的仅为共享信息,如有侵权,请联系删除。
扫码关注我们
知晟权
微信号 : zhishengquan
【声明】内容源于网络
0
0
知晟权
权天下(北京)科技有限公司通过打造一站式知识产权服务,持续帮助企业用市场低成本(时间、人力、经济)创造商业价值。
内容
0
粉丝
0
关注
在线咨询
知晟权
权天下(北京)科技有限公司通过打造一站式知识产权服务,持续帮助企业用市场低成本(时间、人力、经济)创造商业价值。
总阅读
0
粉丝
0
内容
0