关于北京市第一批第一年国家级专精特新“小巨人”企业高质量发展项目验收申报工作的通知
点击蓝字,关注我们
各有关企业:
根据《财政部工业和信息化部关于支持“专精特新”中小企业高质量发展的通知》(财建〔2021〕2号)、《北京市第一批国家级专精特新“小巨人”企业高质量发展项目申报指南》要求,市经济和信息化局会同市财政局组织开展北京市第一批第一年国家级专精特新“小巨人”企业高质量发展项目验收申报工作,并制定了申报指南(见附件1),请已获得北京市第一批第一年高质量发展资金支持的技术成果产业化项目、产业链协同配套项目企业(名单见附件2),依申报指南要求认真组织验收申报。
特此通知。
咨询电话:
1.材料报送:
中小企业服务平台,
82176966
2.业务咨询 :
姜福红
010-87999417
张 旭
010-87999436
陈鹤中
010-55578451
附件:
1.北京市第一批第一年国家级专精特新“小巨人”企业高质量发展项目验收工作申报指南
2.获得北京市第一批第一年高质量发展资金支持的技术成果产业化项目、产业链协同配套项目企业名单
北京市经济和信息化局
2023年4月3日
2023
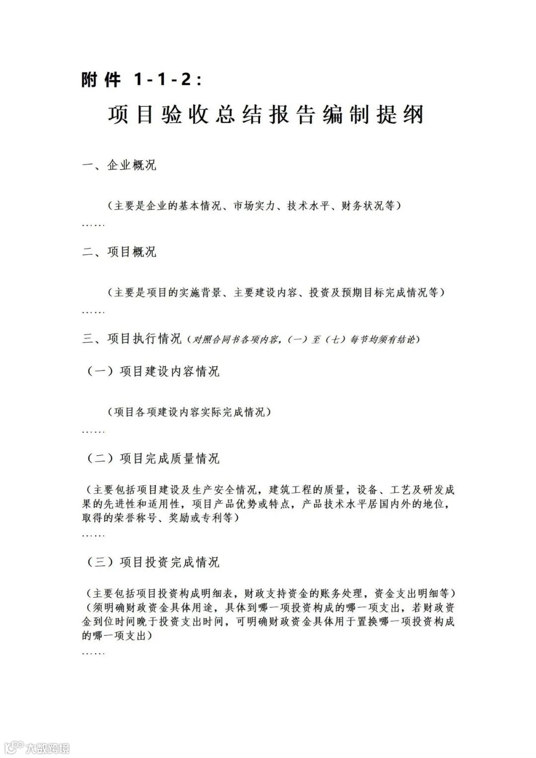
附件:北京市第一批第一年国家级专精特新“小巨人”企业高质量发展项目验收工作申报指南




















附件:获得北京市第一批第一年高质量发展资金支持的技术成果产业化项目、产业链协同配套项目企业名单


END
各有关企业:
附件:北京市第一批第一年国家级专精特新“小巨人”企业高质量发展项目验收工作申报指南




















附件:获得北京市第一批第一年高质量发展资金支持的技术成果产业化项目、产业链协同配套项目企业名单



温馨提示
文章内容来源于网络,版权归作者所有。
本文转载的目的仅为共享信息,如有侵权,请联系删除。
知晟权
微信号 : zhishengquan

