搜索
首页
大数快讯
大数活动
服务超市
文章专题
出海平台
流量密码
出海蓝图
产业赛道
物流仓储
跨境支付
选品策略
实操手册
报告
跨企查
百科
导航
知识体系
工具箱
更多
找货源
跨境招聘
DeepSeek
首页
>
"高新技术企业认定"快速入门
>
"高新技术企业认定"快速入门
知晟权
2023-04-17
0
导读:"高新技术企业认定"快速入门本文从高新技术企业定义、认定条件、税收优惠三方面展开,希望通过本文能帮助相关企业
"高新技术企业认定"快速入门
本文从
高新技术企业定义、认定条件、税收优惠
三方面展开,希望通过本文能帮助相关企业快速入门,深入了解高新技术企业认定的门槛条件。
一、定义
高新技术企业:指在《国家重点支持的高新技术领域》内,持续进行研究开发与技术成果转化,形成企业核心自主知识产权,并以此为基础开展经营活动,在中国境内(不包括港、澳、台地区)注册的居民企业。
解析:
①划范围,中国境内居民企业,主要产品(服务)、自主知识产权的核心技术属于高新技术领域。
②持续开展研发活动,形成科技成果,并应用于主要产品(服务)。
二、认定为高新技术企业须同时满足以下条件:
(一)成立时间
企业申请认定时须注册成立一年以上。
重点:
①营业执照上“成立日期”截止申报前满365个日历天数以上。
②成立年限只有一年的企业多面临收入少、人员少、知识产权数量少、成长性差等问题,建议此类企业在申报前做好自评,得分能达到70分以上再申报。
(二)核发自主知识产权
企业通过自主研发、受让、受赠、并购等方式,获得对其主要产品(服务)在技术上发挥核心支持作用的知识产权的所有权。
重点:
①“知识产权”一词是《高新技术企业认定管理工作指引》中的高频词。企业没有知识产权,就不能被认定为高新技术企业,由此可见其重要性。
②要求知识产权与主要产品(服务)核心相关。
③可以通过多种形式取得,更加鼓励企业自主研发,取得方式的得分更高。
④此处没有写明年限,发明专利及实用专利可以在申报年度取得;软件著作权最好避免在申报年度取得。
(三)技术领域
对企业主要产品(服务)发挥核心支持作用的技术属于《国家重点支持的高新技术领域》规定的范围。
重点:
①与主要产品相关的科技成果属于高新技术领域,即知识产权的核心技术属于高新技术领域。
②隐藏点,企业的研发活动的技术领域也应属于高新技术领域。
(四)科技人员
企业从事研发和相关技术创新活动的科技人员占企业当年职工总数的比例不低于10%。
重点:
①统计时间节点通为申报上一年度年底,如2023年申报,截至2022年12月底。
②对哪些人员有183天以上的要求:
在职、兼职和临时聘用的科技人员,累计实际工作时间在183天以上;
职工总数中兼职、临时聘用人员全年须在企业累计工作183天以上。
③政策对科技人员的专业和学历没有具体要求,最好是专业符合且学历较高,间接佐证科技人员具备参与研发活动的专业能力。
(五)研究开发费用
企业近三个会计年度(实际经营期不满三年的按实际经营时间计算,下同)的研究开发费用总额占同期销售收入总额的比例符合如下要求:
1.最近一年销售收入小于5,000万元(含)的企业,比例不低于5%;
2.最近一年销售收入在5,000万元至2亿元(含)的企业,比例不低于4%;
3.最近一年销售收入在2亿元以上的企业,比例不低于3%。
其中,企业在中国境内发生的研究开发费用总额占全部研究开发费用总额的比例不低于60%;
重点:
①归集范围按《高新技术企业认定管理工作指引》规定,且符合企业所处行业的费用支出特点,如软件企业通常人员人工支出占比较大。
②按年度按项目归集研发费用辅助账,最好进行研发费加计扣除。
③账务设置研发支出,税务系统体现研发支出,应在财务会计年度审计报告及年度企业所得税年度纳税申报表中体现研发支出。
(六)高新收入
近一年高新技术产品(服务)收入占企业同期总收入的比例不低于60%。
重点:
①除满足上述比例外,还应同时满足主要产品(服务)的收入之和在企业同期高新技术产品(服务)收入中超过50%的产品(服务)。
②主要产品(服务):高新技术产品(服务)中,拥有在技术上发挥核心支持作用的知识产权的所有权,即收入有自主知识产权支撑。
(七)企业创新能力评价应达到相应要求;
企业创新能力主要从知识产权、科技成果转化能力、研究开发组织管理水平、企业成长性等四项指标进行评价。各级指标均按整数打分,满分为100分,综合得分达到70分以上(不含70分)为符合认定要求。
四项指标分值结构详见下表:
(八)企业申请认定前一年内未发生重大安全、重大质量事故或严重环境违法行为。注:后续文章会详细讲解。
重点:
上述违法行为主要指,各级监管部门依据《中华人民共和国安全生产法》《中华人民共和国环境保护法》《生产安全事故报告和调查处理条例》《中华人民共和国网络安全法》《中华人民共和国数据安全法》等法律法规,最高人民法院、最高人民检察院司法解释,部门规章以及地方性法规等出具的判定意见。
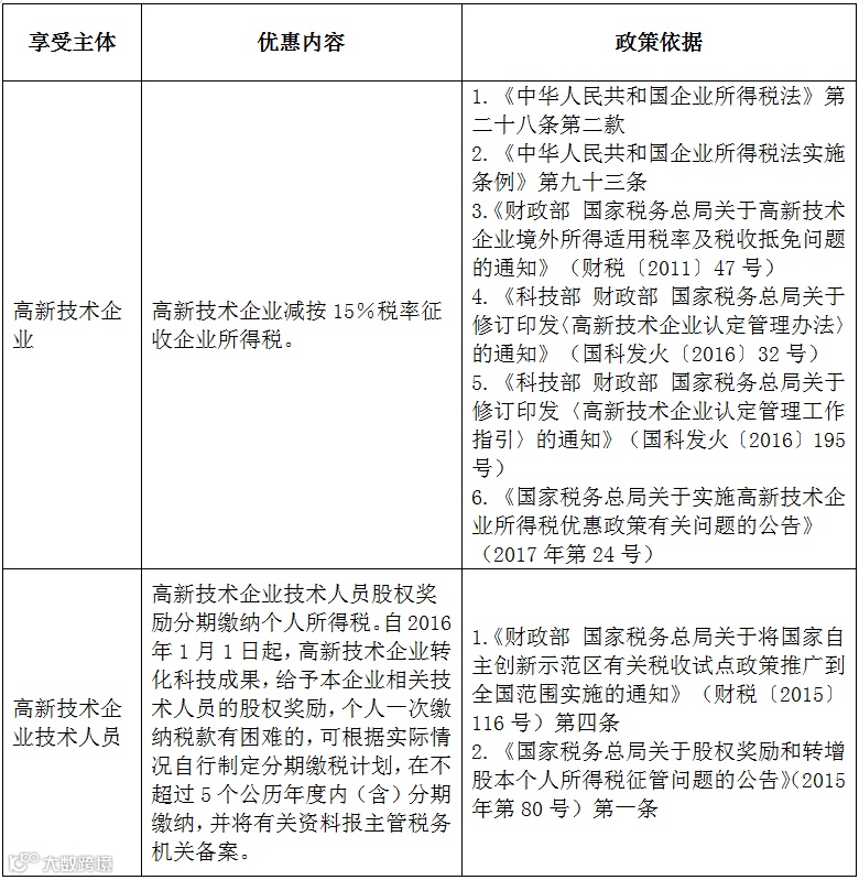
三、享受税收优惠
后续,我们还会带来更多关于高新技术企业的文章,希望相关企业高新技术企业认定的道路走得更顺利。
扫码关注我们
知晟权
微信号 : zhishengquan
【声明】内容源于网络
0
0
知晟权
权天下(北京)科技有限公司通过打造一站式知识产权服务,持续帮助企业用市场低成本(时间、人力、经济)创造商业价值。
内容
4044
粉丝
0
关注
在线咨询
知晟权
权天下(北京)科技有限公司通过打造一站式知识产权服务,持续帮助企业用市场低成本(时间、人力、经济)创造商业价值。
总阅读
861
粉丝
0
内容
4.0k