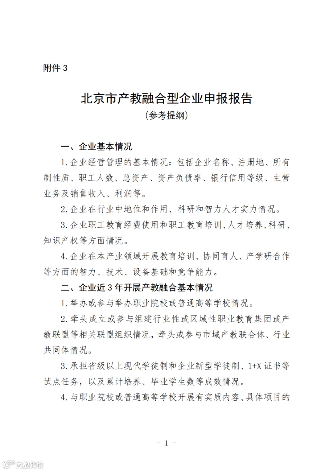
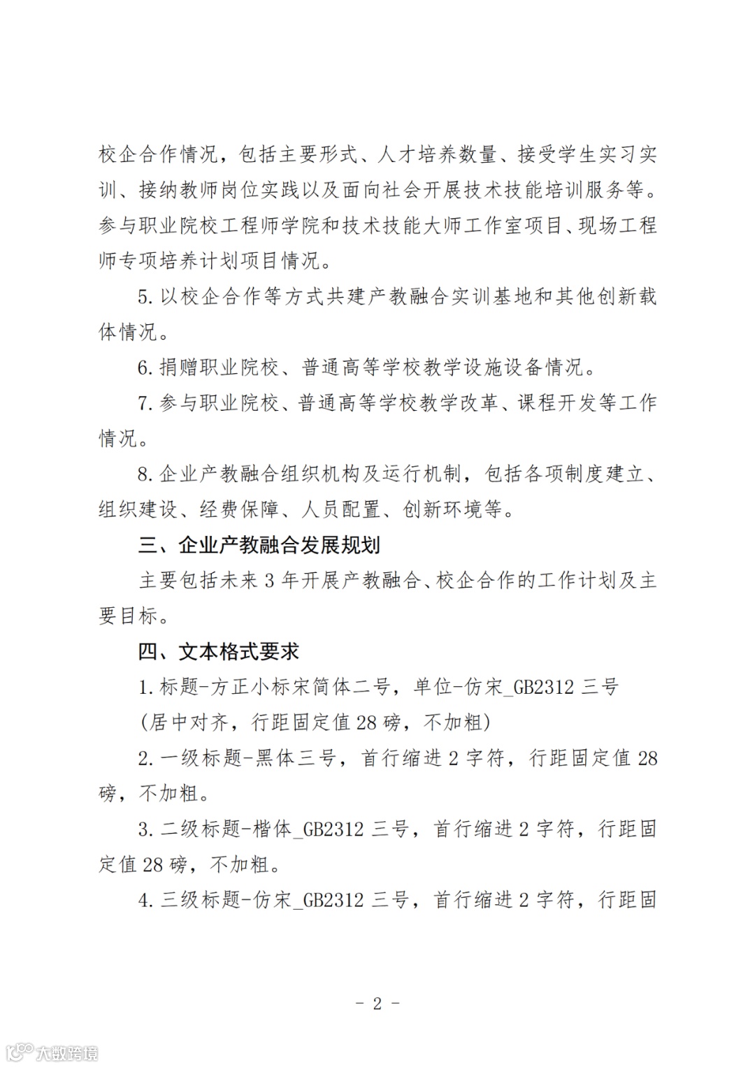
北京市发展和改革委员会 北京市教育委员会关于开展第二批产教融合型企业建设培育试点的通知
点击蓝字,关注我们














温馨提示
文章内容来源于网络,版权归作者所有。
本文转载的目的仅为共享信息,如有侵权,请联系删除。
知晟权
微信号 : zhishengquan


