中关村知识产权保护中心开展发明专利申请批量预审审查工作的通知
点击蓝字,关注我们
各备案主体:
近日,中关村知识产权保护中心(以下简称“中关村保护中心”)经国家知识产权局批准,成为发明专利申请批量预审审查试点单位。为落实相关工作要求,充分发挥专利预审服务产业高质量发展效能,提高专利预审服务质效,中关村保护中心现通知开展发明专利申请批量预审审查工作如下:
一、申请条件
1,符合中关村保护中心专利申请预审服务的基本条件;
2,技术领域相近或技术关联度高的系列高价值发明专利申请;
3,同一批次内的发明专利预审案件申请数量不低于5 件,且申请日跨度不超过一周;
4,对于半导体领域的批量预审请求,可不受中关村保护中心核准服务的IPC分类号限制;
5,享受批量预审服务的备案主体在上一年度未被认定有非正常申请行为,批量预审需求强,且预审和审查过程中配合度高。
二,申请流程
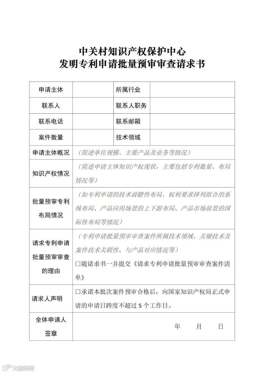
1,有发明专利申请批量预审需求的备案主体,填写《中关村知识产权保护中心发明专利申请批量预审审查请求书》(见附件),加盖公章,发送至电子邮箱zhoufang@mail.bjhd.gov.cn,邮件主题为“批量预审+单位名称+案件数量”。邮件发出后,与中关村保护中心联系:83454157。
2,中关村保护中心对提交的申请材料进行审核,择优开展批量预审工作。
3,批量预审的发明专利全部预审完毕后,备案主体应当将同一批次的预审合格发明专利在一周内向国家知识产权局正式提交。



温馨提示
文章内容来源于网络,版权归作者所有。
本文转载的目的仅为共享信息,如有侵权,请联系删除。
知晟权
微信号 : zhishengquan
温馨提示
文章内容来源于网络,版权归作者所有。
本文转载的目的仅为共享信息,如有侵权,请联系删除。
知晟权
微信号 : zhishengquan

