北京市知识产权局关于申报北京市产业知识产权促进中心建设项目的通知
点击蓝字,关注我们
各有关单位:
为深入贯彻落实《知识产权强国建设纲要(2021-2035年)》精神,推进知识产权转化运用,助力产业高质量发展,根据《北京市知识产权局关于印发<北京市产业知识产权促进中心认定与管理办法>的通知(京知局〔2024〕64号)》要求,北京市知识产权局现组织开展北京市产业知识产权促进中心建设项目的申报工作。有关事项通知如下:
一、申报条件:
(一)申报主体为在本市行政区划范围内登记设立的企业,具有独立法人资格。多个主体共同申报的,应当确定其中一个企业作为申报牵头单位。共同申报的主体数量不超过3家。
(二)知识产权基础好。过去3年年均专利申请量以及截至上一年度有效发明专利数量不少于800件。生物医药产业申报主体有效专利数量不少于150件。
(三)知识产权管理规范、制度健全。具备完善的知识产权管理制度,设有负责知识产权管理、运用工作的专门部门。
(四)创新和知识产权工作投入充分。上一年度研发投入强度超过上一年度全国平均水平;或过去3年研发经费年均投入不少于1亿元,且用于知识产权管理、运营等的经费年均投入不少于1000万元;或具有与企业创新能力和研发能力相对应的经费投入规模。
(五)具备知识产权专业人员。专职从事知识产权管理工作的人员不少于5人,从事知识产权管理等专业工作的总人数不少于10人。负责组织开展产业知识产权促进中心建设工作的专业人员不少于5人且应保持相对稳定。
(六)具备开展产业知识产权促进中心建设和运行有关工作的场地及软硬件基础设施等条件。
二、申报要求
(一)申报流程
1.通过申报平台进行申报。所有申报材料应在线提交电子版材料,登录北京市人民政府门户网站“政策兑现”频道
(https://zhengce.beijing.gov.cn),选择相对应的“北京市产业知识产权促进中心建设项目申报”进行申请。
2.申报主体在申报平台上查询初步审核意见,申报材料不符合要求的,企业应根据初步审核的补正意见,在指定时间内进行修改并重新提交,未在指定时间内重新提交或重新提交后仍不符合要求的,视为自动放弃申报。
3.申报主体通过初步审核后,按要求将纸质材料邮寄至北京市知识产权局。
纸质申报材料报送1份,需用A4纸打印并胶装成册,装订在左侧,封面、指定盖章处及骑缝处均需加盖公章。信封注明“北京市产业知识产权促进中心建设项目申报”。
(二)申报材料
1.根据申报页面要求,上传《北京市产业知识产权促进中心建设项目申请表》;
2.根据申报页面要求,上传《北京市产业知识产权促进中心项目建设方案》;
3.根据申报页面要求,上传相关工作制度、资金及人员投入等证明材料。
以上材料在线上申报阶段均需上传word电子版和扫描pdf文件,并将所有文件打包,压缩成zip格式,同步发送至邮箱。邮件名称:北京市产业知识产权促进中心建设项目申报。纸质材料需按要求提交加盖公章的原件。
(三)申报时间
本通知发布之日起至2024年7月23日。项目申报时间以申报平台页面显示的提交时间为准,逾期不接受申报。
三、审核及认定程序
北京市知识产权局对申报单位提交的申报材料进行审核,并组织开展评审工作,择优产生拟认定单位名单,经审议通过后,在北京市知识产权局官方网站公示7天。没有异议的,在北京市知识产权局官方网站公告认定结果;有异议的,进行核实处理。
经认定后,申报主体即作为北京市产业知识产权促进中心的建设主体。多个主体共同申报的,牵头单位作为建设单位,其他共同申报主体作为协同建设单位。
四、相关说明
1.项目建设周期为三年。北京市知识产权局根据每一年度市级财政预算批复情况,结合北京市产业知识产权促进中心建设工作的实际完成情况,采取后补助方式给予资金支持。
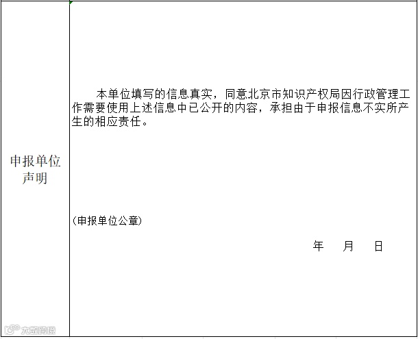
2.申报单位需认真填写申报材料,确保所填内容真实、准确、完整。
申报项目评审前,申报主体在“信用中国”等平台处于失信行为惩戒期内或被列入失信被执行人、严重违法失信企业名单等联合惩戒的,取消申报资格。在拨付支持资金前,如申报主体已经吊销、注销,注册地迁出本市行政区域,或因失信被惩戒的,不再予以支持。
五、联系方式和邮寄地址
联系邮箱:
chanyechu@zscqj.beijing.gov.cn
邮寄地址:北京市通州区宋庄南三街209号院1号楼
联系电话:
010-55536323
特此通知。
北京市知识产权局
2024年7月1日
2024
附件:
1.《北京市产业知识产权促进中心申请表》(2024年样表)






2.《北京市产业知识产权促进中心建设方案》(参考模板)

3. 北京市产业知识产权促进中心认定与管理办法










END
各有关单位:

















温馨提示
文章内容来源于网络,版权归作者所有。
本文转载的目的仅为共享信息,如有侵权,请联系删除。
知晟权
微信号 : zhishengquan
温馨提示
文章内容来源于网络,版权归作者所有。
本文转载的目的仅为共享信息,如有侵权,请联系删除。
知晟权
微信号 : zhishengquan

