关于征集北京市人工智能应用场景联合研发平台储备项目的通知
点击蓝字,关注我们
各有关单位:
为加快推动以大模型为代表的人工智能技术赋能社会经济高质量发展,现面向本市人工智能行业用户征集应用场景联合创新研发平台储备项目,有关事项通知如下:
一、工作目标
为深入贯彻国家新一代人工智能发展战略和“人工智能+”行动,落实《北京市加快建设具有全球影响力的人工智能创新策源地实施方案(2023-2025年)》,加快推动人工智能与经济社会深度融合,提升产业创新能力和核心竞争力,启动建设北京市人工智能应用场景联合研发平台(以下简称“平台”)。平台将通过整合行业资源和高质量数据、开放行业场景需求、建设联合研发环境,吸引汇聚优势创新团队,共同推动人工智能行业应用及产业落地。
二、征集时间
2024年4月27日至2024年5月30日
三、征集要求
1. 面向在京注册的独立法人单位,是行业大模型相关技术产品的场景提供方和应用方。
2.申报单位在相关行业具有较高的行业影响力和丰富的行业从业经验,积累一定规模的高质量行业数据,有明确的行业大模型应用需求。优先支持服务国家重大战略需求或民生保障领域相关单位,包括但不限于政务、金融、产业升级、医疗、文化旅游、教育、智慧城市等方向。
3.申报单位有一定体量的信息化或人工智能研发团队,理解大模型的技术原理和能力边界,具有较强的大模型应用意愿,希望与大模型创新企业开展联合研发,共享场景资源、业务逻辑和行业知识,共同开发深度适配行业场景特点和需求的行业大模型产品。
4.申报单位场景需求明确,具备细分领域的普适性和通用性,对促进人工智能新技术、新产品、新应用落地具有较强推动和示范作用;应用推广前景广阔,场景能够为新技术新产品提供试验验证机会,融合应用成效明显,商业模式清晰;平台社会经济效益显著,并在数据高效流通使用、大模型技术及产业发展、赋能实体经济具有重要意义。
5.优先支持具有大模型微调和部署能力,或具有一定规模算力资源的单位。
四、组织实施
1.请填写附件表格,于2024年5月30日前,发送至邮箱
liusd@kw.beijing.gov.cn。
2.联系人:刘尚典;联系方式:
010-88828853
北京市科学技术委员会、中关村科技园区管理委员会
2024年4月27日
2024
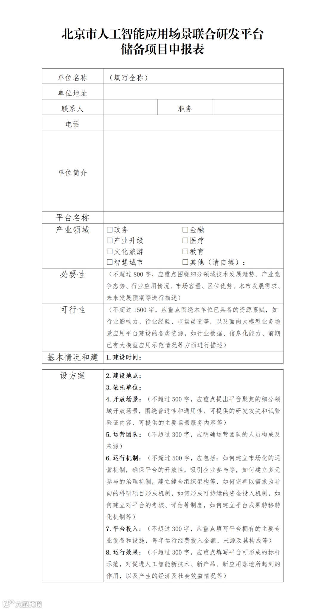
附件:北京市人工智能应用场景联合创新研发平台申报表

END
各有关单位:


温馨提示
文章内容来源于网络,版权归作者所有。
本文转载的目的仅为共享信息,如有侵权,请联系删除。
知晟权
微信号 : zhishengquan
温馨提示
文章内容来源于网络,版权归作者所有。
本文转载的目的仅为共享信息,如有侵权,请联系删除。
知晟权
微信号 : zhishengquan

