北京市经济和信息化局 北京市财政局 关于组织开展2024年北京市高精尖产业发展资金申请工作(第三批)的通知
点击蓝字,关注我们
各有关单位:
为加快推进本市新型工业化,推动高精尖产业高质量发展,根据《北京市“十四五”时期高精尖产业发展规划》《北京市关于促进高精尖产业投资推进制造业高端智能绿色发展的若干措施》《北京市高精尖产业发展资金管理办法》等文件规定,以及2024年北京市高精尖产业发展资金(以下简称高精尖资金)实施指南,组织开展2024年北京市高精尖产业发展资金申请工作(第三批),现将有关事宜通知如下:
一、重点支持方向
方向1 医药创新品种首试产奖励。对2023年以来国内首仿、前三个通过仿制药质量和疗效一致性评价、《鼓励仿制药品目录》《国家短缺药品清单》《国家临床必需易短缺药品重点监测清单》《鼓励研发申报儿童药品清单》《罕见病目录》中新上市的本市注册生产药品,给予不超过200万元奖励。
对2023年以来本市获批注册生产的工信部揭榜挂帅入围/应急审批医疗器械,给予不超过200万元奖励。
对引进国外在研或上市品种在京生产并形成销售,且2023年累计销售额(不含税)不低于2000万元的本市企业,按照不超过销售金额的5%给予分档奖励,单个品种奖励金额不超过300万元。
单个企业年度奖励金额不超过1000万元(详见附件1)。
方向2 重点共享开源平台奖励。支持开源组织在京落地,对其在京设立的、符合条件的共享开源平台给予不超过200万元的分档奖励(详见附件2)。
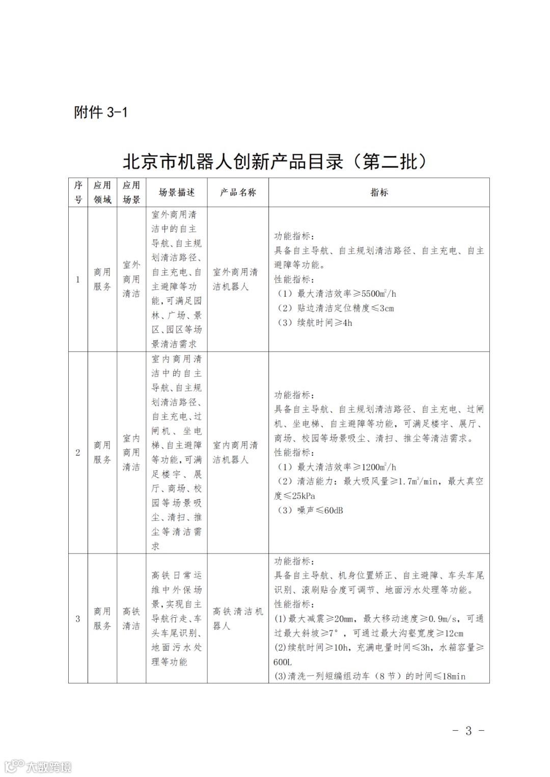
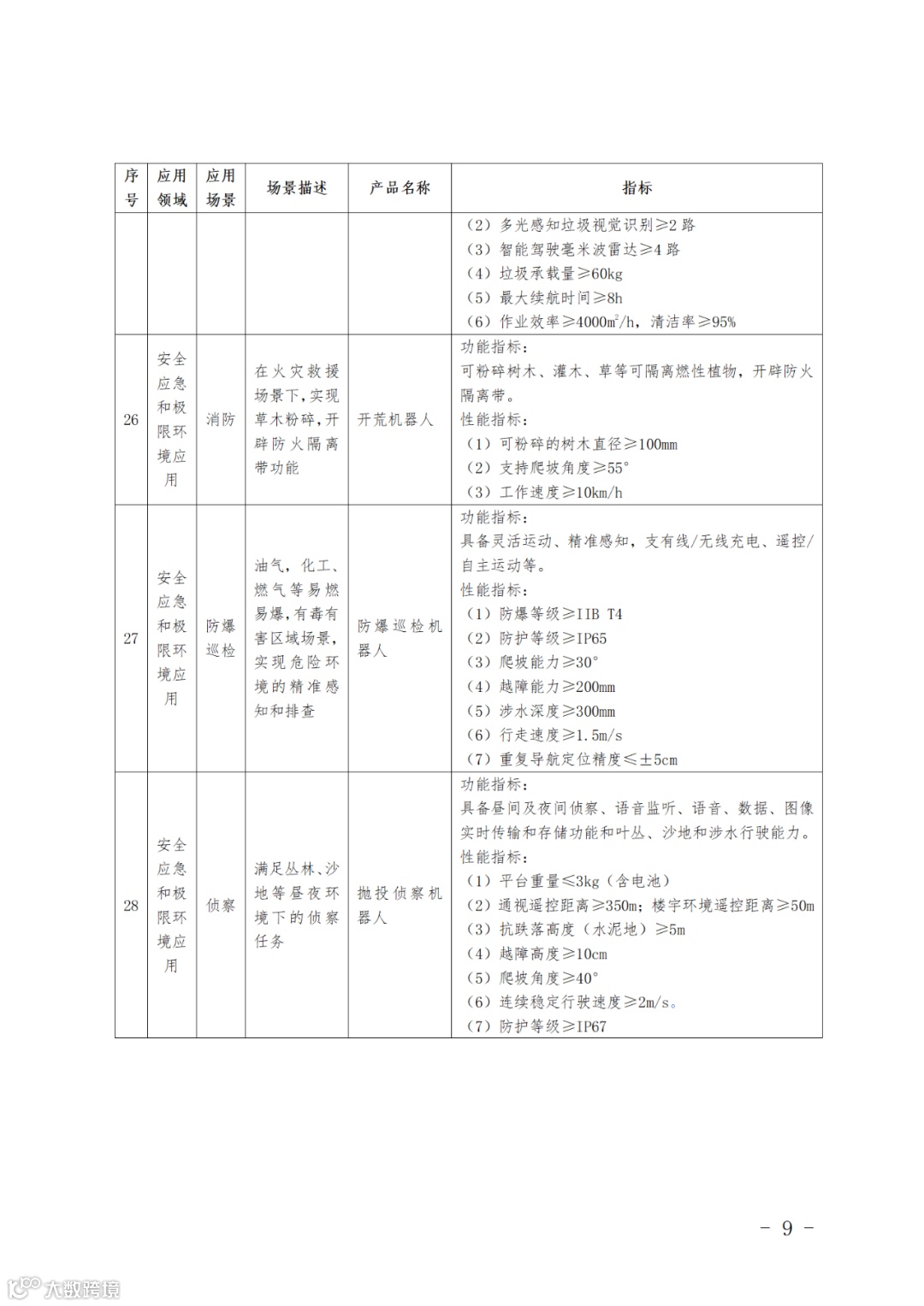
方向3 机器人未定型创新产品首试首用奖励。支持满足《“十四五”机器人产业发展规划》《机器人+应用行动实施方案》十大场景应用需求,符合《北京市机器人产业创新发展行动方案(2023—2025年)》发展方向的机器人未定型创新产品在京津冀地区典型场景实现首试首用,单个产品奖励金额不超过制备成本,最高50万元,单个企业年度奖励金额最高200万元,创新产品商业化定型后优先推荐纳入市级重大装备首台(套)应用推广目录(详见附件3)。
二、申报要求与说明
(一)申报条件与要求
1.申请高精尖资金的项目单位应在本市登记注册且近3年无严重失信记录。
2.同一项目单位只能获得2024年内高精尖资金单个方向支持,且申请的投资类项目应未获得其他市级财政资金补贴或奖励支持。属市级重大项目或重点单位(含地方配套资金),可不受上述限制,按照市政府审议的方案或政策执行。
3.对有地方配套要求且在京产业化的项目,可按国家要求配套,具体参照《北京市高精尖产业发展资金管理办法》执行。
4.申请单位自愿按照要求填写相关材料,承诺相关事项,并对提供材料的真实性、准确性负责。具体申报说明(申请条件、支持标准等内容)详见通知相应方向附件。
5.项目单位应按照《北京市高精尖产业发展资金管理办法》,接受市区经信、财政等相关部门跟踪检查和绩效监督。若存在隐报、瞒报和弄虚作假或违背承诺事项等行为,北京市经济和信息化局有权追究相关法律责任并追回资金,同时将项目单位的失信信息纳入北京市公共信用信息服务平台,依法依规实施信用惩戒。
(二)申报时间与流程
1.本批次申报时间为发布之日起至2024年5月24日17:30。申报单位可在相关方向申报时间内登录“北京通企服版APP-一体化申报平台-北京市经济和信息化局 北京市财政局关于组织开展2024年北京市高精尖产业发展资金申请工作(第三批)的通知-立即申报”入口填写,按照填报指引对相关企业信息及对应材料进行申报(详见附件4)。
2.申报方向1、方向2的企业,须经所在区经济和信息化主管部门推荐。
(三)其他事项
1.政策咨询联系人:
规划处:申 宸, 55521098 郑德胜, 55521099
吴蕴之, 55520926
技术支持:北京通企服版APP客服人员,82176966,北京市高精尖产业发展资金系统运维人员,55521190
2.各领域联系方式详见下表:

3.各区联系方式详见下表:


北京市经济和信息化局
北京市财政局
2024年4月30日
2024
附件:1.医药创新品种首试产奖励申报说明









2.重点共享开源平台奖励申报说明
























3.机器人未定型创新产品首试首用奖励申报说明



















4.一体化申报平台高精尖资金申报操作流程























5.项目入库操作流程



END
各有关单位:

3.各区联系方式详见下表:

















































































温馨提示
文章内容来源于网络,版权归作者所有。
本文转载的目的仅为共享信息,如有侵权,请联系删除。
知晟权
微信号 : zhishengquan
温馨提示
文章内容来源于网络,版权归作者所有。
本文转载的目的仅为共享信息,如有侵权,请联系删除。
知晟权
微信号 : zhishengquan

