第二批绿色低碳先进技术示范项目申报通知
点击蓝字,关注我们
各有关单位:
根据国家发展改革委办公厅印发的《关于组织申报第二批绿色低碳先进技术示范项目的通知》(发改办环资〔2024〕759号,见附件1)要求,结合本市构建市场导向的绿色技术创新体系工作基础,现组织开展本市第二批绿色低碳先进技术示范项目申报工作,并就具体事项通知如下:
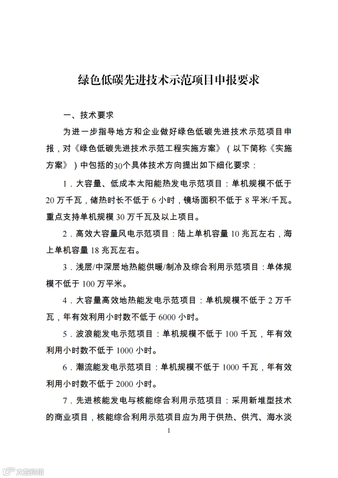
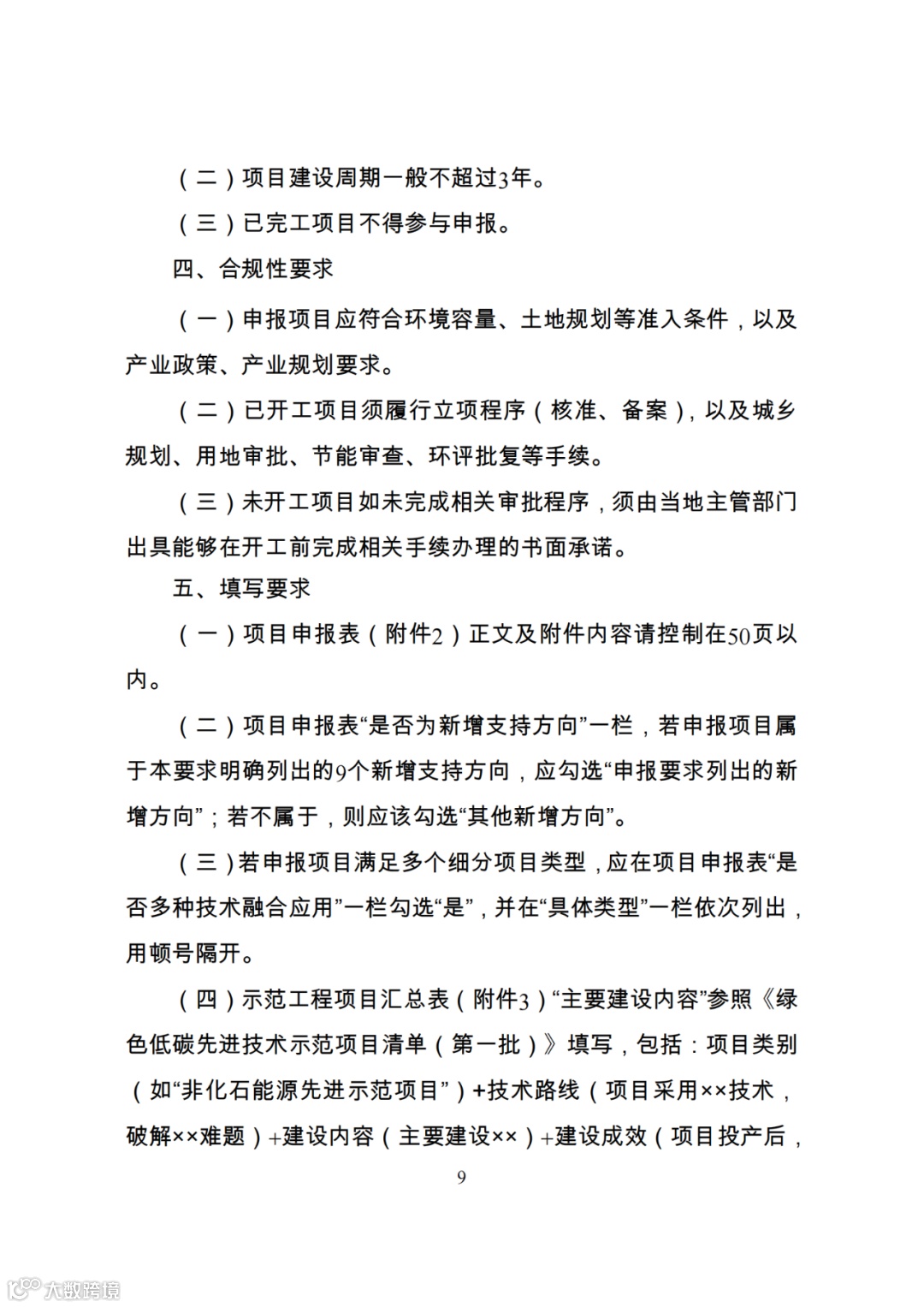
一、申报项目须满足《绿色低碳先进技术示范项目申报要求》(见附件2)。
二、在京中央企业示范项目向国务院国资委申报,不通过本市推荐;其他在京企业示范项目通过我委向国家发展改革委推荐。
三、请市级行业主管部门和各区发展改革委加强申报工作的宣传组织。
四、企业向我委报送第二批绿色低碳先进技术示范项目申报表(见附件3)及相关材料,我委将请第三方专业机构对项目申报材料进行初步审核,组织专家、各行业主管部门对项目开展评审、合议,按照原则上不超过10个的要求,向国家发展改革委汇总推荐第二批绿色低碳先进技术示范项目。
五、请于2024年10月8日12:00前,将电子版申报材料(含盖公章扫描件及可编辑Word版)以“XX项目-第二批绿色低碳先进技术示范项目申报”为标题,报送至市发展改革委资环处,电子邮箱地址为
hzc@fgw.beijing.gov.cn。逾期申报项目将不纳入本次示范项目评选推荐。
六、咨询电话:
66419876-0803、55590329、55590643。
特此通知。
北京市发展和改革委员会
2024年9月24日
2024
附件:1.国家发展改革委办公厅《关于组织申报第二批绿色低碳先进技术示范项目的通知》(发改办环资〔2024〕759号)


2.绿色低碳先进技术示范项目申报要求










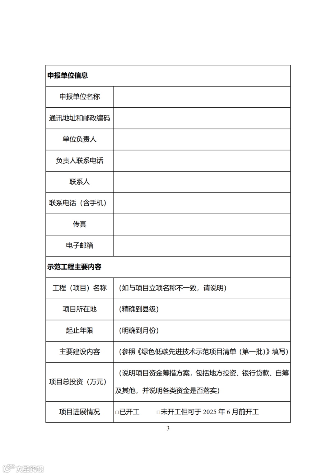
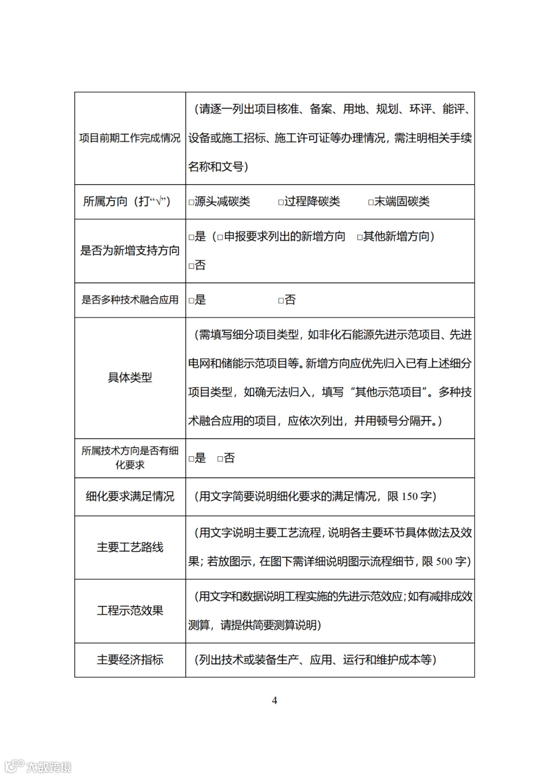
3.绿色低碳先进技术示范项目申报表







各有关单位:
根据国家发展改革委办公厅印发的《关于组织申报第二批绿色低碳先进技术示范项目的通知》(发改办环资〔2024〕759号,见附件1)要求,结合本市构建市场导向的绿色技术创新体系工作基础,现组织开展本市第二批绿色低碳先进技术示范项目申报工作,并就具体事项通知如下:



















温馨提示
文章内容来源于网络,版权归作者所有。
本文转载的目的仅为共享信息,如有侵权,请联系删除。
知晟权
微信号 : zhishengquan
温馨提示
文章内容来源于网络,版权归作者所有。
本文转载的目的仅为共享信息,如有侵权,请联系删除。
知晟权
微信号 : zhishengquan

