关于开展2025年度“北京知名商标品牌”申请认定工作的通知
点击蓝字,关注我们
各有关单位:
为保护北京市行政区域内依法设立的市场主体的知名商标品牌合法权益,促进商品及服务质量和商标信誉的提高,增强企业市场竞争能力,塑造首都知名商标品牌新形象,北京商标协会依据《北京知名商标品牌认定管理规范团体标准》(T/BJTA 001-2024)文件规定,开展2025年“北京知名商标品牌”认定工作。凡在北京市范围内注册成立并拥有注册商标的企业和其他合法市场主体,均可向北京商标协会提交北京知名商标品牌认定申请。知识产权代理机构可以代理北京知名商标品牌认定申请。
现就有关事项通知如下:
一、申请条件
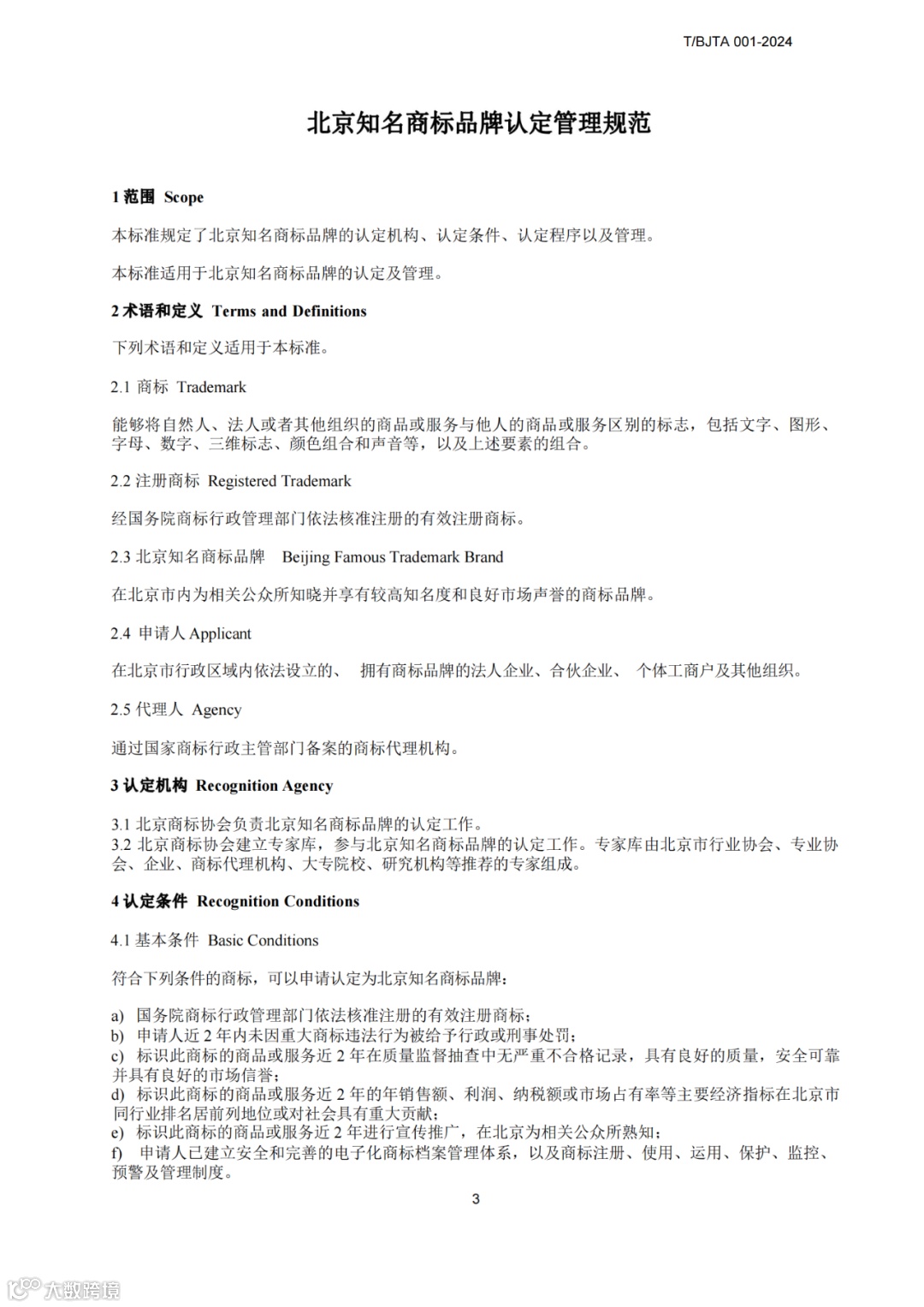
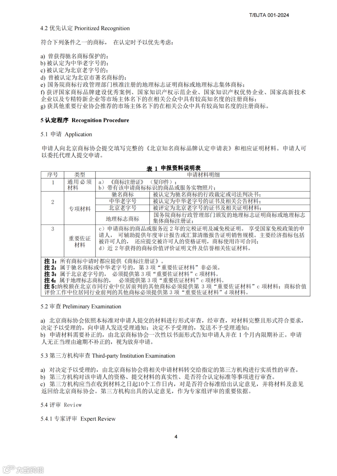
见《标准》第2、4部分的要求。
二、申请方式
北京知名商标品牌认定申请采用网络申报和纸件邮寄申报相结合的方式。申请人可以登录北京商标协会网站
(http://www.bjta.com.cn/),点击《关于开展2025年度“北京知名商标品牌”申请认定工作的通知》,下载《北京知名商标品牌认定申请表》(附件二),并按要求进行填写,将填写好的表格及相关资料的扫描件发送到知名商标品牌认定申请专用电子邮箱:
ftb@bjta.com.cn
或者将纸件一式二份邮寄到:
收件地址:北京市朝阳区北辰东路8号北辰汇宾大厦A座A1008室
收件人:北京商标协会
收件人联系电话:15652933511
三、申请时间
申请人可于2025年4月7日起提交申请,截止日期为2025年8月7日。
四、联系及咨询方式
办公电话:65155719;65155675
手机:15652933511;18004418209
邮箱:zmsbrd@bjta.com.cn
微信:
北京商标协会
2025年4月7日
2025
附件一:《北京知名商标品牌认定管理规范团体标准》(T/BJTA 001-2024)
附件二:《北京知名商标品牌认定申请表》
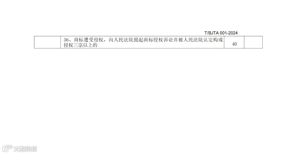
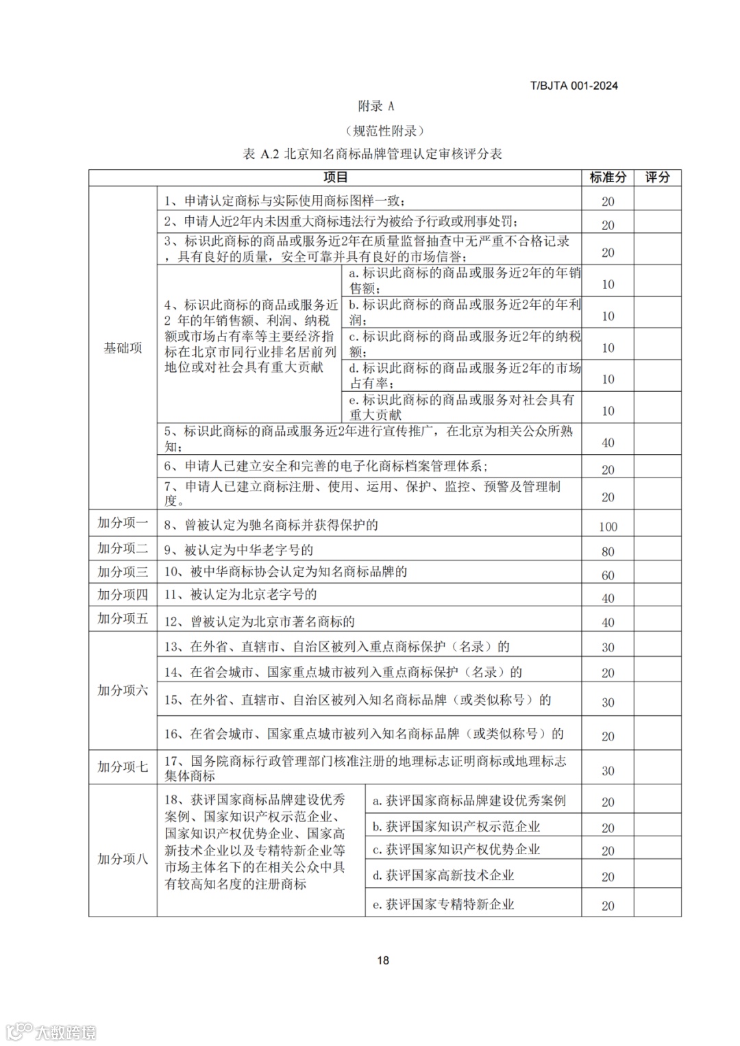
附件三:《北京知名商标品牌管理认定审核评分表》
点击蓝字,关注我们
各有关单位:
为保护北京市行政区域内依法设立的市场主体的知名商标品牌合法权益,促进商品及服务质量和商标信誉的提高,增强企业市场竞争能力,塑造首都知名商标品牌新形象,北京商标协会依据《北京知名商标品牌认定管理规范团体标准》(T/BJTA 001-2024)文件规定,开展2025年“北京知名商标品牌”认定工作。凡在北京市范围内注册成立并拥有注册商标的企业和其他合法市场主体,均可向北京商标协会提交北京知名商标品牌认定申请。知识产权代理机构可以代理北京知名商标品牌认定申请。
现就有关事项通知如下:
一、申请条件
见《标准》第2、4部分的要求。
二、申请方式
北京知名商标品牌认定申请采用网络申报和纸件邮寄申报相结合的方式。申请人可以登录北京商标协会网站
(http://www.bjta.com.cn/),点击《关于开展2025年度“北京知名商标品牌”申请认定工作的通知》,下载《北京知名商标品牌认定申请表》(附件二),并按要求进行填写,将填写好的表格及相关资料的扫描件发送到知名商标品牌认定申请专用电子邮箱:
ftb@bjta.com.cn
或者将纸件一式二份邮寄到:
收件地址:北京市朝阳区北辰东路8号北辰汇宾大厦A座A1008室
收件人:北京商标协会
收件人联系电话:15652933511
三、申请时间
申请人可于2025年4月7日起提交申请,截止日期为2025年8月7日。
四、联系及咨询方式
办公电话:65155719;65155675
手机:15652933511;18004418209
邮箱:zmsbrd@bjta.com.cn
微信:
北京商标协会
2025年4月7日
2025
附件一:《北京知名商标品牌认定管理规范团体标准》(T/BJTA 001-2024)
附件二:《北京知名商标品牌认定申请表》
附件三:《北京知名商标品牌管理认定审核评分表》
各有关单位:
为保护北京市行政区域内依法设立的市场主体的知名商标品牌合法权益,促进商品及服务质量和商标信誉的提高,增强企业市场竞争能力,塑造首都知名商标品牌新形象,北京商标协会依据《北京知名商标品牌认定管理规范团体标准》(T/BJTA 001-2024)文件规定,开展2025年“北京知名商标品牌”认定工作。凡在北京市范围内注册成立并拥有注册商标的企业和其他合法市场主体,均可向北京商标协会提交北京知名商标品牌认定申请。知识产权代理机构可以代理北京知名商标品牌认定申请。
现就有关事项通知如下:
一、申请条件
见《标准》第2、4部分的要求。
二、申请方式
北京知名商标品牌认定申请采用网络申报和纸件邮寄申报相结合的方式。申请人可以登录北京商标协会网站
(http://www.bjta.com.cn/),点击《关于开展2025年度“北京知名商标品牌”申请认定工作的通知》,下载《北京知名商标品牌认定申请表》(附件二),并按要求进行填写,将填写好的表格及相关资料的扫描件发送到知名商标品牌认定申请专用电子邮箱:
ftb@bjta.com.cn
或者将纸件一式二份邮寄到:
收件地址:北京市朝阳区北辰东路8号北辰汇宾大厦A座A1008室
收件人:北京商标协会
收件人联系电话:15652933511
三、申请时间
申请人可于2025年4月7日起提交申请,截止日期为2025年8月7日。
四、联系及咨询方式
办公电话:65155719;65155675
手机:15652933511;18004418209
邮箱:zmsbrd@bjta.com.cn
微信:
北京商标协会
2025年4月7日
附件三:《北京知名商标品牌管理认定审核评分表》
温馨提示
文章内容来源于网络,版权归作者所有。
本文转载的目的仅为共享信息,如有侵权,请联系删除。
知晟权
微信号 : zhishengquan
温馨提示
文章内容来源于网络,版权归作者所有。
本文转载的目的仅为共享信息,如有侵权,请联系删除。
知晟权
微信号 : zhishengquan

