关于组织开展2025年北京市创新型中小企业资质申报及相关工作的通知
点击蓝字,关注我们
各有关企业:
根据《北京市优质中小企业梯度管理实施细则》(以下简称“实施细则”)要求,为引导北京市中小企业向专业化、精细化、特色化、新颖化方向高质量发展,提升中小企业创新能力和专业化水平,现组织开展2025年创新型中小企业资质申报工作。相关事项通知如下:
一、申报流程
1.北京市创新型中小企业评价和认定,采取企业自愿申报、系统全年敞口、主管部门月度评价的方式,每月首日0:00-末日24:00为一个申报周期。申报的企业按工商注册属地原则登录优质中小企业梯度培育平台
(http://zjtx.miit.gov.cn,以下简称“培育平台”),参照北京市创新型中小企业评价标准(附件1)和资料清单模板(附件2),如实填报并提交企业相关信息、上传对应佐证材料。
2.大兴区经信局负责组织申报、审核、实地抽查、公示和公告认定工作。公示期内,大兴区经信局对本区企业的申诉信息进行答疑,并于次月25日前将公告认定的创新型中小企业名单报市经济和信息化局备案,由市经济和信息化局统一发布。尚未被认定为专精特新的中小企业,须先通过创新型中小企业认定。
二、评价及认定标准
1.应在北京市工商注册登记、具有独立法人资格;
2.符合《中小企业划型标准规定》(工信部联企业〔2011〕300号);
3.企业未被列入经营异常名录或严重失信主体名单,提供的产品(服务)不属于国家和北京市禁止、限制或淘汰类,同时近三年未发生重大安全(含网络安全、数据安全)、质量、环境污染等事故以及偷漏税等违法违规行为;
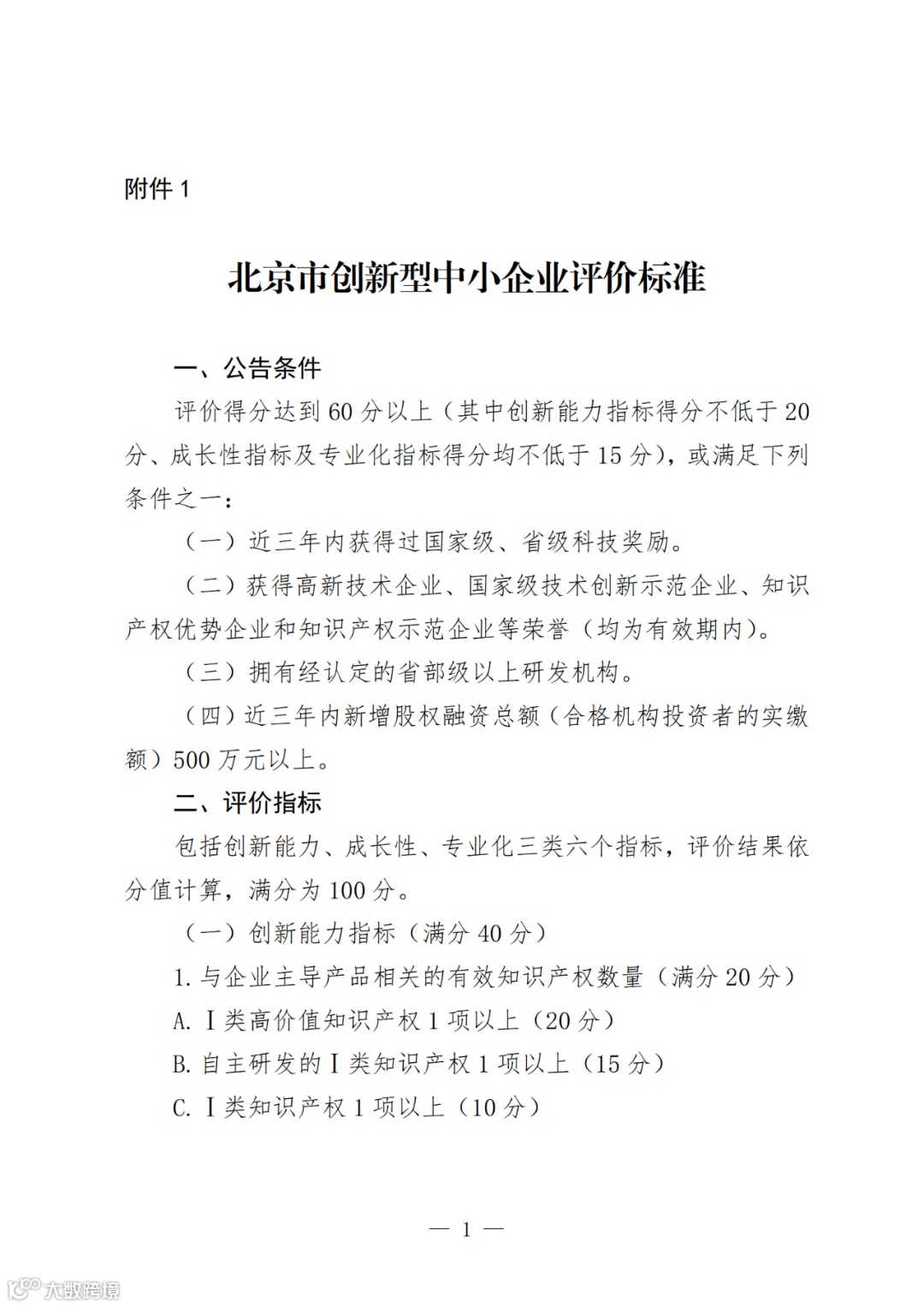
4.满足创新型中小企业评价标准;(附件1和附件2)
5.2023年、2024年两个会计年度的财务审计报告,2024年度研发费用专项审计报告均应在财政部“注册会计师行业统一监管平台”完成备案,审计报告应赋予验证码。
三、证书、牌匾申领
经认定的北京市创新型中小企业、北京市专精特新中小企业和国家专精特新“小巨人”企业,于市经济和信息化局发布认定结果公告之日起20个工作日后,登录“北京通企服版APP-首页-北京市专精特新梯队企业资质查询系统-梯度培育企业电子证书申领入口”或通过PC端访问“北京市专精特新梯队企业资质查询系统
(https://tdpy.smebj.cn)-梯度培育企业电子证书申领入口”,申领电子证书和牌匾,并可对企业所获得的专精特新梯队企业资质进行查询。
四、年度信息更新
有效期内的北京市创新型中小企业、北京市专精特新中小企业和国家专精特新“小巨人”企业,应于每年4月30日前通过培育平台
(http://zjtx.miit.gov.cn)进行企业信息更新。企业同时具有以上三类资质中两个及以上的,按照最高层级进行信息更新,并对信息的真实性和准确性负责,未按规定时间及时更新企业信息的,取消资质到期后的复核资格。具体要求另行通知。
五、资质到期复核
经认定的北京市创新型中小企业、北京市专精特新中小企业和国家专精特新“小巨人”企业有效期三年,到期后进行复核,复核通过后有效期延长三年。同时具备创新型中小企业、专精特新中小企业资质的,仅参加专精特新中小企业到期复核;同时具备国家专精特新“小巨人”企业和专精特新中小企业资质的,须同时参加工业和信息化部组织的专精特新“小巨人”企业到期复核、北京市专精特新中小企业到期复核。
市经济和信息化局拟于2025年度7月,组织开展2022年认定的北京市创新型中小企业、北京市专精特新中小企业(含同时具有国家专精特新“小巨人”称号或北京市专精特新“小巨人”称号的专精特新中小企业)资质到期复核工作,具体要求另行通知。2022年认定的国家专精特新“小巨人”企业,也需另外参加由工业和信息化部组织的到期复核工作。
为加强政策衔接,在工业和信息化部、市经济和信息化局正式公告复核通过的企业名单前,原2022年度认定的国家专精特新“小巨人”企业、北京市专精特新中小企业和北京市创新型中小企业称号依然有效;名单公告后,原2022年度认定的国家专精特新“小巨人”企业、北京市专精特新中小企业和北京市创新型中小企业自动失效,以公告名单内企业为准。
六、动态监测和管理
1.有效期内的北京市创新型中小企业、北京市专精特新中小企业、国家专精特新“小巨人”企业,如发生更名、合并、重组、跨省迁移、设立境外分支机构等与评价认定条件有关的重大变化,应在发生变化后的3个月内登录培育平台
(http://zjtx.miit.gov.cn),填写重大变化情况报告表。经市经济和信息化局审核,继续符合北京市创新型中小企业和专精特新中小企业评价和认定标准的,其称号及有效期不变;不符合评价和认定标准的,核实后取消认定。经核实,对于不再符合认定标准的国家专精特新“小巨人”企业,由工业和信息化部取消认定。对于未在3个月内报告重大变化情况的,取消复核资格,或直接取消认定。
2.对有效期内的北京市创新型中小企业、北京市专精特新中小企业和国家专精特新“小巨人”企业开展动态监测和管理。企业如发生停止经营、跨省迁移等不符合认定标准的情形,直接取消认定;如发生重大安全(含网络安全、数据安全)、质量、环境污染等事故,或严重失信、偷漏税等违法违规行为,或被发现存在数据造假等情形,直接取消认定,且至少三年内不得再次申报。其中,国家专精特新“小巨人”企业涉及上述情形的,将报工业和信息化部审定。
3.每季度对上述各类情形进行核查,并定期组织开展实地抽查。对不符合相关规定取消认定称号的企业,经市、区两级中小企业主管部门核实后,将在北京市专精特新梯队企业资质查询系统
(https://tdpy.smebj.cn)对取消称号的企业名单进行发布。
4.关于北京市创新型中小企业、北京市专精特新中小企业、国家专精特新“小巨人”企业申请事项均不收取任何费用,审核过程坚持公平公正,未委托任何中介机构开展培训,不需要也不建议企业通过任何中介机构辅助申请。企业只需如实填报,并提供相关资料即可。如在申报过程中发现不法中介机构,请及时向大兴区经济和信息化局举报。
北京市大兴区经济和信息化局
2025年3月28日
2025
大兴区关于组织开展2025年北京市创新型中小企业资质申报及相关工作的通知.docx
附件1:北京市创新型中小企业评价标准.doc
附件2:北京市创新型中小企业申报资料清单.zip
点击蓝字,关注我们
各有关企业:
根据《北京市优质中小企业梯度管理实施细则》(以下简称“实施细则”)要求,为引导北京市中小企业向专业化、精细化、特色化、新颖化方向高质量发展,提升中小企业创新能力和专业化水平,现组织开展2025年创新型中小企业资质申报工作。相关事项通知如下:
一、申报流程
1.北京市创新型中小企业评价和认定,采取企业自愿申报、系统全年敞口、主管部门月度评价的方式,每月首日0:00-末日24:00为一个申报周期。申报的企业按工商注册属地原则登录优质中小企业梯度培育平台
(http://zjtx.miit.gov.cn,以下简称“培育平台”),参照北京市创新型中小企业评价标准(附件1)和资料清单模板(附件2),如实填报并提交企业相关信息、上传对应佐证材料。
2.大兴区经信局负责组织申报、审核、实地抽查、公示和公告认定工作。公示期内,大兴区经信局对本区企业的申诉信息进行答疑,并于次月25日前将公告认定的创新型中小企业名单报市经济和信息化局备案,由市经济和信息化局统一发布。尚未被认定为专精特新的中小企业,须先通过创新型中小企业认定。
二、评价及认定标准
1.应在北京市工商注册登记、具有独立法人资格;
2.符合《中小企业划型标准规定》(工信部联企业〔2011〕300号);
3.企业未被列入经营异常名录或严重失信主体名单,提供的产品(服务)不属于国家和北京市禁止、限制或淘汰类,同时近三年未发生重大安全(含网络安全、数据安全)、质量、环境污染等事故以及偷漏税等违法违规行为;
4.满足创新型中小企业评价标准;(附件1和附件2)
5.2023年、2024年两个会计年度的财务审计报告,2024年度研发费用专项审计报告均应在财政部“注册会计师行业统一监管平台”完成备案,审计报告应赋予验证码。
三、证书、牌匾申领
经认定的北京市创新型中小企业、北京市专精特新中小企业和国家专精特新“小巨人”企业,于市经济和信息化局发布认定结果公告之日起20个工作日后,登录“北京通企服版APP-首页-北京市专精特新梯队企业资质查询系统-梯度培育企业电子证书申领入口”或通过PC端访问“北京市专精特新梯队企业资质查询系统
(https://tdpy.smebj.cn)-梯度培育企业电子证书申领入口”,申领电子证书和牌匾,并可对企业所获得的专精特新梯队企业资质进行查询。
四、年度信息更新
有效期内的北京市创新型中小企业、北京市专精特新中小企业和国家专精特新“小巨人”企业,应于每年4月30日前通过培育平台
(http://zjtx.miit.gov.cn)进行企业信息更新。企业同时具有以上三类资质中两个及以上的,按照最高层级进行信息更新,并对信息的真实性和准确性负责,未按规定时间及时更新企业信息的,取消资质到期后的复核资格。具体要求另行通知。
五、资质到期复核
经认定的北京市创新型中小企业、北京市专精特新中小企业和国家专精特新“小巨人”企业有效期三年,到期后进行复核,复核通过后有效期延长三年。同时具备创新型中小企业、专精特新中小企业资质的,仅参加专精特新中小企业到期复核;同时具备国家专精特新“小巨人”企业和专精特新中小企业资质的,须同时参加工业和信息化部组织的专精特新“小巨人”企业到期复核、北京市专精特新中小企业到期复核。
市经济和信息化局拟于2025年度7月,组织开展2022年认定的北京市创新型中小企业、北京市专精特新中小企业(含同时具有国家专精特新“小巨人”称号或北京市专精特新“小巨人”称号的专精特新中小企业)资质到期复核工作,具体要求另行通知。2022年认定的国家专精特新“小巨人”企业,也需另外参加由工业和信息化部组织的到期复核工作。
为加强政策衔接,在工业和信息化部、市经济和信息化局正式公告复核通过的企业名单前,原2022年度认定的国家专精特新“小巨人”企业、北京市专精特新中小企业和北京市创新型中小企业称号依然有效;名单公告后,原2022年度认定的国家专精特新“小巨人”企业、北京市专精特新中小企业和北京市创新型中小企业自动失效,以公告名单内企业为准。
六、动态监测和管理
1.有效期内的北京市创新型中小企业、北京市专精特新中小企业、国家专精特新“小巨人”企业,如发生更名、合并、重组、跨省迁移、设立境外分支机构等与评价认定条件有关的重大变化,应在发生变化后的3个月内登录培育平台
(http://zjtx.miit.gov.cn),填写重大变化情况报告表。经市经济和信息化局审核,继续符合北京市创新型中小企业和专精特新中小企业评价和认定标准的,其称号及有效期不变;不符合评价和认定标准的,核实后取消认定。经核实,对于不再符合认定标准的国家专精特新“小巨人”企业,由工业和信息化部取消认定。对于未在3个月内报告重大变化情况的,取消复核资格,或直接取消认定。
2.对有效期内的北京市创新型中小企业、北京市专精特新中小企业和国家专精特新“小巨人”企业开展动态监测和管理。企业如发生停止经营、跨省迁移等不符合认定标准的情形,直接取消认定;如发生重大安全(含网络安全、数据安全)、质量、环境污染等事故,或严重失信、偷漏税等违法违规行为,或被发现存在数据造假等情形,直接取消认定,且至少三年内不得再次申报。其中,国家专精特新“小巨人”企业涉及上述情形的,将报工业和信息化部审定。
3.每季度对上述各类情形进行核查,并定期组织开展实地抽查。对不符合相关规定取消认定称号的企业,经市、区两级中小企业主管部门核实后,将在北京市专精特新梯队企业资质查询系统
(https://tdpy.smebj.cn)对取消称号的企业名单进行发布。
4.关于北京市创新型中小企业、北京市专精特新中小企业、国家专精特新“小巨人”企业申请事项均不收取任何费用,审核过程坚持公平公正,未委托任何中介机构开展培训,不需要也不建议企业通过任何中介机构辅助申请。企业只需如实填报,并提供相关资料即可。如在申报过程中发现不法中介机构,请及时向大兴区经济和信息化局举报。
北京市大兴区经济和信息化局
2025年3月28日
2025
大兴区关于组织开展2025年北京市创新型中小企业资质申报及相关工作的通知.docx
附件1:北京市创新型中小企业评价标准.doc
附件2:北京市创新型中小企业申报资料清单.zip
各有关企业:
根据《北京市优质中小企业梯度管理实施细则》(以下简称“实施细则”)要求,为引导北京市中小企业向专业化、精细化、特色化、新颖化方向高质量发展,提升中小企业创新能力和专业化水平,现组织开展2025年创新型中小企业资质申报工作。相关事项通知如下:
一、申报流程
1.北京市创新型中小企业评价和认定,采取企业自愿申报、系统全年敞口、主管部门月度评价的方式,每月首日0:00-末日24:00为一个申报周期。申报的企业按工商注册属地原则登录优质中小企业梯度培育平台
(http://zjtx.miit.gov.cn,以下简称“培育平台”),参照北京市创新型中小企业评价标准(附件1)和资料清单模板(附件2),如实填报并提交企业相关信息、上传对应佐证材料。
2.大兴区经信局负责组织申报、审核、实地抽查、公示和公告认定工作。公示期内,大兴区经信局对本区企业的申诉信息进行答疑,并于次月25日前将公告认定的创新型中小企业名单报市经济和信息化局备案,由市经济和信息化局统一发布。尚未被认定为专精特新的中小企业,须先通过创新型中小企业认定。
二、评价及认定标准
1.应在北京市工商注册登记、具有独立法人资格;
2.符合《中小企业划型标准规定》(工信部联企业〔2011〕300号);
3.企业未被列入经营异常名录或严重失信主体名单,提供的产品(服务)不属于国家和北京市禁止、限制或淘汰类,同时近三年未发生重大安全(含网络安全、数据安全)、质量、环境污染等事故以及偷漏税等违法违规行为;
4.满足创新型中小企业评价标准;(附件1和附件2)
5.2023年、2024年两个会计年度的财务审计报告,2024年度研发费用专项审计报告均应在财政部“注册会计师行业统一监管平台”完成备案,审计报告应赋予验证码。
三、证书、牌匾申领
经认定的北京市创新型中小企业、北京市专精特新中小企业和国家专精特新“小巨人”企业,于市经济和信息化局发布认定结果公告之日起20个工作日后,登录“北京通企服版APP-首页-北京市专精特新梯队企业资质查询系统-梯度培育企业电子证书申领入口”或通过PC端访问“北京市专精特新梯队企业资质查询系统
(https://tdpy.smebj.cn)-梯度培育企业电子证书申领入口”,申领电子证书和牌匾,并可对企业所获得的专精特新梯队企业资质进行查询。
四、年度信息更新
有效期内的北京市创新型中小企业、北京市专精特新中小企业和国家专精特新“小巨人”企业,应于每年4月30日前通过培育平台
(http://zjtx.miit.gov.cn)进行企业信息更新。企业同时具有以上三类资质中两个及以上的,按照最高层级进行信息更新,并对信息的真实性和准确性负责,未按规定时间及时更新企业信息的,取消资质到期后的复核资格。具体要求另行通知。
五、资质到期复核
经认定的北京市创新型中小企业、北京市专精特新中小企业和国家专精特新“小巨人”企业有效期三年,到期后进行复核,复核通过后有效期延长三年。同时具备创新型中小企业、专精特新中小企业资质的,仅参加专精特新中小企业到期复核;同时具备国家专精特新“小巨人”企业和专精特新中小企业资质的,须同时参加工业和信息化部组织的专精特新“小巨人”企业到期复核、北京市专精特新中小企业到期复核。
市经济和信息化局拟于2025年度7月,组织开展2022年认定的北京市创新型中小企业、北京市专精特新中小企业(含同时具有国家专精特新“小巨人”称号或北京市专精特新“小巨人”称号的专精特新中小企业)资质到期复核工作,具体要求另行通知。2022年认定的国家专精特新“小巨人”企业,也需另外参加由工业和信息化部组织的到期复核工作。
为加强政策衔接,在工业和信息化部、市经济和信息化局正式公告复核通过的企业名单前,原2022年度认定的国家专精特新“小巨人”企业、北京市专精特新中小企业和北京市创新型中小企业称号依然有效;名单公告后,原2022年度认定的国家专精特新“小巨人”企业、北京市专精特新中小企业和北京市创新型中小企业自动失效,以公告名单内企业为准。
六、动态监测和管理
1.有效期内的北京市创新型中小企业、北京市专精特新中小企业、国家专精特新“小巨人”企业,如发生更名、合并、重组、跨省迁移、设立境外分支机构等与评价认定条件有关的重大变化,应在发生变化后的3个月内登录培育平台
(http://zjtx.miit.gov.cn),填写重大变化情况报告表。经市经济和信息化局审核,继续符合北京市创新型中小企业和专精特新中小企业评价和认定标准的,其称号及有效期不变;不符合评价和认定标准的,核实后取消认定。经核实,对于不再符合认定标准的国家专精特新“小巨人”企业,由工业和信息化部取消认定。对于未在3个月内报告重大变化情况的,取消复核资格,或直接取消认定。
2.对有效期内的北京市创新型中小企业、北京市专精特新中小企业和国家专精特新“小巨人”企业开展动态监测和管理。企业如发生停止经营、跨省迁移等不符合认定标准的情形,直接取消认定;如发生重大安全(含网络安全、数据安全)、质量、环境污染等事故,或严重失信、偷漏税等违法违规行为,或被发现存在数据造假等情形,直接取消认定,且至少三年内不得再次申报。其中,国家专精特新“小巨人”企业涉及上述情形的,将报工业和信息化部审定。
3.每季度对上述各类情形进行核查,并定期组织开展实地抽查。对不符合相关规定取消认定称号的企业,经市、区两级中小企业主管部门核实后,将在北京市专精特新梯队企业资质查询系统
(https://tdpy.smebj.cn)对取消称号的企业名单进行发布。
4.关于北京市创新型中小企业、北京市专精特新中小企业、国家专精特新“小巨人”企业申请事项均不收取任何费用,审核过程坚持公平公正,未委托任何中介机构开展培训,不需要也不建议企业通过任何中介机构辅助申请。企业只需如实填报,并提供相关资料即可。如在申报过程中发现不法中介机构,请及时向大兴区经济和信息化局举报。
北京市大兴区经济和信息化局
2025年3月28日
附件2:北京市创新型中小企业申报资料清单.zip
温馨提示
文章内容来源于网络,版权归作者所有。
本文转载的目的仅为共享信息,如有侵权,请联系删除。
知晟权
微信号 : zhishengquan
温馨提示
文章内容来源于网络,版权归作者所有。
本文转载的目的仅为共享信息,如有侵权,请联系删除。
知晟权
微信号 : zhishengquan

