点击蓝字,关注我们
各区中小企业主管部门:
根据《中外中小企业合作区管理暂行办法》(工信部企业〔2024〕168号)和《工业和信息化部办公厅关于组织推荐2025年度中外中小企业合作区的通知》(工信厅企业函〔2025〕63号)要求,现就组织申报2025年度中外中小企业合作区有关事项通知如下:
1.按照自愿申报原则,由各区中小企业主管部门为申报主体,在满足《中外中小企业合作区管理暂行办法》认定标准的基础上,组织合作区运营管理机构填写《中外中小企业合作区申报表》,并提交申报表中要求的佐证材料。
2.市经济和信息化局按有关程序和要求组织开展评审,视情进行实地抽查,择优遴选在开放合作方面具有较强示范效应的中外中小企业合作区推荐至工业和信息化部中小企业局。
3.各区推荐数量不超过1个。对超过报送数量的,不予受理。
4.如发现虚假申报或隐瞒违法违规行为的,一经查实,取消其申报资格。
5.请各区中小企业主管部门于2025年5月30日前将加盖公章的《中外中小企业合作区申报表》(见附件2)一式4份及电子版光盘1份寄送至北京市通州区留庄路3号院(王老师,电话:13953196968),电子版材料请发送至邮箱:
wangqianlong@jxj.beijing.gov.cn。
联系电话:55520844
北京市经济和信息化局
2025年4月8日
2025
附件:1.中外中小企业合作区管理暂行办法
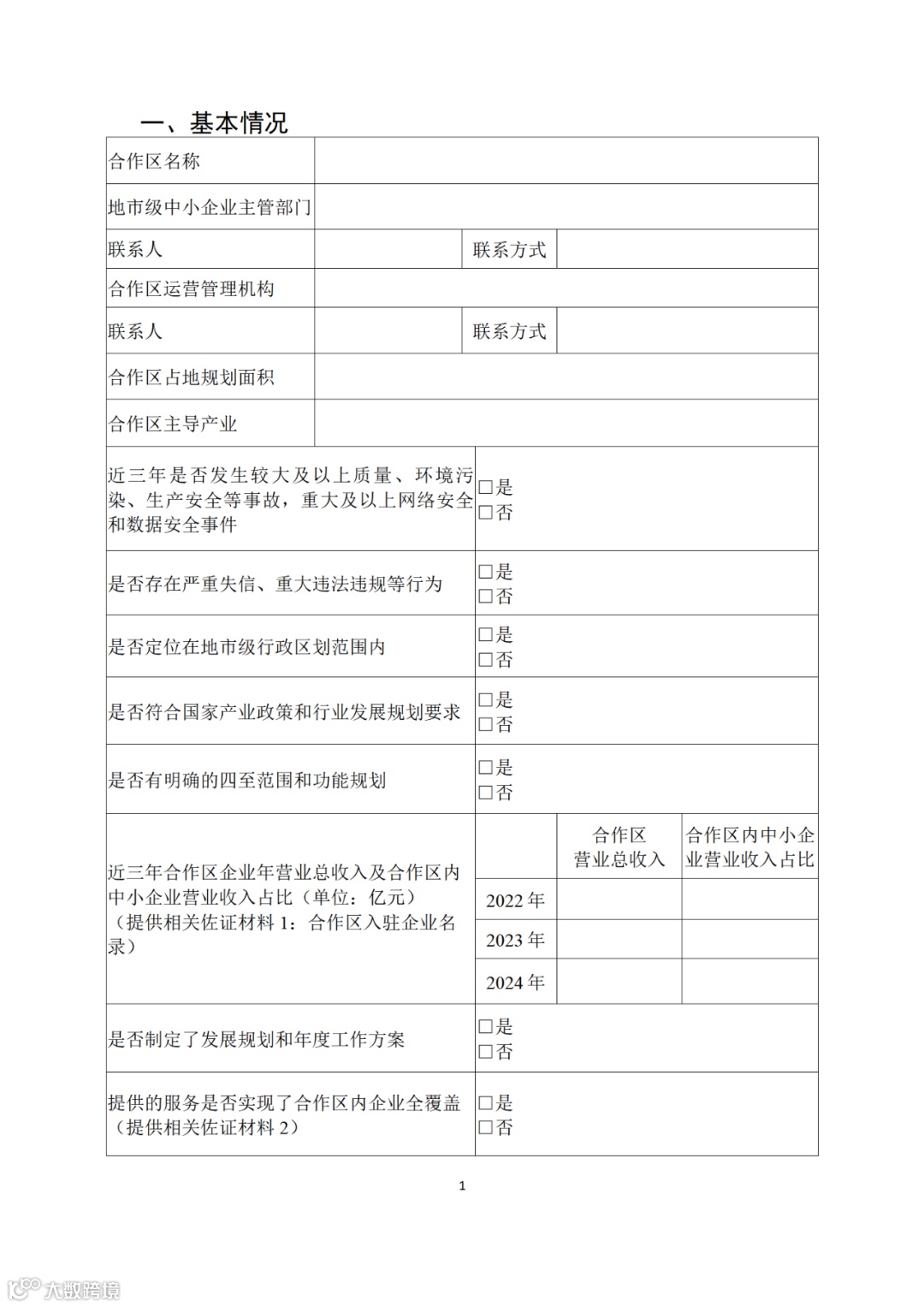
2.中外中小企业合作区申报表
各区中小企业主管部门:
根据《中外中小企业合作区管理暂行办法》(工信部企业〔2024〕168号)和《工业和信息化部办公厅关于组织推荐2025年度中外中小企业合作区的通知》(工信厅企业函〔2025〕63号)要求,现就组织申报2025年度中外中小企业合作区有关事项通知如下:
1.按照自愿申报原则,由各区中小企业主管部门为申报主体,在满足《中外中小企业合作区管理暂行办法》认定标准的基础上,组织合作区运营管理机构填写《中外中小企业合作区申报表》,并提交申报表中要求的佐证材料。
2.市经济和信息化局按有关程序和要求组织开展评审,视情进行实地抽查,择优遴选在开放合作方面具有较强示范效应的中外中小企业合作区推荐至工业和信息化部中小企业局。
3.各区推荐数量不超过1个。对超过报送数量的,不予受理。
4.如发现虚假申报或隐瞒违法违规行为的,一经查实,取消其申报资格。
5.请各区中小企业主管部门于2025年5月30日前将加盖公章的《中外中小企业合作区申报表》(见附件2)一式4份及电子版光盘1份寄送至北京市通州区留庄路3号院(王老师,电话:13953196968),电子版材料请发送至邮箱:
wangqianlong@jxj.beijing.gov.cn。
联系电话:55520844
北京市经济和信息化局
2025年4月8日
附件:1.中外中小企业合作区管理暂行办法
2.中外中小企业合作区申报表
温馨提示
文章内容来源于网络,版权归作者所有。
本文转载的目的仅为共享信息,如有侵权,请联系删除。
知晟权
微信号 : zhishengquan
温馨提示
文章内容来源于网络,版权归作者所有。
本文转载的目的仅为共享信息,如有侵权,请联系删除。
知晟权
微信号 : zhishengquan

