北京市经济和信息化局等六部门关于印发《北京市中小微企业首次贷款贴息实施细则(2025年修订版)》的通知
点击蓝字,关注我们
各相关中小微企业、各相关金融机构:
为充分发挥财政资金帮扶作用,降低在京中小微企业融资成本,北京市经济和信息化局等六部门制定了《北京市中小微企业首次贷款贴息实施细则(2025年修订版)》,现予以印发,请遵照执行。
北京市经济和信息化局
北京市政务服务和数据管理局
北京市地方金融管理局
国家金融监督管理总局北京监管局
中国人民银行北京市分行
北京市财政局
2025年2月19日
北京市中小微企业首次贷款贴息实施细则
(2025年修订版)
第一章 总则
第一条 为进一步改善中小微企业融资环境,降低北京市中小微企业融资成本,引导金融机构加大对首次贷款中小微企业的信贷投放,充分发挥财政资金引导撬动作用,制订本细则。
第二条 本细则中贴息资金由市级财政一般公共预算安排,纳入北京市经济和信息化局(以下简称市经济和信息化局)部门预算管理,资金发放主体为市经济和信息化局。
第三条 贴息资金的使用应当符合国家和本市财政预算管理的有关规定,坚持公开、公平、公正原则,确保资金使用的规范、安全和高效。
第二章 适用范围
第四条 本细则适用于注册在北京市的中小微企业通过北京市贷款服务中心(以下简称贷款服务中心)办理的首次贷款业务(以下简称首贷业务),或通过“北京企业融资综合信用服务平台”
(www.smeservice.com或“北京金融大数据”小程序)办理并推送至贷款服务中心的首贷业务(相关金融机构仅限于贷款服务中心入驻银行)。
中小微企业划分标准按照国家有关部门出台的划型标准执行。纳入严重失信主体名单的企业,不在本细则支持范围。
本细则所称的首次贷款是指企业首次从银行业金融机构获得、在同一贷款合同项下的贷款,判定标准为此贷款首笔放款时,通过人民银行征信系统查询企业征信报告中“中长期借款”与“短期借款”条目记录均显示为零。
企业法定代表人或企业股东以个人名义所发生的贷款业务,房地产公司贷款、融资平台公司贷款和非生产经营性固定资产投资项目贷款,均不纳入本细则所称的首次贷款范围。
第五条 获得首次贷款的企业可享受贷款贴息资金。已获得其他同类市级财政资金支持的首次贷款业务,不再予以支持。
第六条 本细则适用的贷款业务为:2024年企业与银行签订合同,且当年未放款,于2025年1月1日以后实际放款的贷款业务;2025年1月1日以后企业与银行签订合同并实际放款的贷款业务。首次贷款合同金额不超过2000万元(含)。
第三章 贴息要求
第七条 贴息标准。按照首次贷款合同项下,自首笔放款起一年内企业实际获得贷款产生利息的20%给予贴息,且贴息资金不高于实际放款额的1%;对于首次放款时已经认定的创新型中小企业,按照首次贷款合同项下,自首笔放款起一年内企业实际获得贷款产生利息的40%给予贴息,且贴息资金不高于实际放款额的2%;对于首次放款后一年内新认定的创新型中小企业,自首次放款至尚未认定为创新型企业期间,按照实际获得贷款产生利息的20%予以贴息,认定为创新型中小企业后,按照实际获得贷款产生利息的40%予以贴息,贴息资金不高于实际放款额的2%。贴息期限不超过1年,逾期或展期期间支付的利息不予贴息。创新型中小企业的认定以市经济和信息化局官方网站发布公告之日起算。
第八条 贴息方式。按照先付后贴、按季拨付的原则,每季度按实付利息给予企业贴息资金。
第九条 贴息办理流程。企业可通过以下四种渠道进行登记:一是通过“北京企业融资综合信用服务平台”
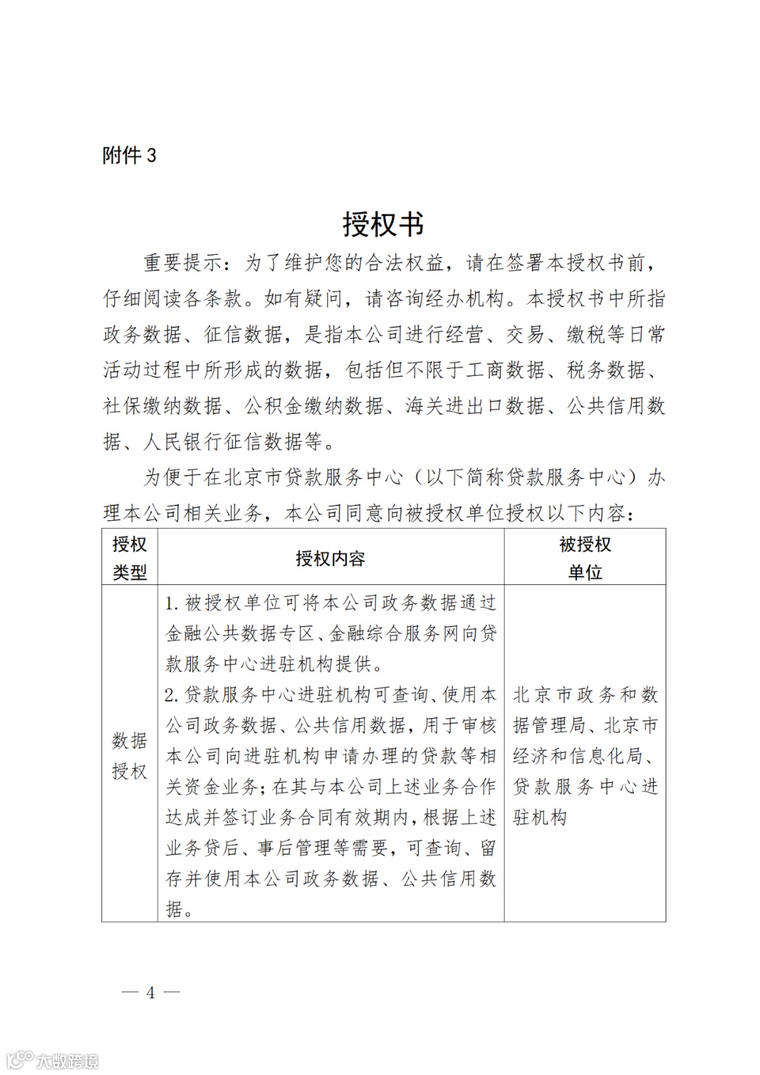
(www.smeservice.com)扫码进入“北京金融大数据”小程序申请办理并推送至贷款服务中心;二是通过“首都之窗”——“‘一件事’集成服务场景”——“法人办事”——“获得信贷线上登记”进行办理;三是企业自行到贷款服务中心进行现场登记;四是入驻银行在贷款服务中心现场代办登记。登记时企业需签订《企业承诺书》(附件1)、《企业告知书》(附件2)、《授权书》(附件3),选择入驻意向银行,由贷款服务中心综合受理平台将相关信息推送给入驻意向银行。入驻银行完成贷款审批经分行审核确认后,应向贷款服务中心综合受理平台反馈授信结果,完成首贷放款后,入驻银行应将符合贴息条件且已授权的企业相关信息反馈至贷款服务中心综合受理平台,相关信息包括但不限于企业名称、借款合同编号、企业划型、是否是首次贷款,以及贷款金额、付息方式、贷款利率、贷款利息(季度实付利息)、贷款起止日期、企业账户信息等。
每季度初10个工作日内,入驻银行应筛选出上季度符合贴息条件且已获得授权的贷款业务,形成首贷付息业务汇总表(附件4),加盖公章后报送至市经济和信息化局。
市经济和信息化局在收到各银行的首贷业务付息汇总表后,对符合贴息条件的企业名称和贴息金额进行公示,公示无异议后,出具拨款通知单,将贴息资金拨付至企业在贷款银行的对公存款账户。
第十条 时限要求。入驻银行应在贷款放款后一季度内,及时进行信息填报、审核,业务信息筛选、汇总和表格报送,对于延迟半年以上(不含)报送的业务,不纳入本实施细则贴息范围。
第四章 职责分工
第十一条 部门分工。
市经济和信息化局负责资金预算申请和执行,制定抽查核验工作方案并牵头组织实施,配合开展贷款服务中心政策宣传等工作。
市财政局负责财政资金预算安排,用于首次贷款中小微企业的贷款贴息工作。
市政务和数据局负责对贷款服务中心开展政策宣传、贷款服务中心综合受理平台运维管理、会同国家金融监督管理总局北京监管局开展贷款服务中心综合受理平台与金融综合服务网对接等相关工作。
国家金融监督管理总局北京监管局、市金融管理局负责牵头开展首贷户拓展工作,引导金融机构加大首贷服务力度并积极向贷款服务中心引流,对入驻银行开展业务指导和监督,督促入驻银行按照实施细则要求推动首贷政策落实,会同市政务和数据局开展贷款服务中心综合受理平台与金融综合服务网对接工作,配合开展贷款服务中心政策宣传等工作。
人民银行北京市分行依托北京市银企对接系统,加快推进首贷补贴政策落地实施,引导辖内银行主动、批量对接潜在首贷户企业;依托人民银行征信系统,配合市经济和信息化局开展拟贴息企业首次贷款核验工作,督促入驻银行按照实施细则要求推动首贷政策落实。
第五章 监督检查
第十二条 预算和监督管理。预算管理和资金监督管理参照《北京市支持中小企业发展资金管理办法》执行。
第十三条 检查制度。驻场金融机构签订《承诺书》(附件5)、《诚信履诺告知书》(附件6)。市经济和信息化局牵头,国家金融监督管理总局北京监管局、人民银行北京市分行负责,每年度抽取部分贷款业务合同与凭证,对企业贷款、放款还款、付息付费等信息与汇总表信息进行核查。
第十四条 责任追究。对核查发现的,金融机构报送数据延迟、缺漏、不实的贷款业务等情况,由国家金融监督管理总局北京监管局、人民银行北京市分行对金融机构进行问题提示和督促整改;对申报中存在虚报、骗取、挪用、贿赂等违法违规行为,依照《财政违法行为处罚处分条例》等相关法律法规进行处理;涉嫌犯罪的,移交司法机关依法处理。
第六章 附则
第十五条 本细则自发布之日起实施,有效期为一年。对于2024年的存量业务,即2024年企业与银行签订合同并于2024年实际发放首笔贷款的业务,沿用原有政策。
第十六条 本实施细则由市经济和信息化局负责解释。
2025
附件:《北京市中小微企业首次贷款贴息实施细则(2025年修订版)》相关附件









各相关中小微企业、各相关金融机构:









温馨提示
文章内容来源于网络,版权归作者所有。
本文转载的目的仅为共享信息,如有侵权,请联系删除。
知晟权
微信号 : zhishengquan
温馨提示
文章内容来源于网络,版权归作者所有。
本文转载的目的仅为共享信息,如有侵权,请联系删除。
知晟权
微信号 : zhishengquan

