北京市经济和信息化局关于征集北京地区工业领域(2025版)先进安全应急装备目录的通知
点击蓝字,关注我们
各相关企业:
为向工业和信息化部推荐一批具有较高技术水平和在工业领域有显著应用成效的安全应急装备,加快推动北京地区安全应急装备企业创新发展,现组织开展北京地区2025年工业领域先进安全应急装备目录征集工作,有关事项通知如下:
一、推荐内容
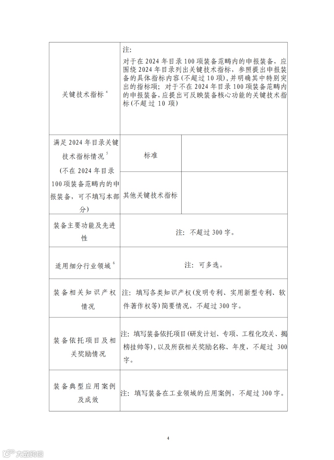
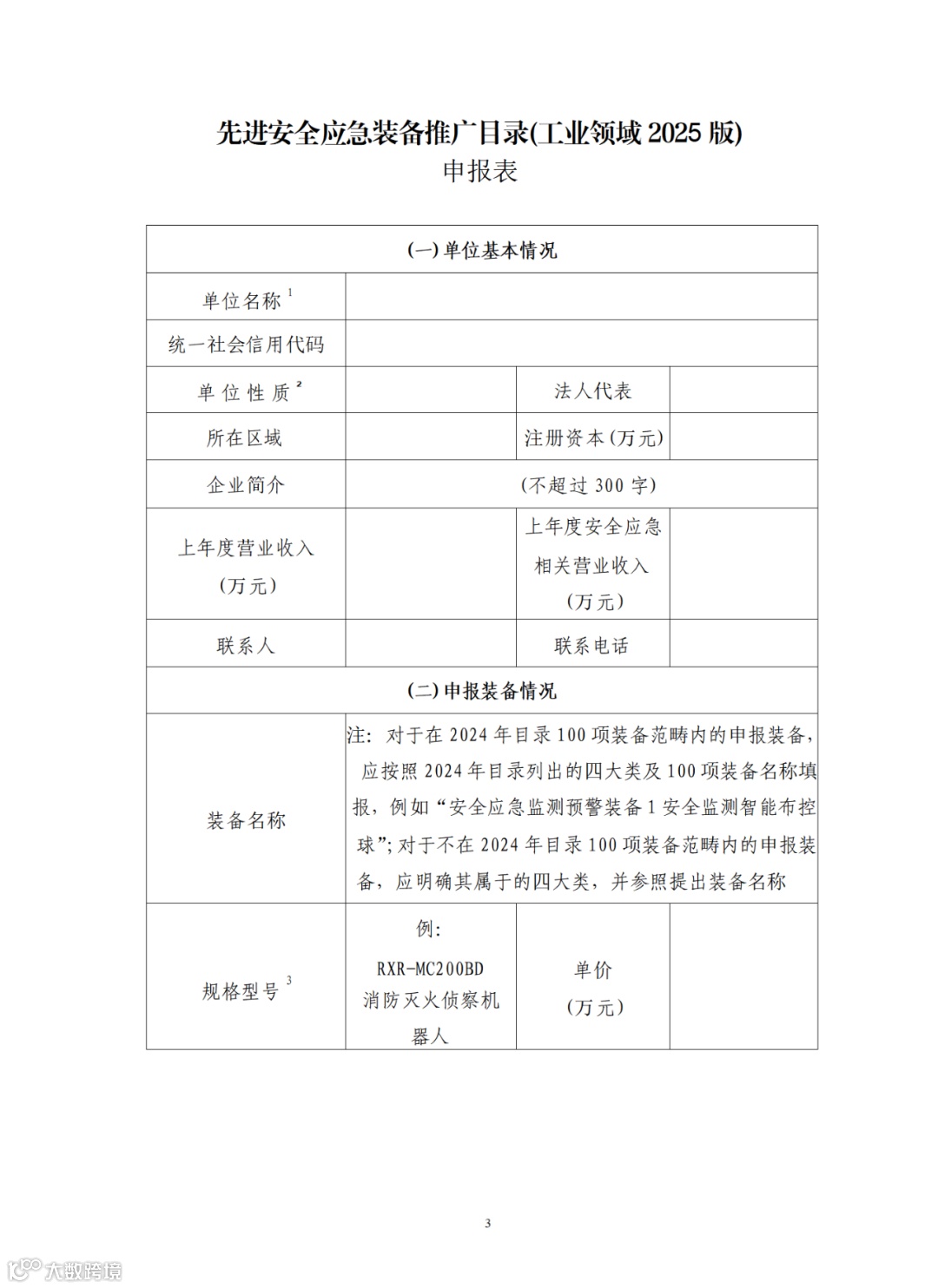
重点围绕《先进安全应急装备推广目录(工业领域2024版)》(以下称2024年目录,见附件1)列出的安全应急监测预警装备、安全应急智能化装备、工业消防系统与装备、先进个体防护装备等四大类100项装备开展本次征集工作。同时,对属于上述四大类但未纳入100项装备范围内,关键技术指标达到国内领先的安全应急装备,可补充报名。工业和信息化部将遴选发布满足要求的先进安全应急装备及参考供应商名单。
二、 申报条件
(一)申报主体为在北京注册登记,具有独立法人资格的企事业单位。申报主体经营管理规范,规章制度健全,符合安全环保要求,近三年财务状况良好、无重大违法违规行为、未发生较大及以上生产安全事故和环境污染事故。
(二)申报主体所申报的装备产品需拥有自主知识产权,在 工业领域具有较强推广应用前景。其中,申报装备属于2024年 目录100项装备范围内的,相关材料需包含2024年目录列出的 全部关键指标项,且至少1条指标不低于2024年目录要求,同时需高于相应国家标准或行业标准。
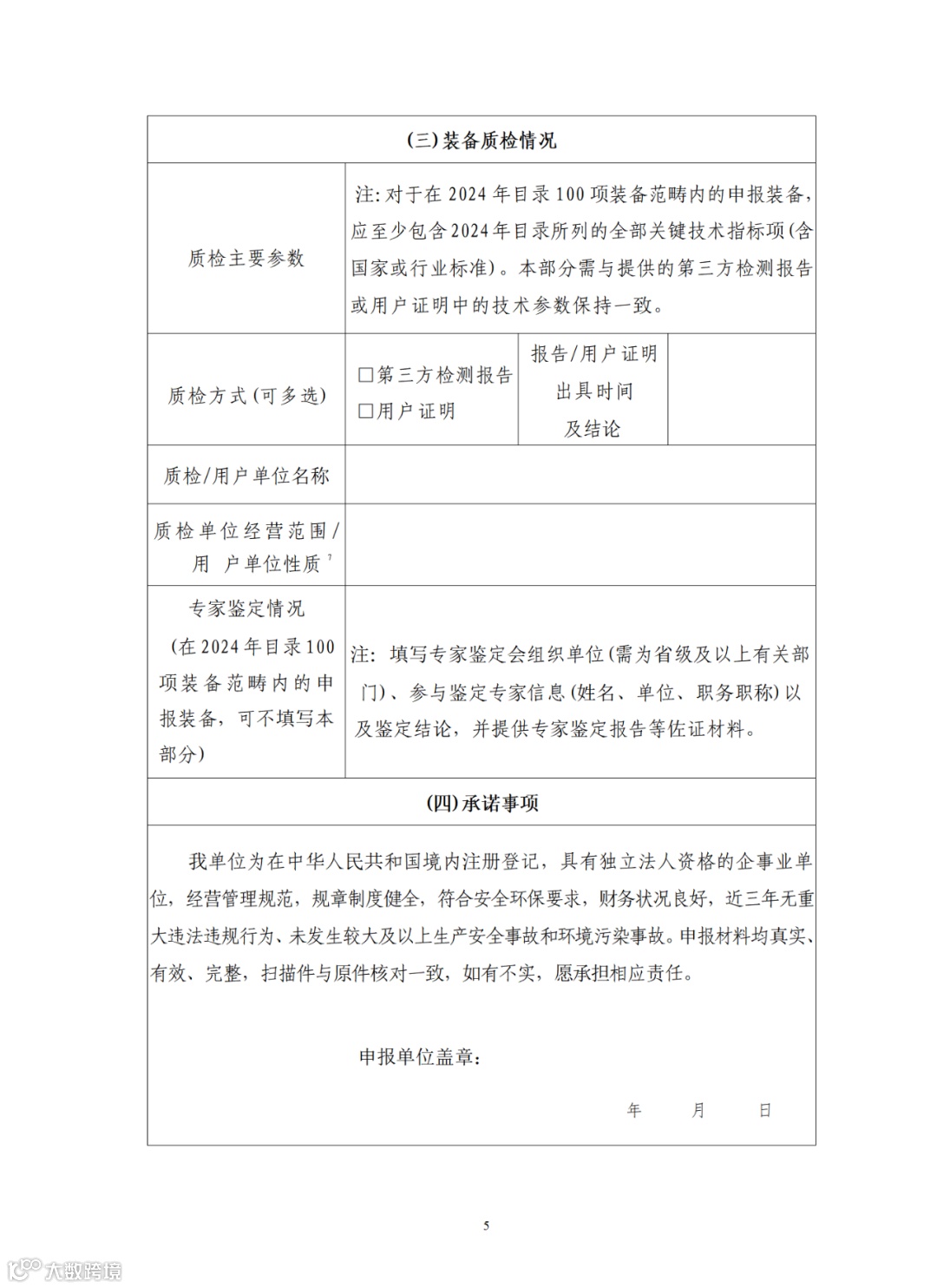
(三)申报材料要求客观、真实。需提供第三方检测报告作为申报装备产品关键技术指标的佐证材料,无法提供第三方检测 报告的关键技术指标项可通过用户证明进行补充。申报装备不在 2024年目录100项装备范围内的,需补充提交专家鉴定报告。 具体要求如下:
1.第三方检测报告。由省级及以上市场监督管理部门批准 或者其授权部门认可的第三方实验室或检验检测机构出具的检测报告。检测报告应有明确结论,且结论为合格。
2.用户证明。由申报装备的权威用户单位出具的证明,应加盖用户单位公章。
3.专家鉴定报告。由省级(含)以上有关部门出具的专家鉴定报告,且鉴定报告结论应至少为“关键技术指标达到国内领先水平”。
(四)申报材料不涉密。
三、推荐程序
1.时间安排。申报起始时间为2025年5月12日,截止时间为7月10日。
2.申报程序。申报单位需对所提供全部材料的真实性负责。申报单位登录“安全应急装备产业申报系统”进行注册申报
(https://safetybigdata.miit.gov.cn/sibdp-web/),填写申报书(附件2),提交北京市经济和信息化局审核。申报单位除在系统上注册申报外,同步将附件2“先进安全应急装备推广目录(工业领域2025版) 申报书”、附件3“推荐信息汇总表”2份材料的word版本,以及打印后加盖单位公章的PDF版本发送至邮箱:
zhousi@jxj.beijing.gov.cn。
3.北京市经济和信息化局对申报单位材料的完整性、真实性进行审核,通过安全应急装备产业申报系统向工业和信息化部进行推荐。
(联系人:周思;联系电话:55520995)
北京市经济和信息化局
2025年5月7日
2025
附件:先进安全应急装备推广目录(工业领域2024版)附件1
附件:先进安全应急装备推广目录(工业领域2025版)申报书附件2
附件:推荐案例信息汇总表附件3
点击蓝字,关注我们
各相关企业:
为向工业和信息化部推荐一批具有较高技术水平和在工业领域有显著应用成效的安全应急装备,加快推动北京地区安全应急装备企业创新发展,现组织开展北京地区2025年工业领域先进安全应急装备目录征集工作,有关事项通知如下:
一、推荐内容
重点围绕《先进安全应急装备推广目录(工业领域2024版)》(以下称2024年目录,见附件1)列出的安全应急监测预警装备、安全应急智能化装备、工业消防系统与装备、先进个体防护装备等四大类100项装备开展本次征集工作。同时,对属于上述四大类但未纳入100项装备范围内,关键技术指标达到国内领先的安全应急装备,可补充报名。工业和信息化部将遴选发布满足要求的先进安全应急装备及参考供应商名单。
二、 申报条件
(一)申报主体为在北京注册登记,具有独立法人资格的企事业单位。申报主体经营管理规范,规章制度健全,符合安全环保要求,近三年财务状况良好、无重大违法违规行为、未发生较大及以上生产安全事故和环境污染事故。
(二)申报主体所申报的装备产品需拥有自主知识产权,在 工业领域具有较强推广应用前景。其中,申报装备属于2024年 目录100项装备范围内的,相关材料需包含2024年目录列出的 全部关键指标项,且至少1条指标不低于2024年目录要求,同时需高于相应国家标准或行业标准。
(三)申报材料要求客观、真实。需提供第三方检测报告作为申报装备产品关键技术指标的佐证材料,无法提供第三方检测 报告的关键技术指标项可通过用户证明进行补充。申报装备不在 2024年目录100项装备范围内的,需补充提交专家鉴定报告。 具体要求如下:
1.第三方检测报告。由省级及以上市场监督管理部门批准 或者其授权部门认可的第三方实验室或检验检测机构出具的检测报告。检测报告应有明确结论,且结论为合格。
2.用户证明。由申报装备的权威用户单位出具的证明,应加盖用户单位公章。
3.专家鉴定报告。由省级(含)以上有关部门出具的专家鉴定报告,且鉴定报告结论应至少为“关键技术指标达到国内领先水平”。
(四)申报材料不涉密。
三、推荐程序
1.时间安排。申报起始时间为2025年5月12日,截止时间为7月10日。
2.申报程序。申报单位需对所提供全部材料的真实性负责。申报单位登录“安全应急装备产业申报系统”进行注册申报
(https://safetybigdata.miit.gov.cn/sibdp-web/),填写申报书(附件2),提交北京市经济和信息化局审核。申报单位除在系统上注册申报外,同步将附件2“先进安全应急装备推广目录(工业领域2025版) 申报书”、附件3“推荐信息汇总表”2份材料的word版本,以及打印后加盖单位公章的PDF版本发送至邮箱:
zhousi@jxj.beijing.gov.cn。
3.北京市经济和信息化局对申报单位材料的完整性、真实性进行审核,通过安全应急装备产业申报系统向工业和信息化部进行推荐。
(联系人:周思;联系电话:55520995)
北京市经济和信息化局
2025年5月7日
2025
附件:先进安全应急装备推广目录(工业领域2024版)附件1
附件:先进安全应急装备推广目录(工业领域2025版)申报书附件2
附件:推荐案例信息汇总表附件3
各相关企业:
为向工业和信息化部推荐一批具有较高技术水平和在工业领域有显著应用成效的安全应急装备,加快推动北京地区安全应急装备企业创新发展,现组织开展北京地区2025年工业领域先进安全应急装备目录征集工作,有关事项通知如下:
一、推荐内容
重点围绕《先进安全应急装备推广目录(工业领域2024版)》(以下称2024年目录,见附件1)列出的安全应急监测预警装备、安全应急智能化装备、工业消防系统与装备、先进个体防护装备等四大类100项装备开展本次征集工作。同时,对属于上述四大类但未纳入100项装备范围内,关键技术指标达到国内领先的安全应急装备,可补充报名。工业和信息化部将遴选发布满足要求的先进安全应急装备及参考供应商名单。
二、 申报条件
(一)申报主体为在北京注册登记,具有独立法人资格的企事业单位。申报主体经营管理规范,规章制度健全,符合安全环保要求,近三年财务状况良好、无重大违法违规行为、未发生较大及以上生产安全事故和环境污染事故。
(二)申报主体所申报的装备产品需拥有自主知识产权,在 工业领域具有较强推广应用前景。其中,申报装备属于2024年 目录100项装备范围内的,相关材料需包含2024年目录列出的 全部关键指标项,且至少1条指标不低于2024年目录要求,同时需高于相应国家标准或行业标准。
(三)申报材料要求客观、真实。需提供第三方检测报告作为申报装备产品关键技术指标的佐证材料,无法提供第三方检测 报告的关键技术指标项可通过用户证明进行补充。申报装备不在 2024年目录100项装备范围内的,需补充提交专家鉴定报告。 具体要求如下:
1.第三方检测报告。由省级及以上市场监督管理部门批准 或者其授权部门认可的第三方实验室或检验检测机构出具的检测报告。检测报告应有明确结论,且结论为合格。
2.用户证明。由申报装备的权威用户单位出具的证明,应加盖用户单位公章。
3.专家鉴定报告。由省级(含)以上有关部门出具的专家鉴定报告,且鉴定报告结论应至少为“关键技术指标达到国内领先水平”。
(四)申报材料不涉密。
三、推荐程序
1.时间安排。申报起始时间为2025年5月12日,截止时间为7月10日。
2.申报程序。申报单位需对所提供全部材料的真实性负责。申报单位登录“安全应急装备产业申报系统”进行注册申报
(https://safetybigdata.miit.gov.cn/sibdp-web/),填写申报书(附件2),提交北京市经济和信息化局审核。申报单位除在系统上注册申报外,同步将附件2“先进安全应急装备推广目录(工业领域2025版) 申报书”、附件3“推荐信息汇总表”2份材料的word版本,以及打印后加盖单位公章的PDF版本发送至邮箱:
zhousi@jxj.beijing.gov.cn。
3.北京市经济和信息化局对申报单位材料的完整性、真实性进行审核,通过安全应急装备产业申报系统向工业和信息化部进行推荐。
(联系人:周思;联系电话:55520995)
北京市经济和信息化局
2025年5月7日
温馨提示
文章内容来源于网络,版权归作者所有。
本文转载的目的仅为共享信息,如有侵权,请联系删除。
知晟权
微信号 : zhishengquan
温馨提示
文章内容来源于网络,版权归作者所有。
本文转载的目的仅为共享信息,如有侵权,请联系删除。
知晟权
微信号 : zhishengquan

