北京市经济和信息化局关于印发《北京市优质中小企业梯度培育管理实施细则(2025年修订版)》的通知
点击蓝字,关注我们
各区中小企业主管部门、各有关单位:
根据工业和信息化部《优质中小企业梯度培育管理暂行办法》和《北京市“十四五”时期高精尖产业发展规划》、《北京市关于促进专精特新企业高质量发展的若干措施》(京政办发〔2024〕18号)等有关文件规定,为加强我市优质中小企业分层分类培育工作,发挥高质量评价作用,持续擦亮专精特新品牌,现将《北京市优质中小企业梯度培育管理实施细则(2025年修订版)》印发给你们,请认真遵照执行。
特此通知。
北京市经济和信息化局
2025
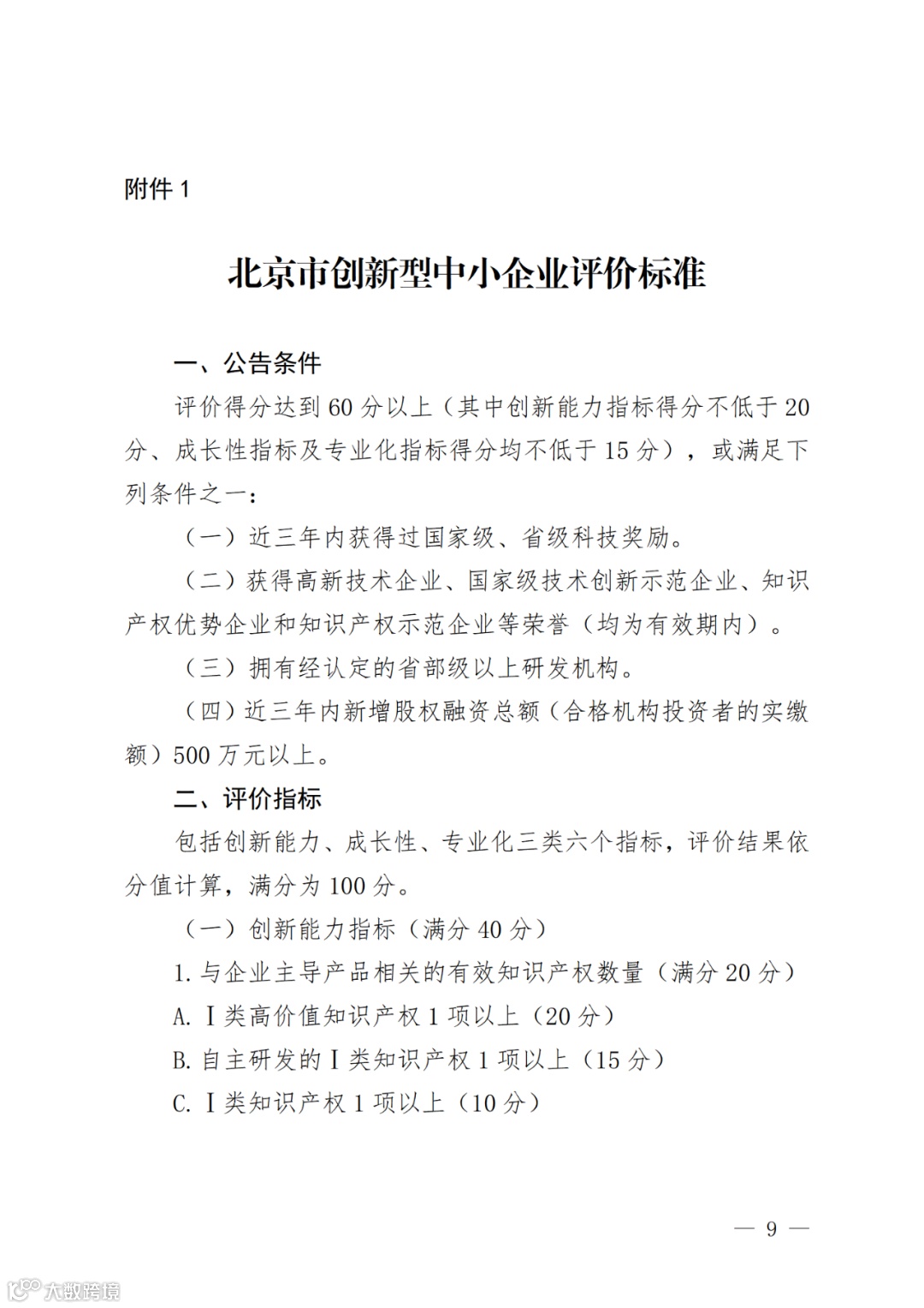
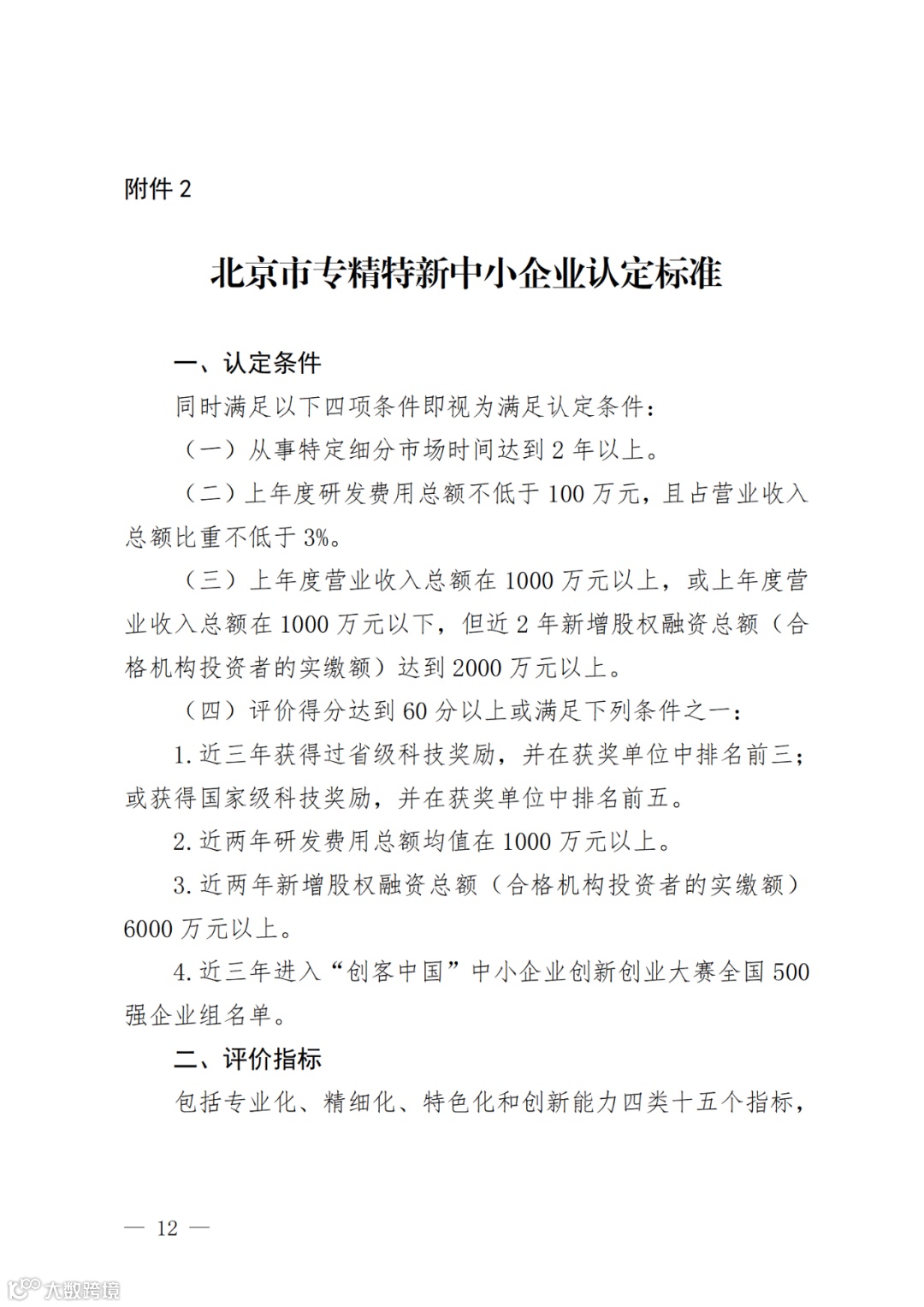
附件:附件-北京市优质中小企业梯度培育管理实施细则(2025年修订版)

























各区中小企业主管部门、各有关单位:


























温馨提示
文章内容来源于网络,版权归作者所有。
本文转载的目的仅为共享信息,如有侵权,请联系删除。
知晟权
微信号 : zhishengquan
知晟权
微信号 : zhishengquan

