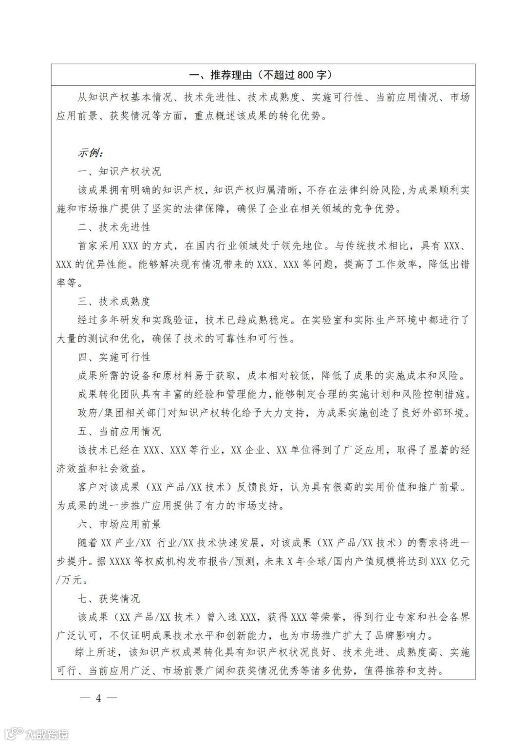
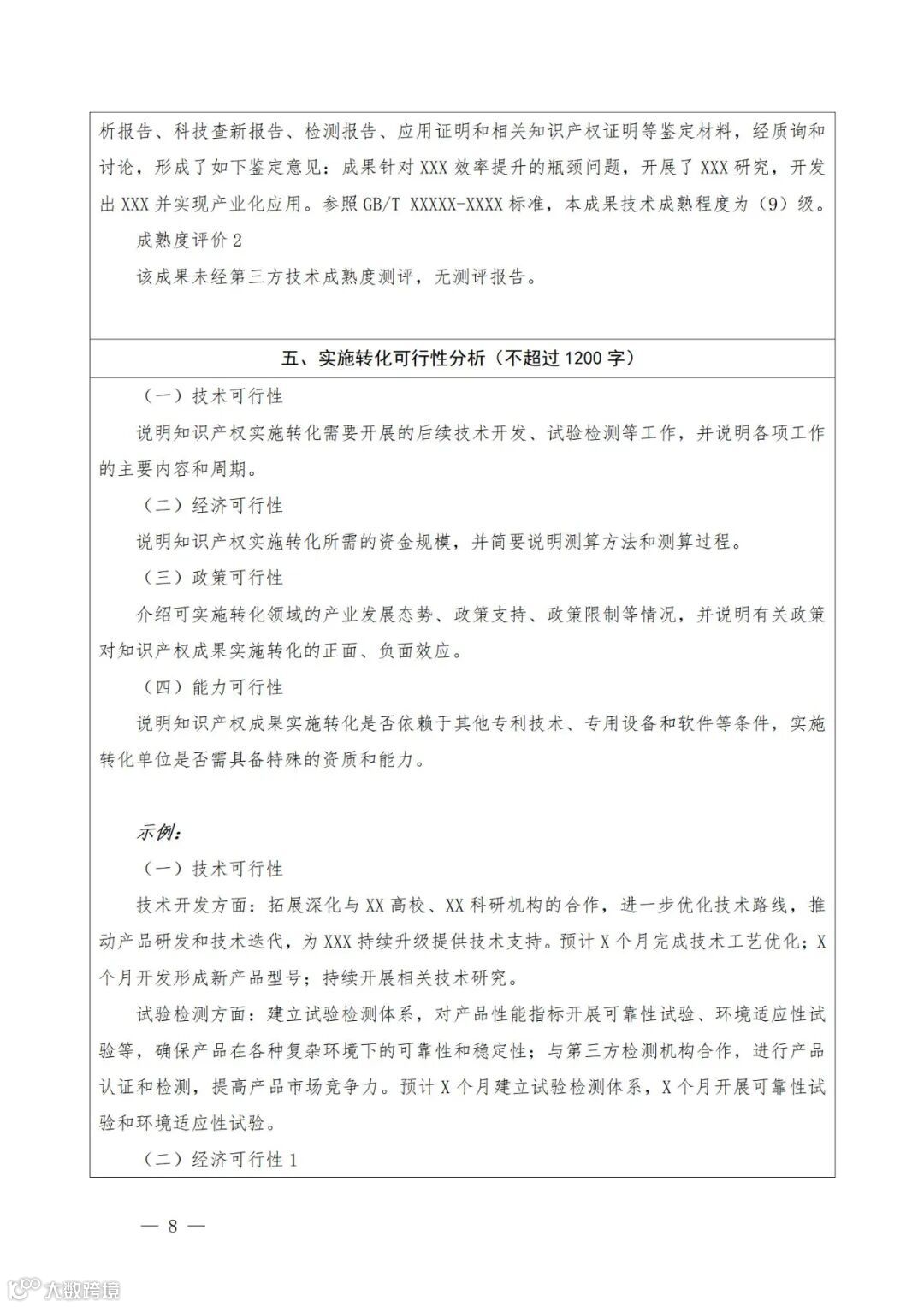
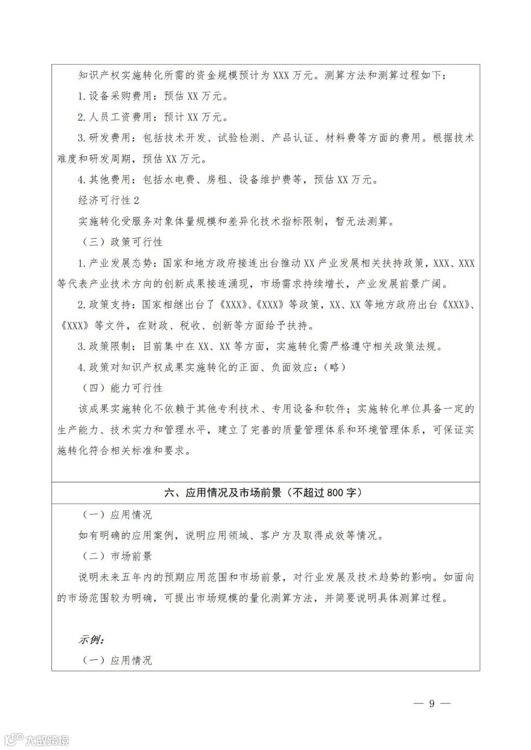
北京市国防科学技术工业办公室关于征集《先进技术成果知识产权转化目录 (第十一批)》信息的通知
点击蓝字,关注我们
各有关单位:
为促进国防科技工业知识产权转化应用,按照国家国防科技工业局要求,现征集拟列入《先进技术成果知识产权转化目录(第十一批)》的知识产权转化项目。有关事项通知如下:
一、基本原则
(一)符合国家战略性新兴产业发展方向,产业适应性好、通用性强,社会需求大,具有转化示范作用。
(二)申报成果源自国防科技工业高新技术,技术先进、成熟度高,全部知识产权有效且产权清晰,具备实施转化现实基础。
(三)转化意愿真实,配合支持《转化目录》评审及发布路演等相关工作,保证各环节有序推进。
(四)信息公开安全,成果转化不影响国防和军队建设,不涉及国家秘密和敏感信息,或者已经脱密、解密。
二、有关要求
(一)申报材料包括成果推荐书(见附件1),以及知识产权权属单位提供的保密审查证明(见附件2)。
(二)成果推荐书、保密审查证明及其他文字材料使用WPS 或Word格式,照片使用常见图片格式(图片分辨率应在96dpi以上),扫描件使用PDF格式。
(三)请于2025年11月18日前,将材料纸质版(加盖公章)和电子版光盘报送至北京市通州区留庄路3号院1号楼。
联系人:崔老师 010-55521302
北京市国防科学技术工业办公室
2025年11月11日
2025
附件:1.成果推荐书
2.保密审查证明
各有关单位:
为促进国防科技工业知识产权转化应用,按照国家国防科技工业局要求,现征集拟列入《先进技术成果知识产权转化目录(第十一批)》的知识产权转化项目。有关事项通知如下:
一、基本原则
(一)符合国家战略性新兴产业发展方向,产业适应性好、通用性强,社会需求大,具有转化示范作用。
(二)申报成果源自国防科技工业高新技术,技术先进、成熟度高,全部知识产权有效且产权清晰,具备实施转化现实基础。
(三)转化意愿真实,配合支持《转化目录》评审及发布路演等相关工作,保证各环节有序推进。
(四)信息公开安全,成果转化不影响国防和军队建设,不涉及国家秘密和敏感信息,或者已经脱密、解密。
二、有关要求
(一)申报材料包括成果推荐书(见附件1),以及知识产权权属单位提供的保密审查证明(见附件2)。
(二)成果推荐书、保密审查证明及其他文字材料使用WPS 或Word格式,照片使用常见图片格式(图片分辨率应在96dpi以上),扫描件使用PDF格式。
(三)请于2025年11月18日前,将材料纸质版(加盖公章)和电子版光盘报送至北京市通州区留庄路3号院1号楼。
联系人:崔老师 010-55521302
北京市国防科学技术工业办公室
2025年11月11日
附件:1.成果推荐书
2.保密审查证明
温馨提示
文章内容来源于网络,版权归作者所有。
本文转载的目的仅为共享信息,如有侵权,请联系删除。
知晟权
微信号 : zhishengquan
温馨提示
文章内容来源于网络,版权归作者所有。
本文转载的目的仅为共享信息,如有侵权,请联系删除。
知晟权
微信号 : zhishengquan

