北京市大兴区人力资源和社会保障局关于开展2025年第三季度《北京市工作居住证》需求申报的通知
点击蓝字,关注我们
各申报单位:
为扎实做好我区《北京市工作居住证》(以下简称工作居住证)办理工作,现面向全区公开征集2025年第三季度工作居住证办理需求,具体如下。
一、申报条件
申报单位应在大兴区注册、纳税且具有法人资格的企事业单位、民办非企业单位、社会团体,外国(地区)、外埠企业在京设立的非法人分支机构,所属产业领域符合首都城市功能定位及大兴区产业发展规划,符合《大兴区〈北京市工作居住证〉办理指南》(见附件4)所列的申请单位基本条件要求。
二、申报时间
自本通知发布之日起至2025年7月30日(星期三)。
逾期未申报的,视为2025年第三季度无办理需求。
三、申报方式
采取“电子邮件”方式进行需求申报。
请2025年第三季度存在工作居住证办理需求且符合我区办理资格条件的用人单位,按照如下要求准备相关申报材料,于要求的申报时限内,将全部申报材料打包压缩后发送至所属辖区属地相关部门(联系电话、电子邮箱见附件3)。申报办理需求的电子邮件主题统一命名为“2025年第三季度工作居住证办理需求-单位全称-联系人-联系人手机号”,申报材料发送后请务必联系属地部门进行确认。
相关申报材料包括:
1.大兴区2025年第三季度工作居住证申报需求信息表(见附件1)EXCEL电子版及加盖单位公章的纸质版扫描件;
2.申请办理人员名册(见附件2)EXCEL电子版及加盖单位公章的纸质版扫描件;
3.涉税信息查询结果告知书(税款所属期为2024年1月1日至2024年12月31日,打印方式见附件5)加盖单位公章的纸质版扫描件;
4.企业资质佐证材料(包括但不限于有效期内的国家高新企业证书、国家级专精特新“小巨人”企业证书等)。
四、注意事项
1.根据北京市人力资源和社会保障局官方发布的《历年北京市全口径城镇单位就业人员平均工资》,本市2023年全口径城镇单位就业人员月平均工资为11761元。自2025年1月1日起,我区办理工作居住证应税收入标准按照上述基数进行相应倍数核算,即:应税收入的1.2倍为14113.2元,应税收入的3倍为35283元,应税收入的6倍为70566元。
2.大兴区人力资源和社会保障局根据市、区相关规定,结合申报单位的经济社会贡献、科技研发、人员规模、劳动关系等情况确定2025年第三季度办理指标。未获批指标的用人单位无法办理工作居住证新办业务。2025年第三季度新办指标分配结果将通过属地部门反馈申报单位,具体安排另行通知。
3.各用人单位须按照申报时间、申报材料等要求完成办理需求申报工作,同时确保申请办理人员符合大兴区《北京市工作居住证》办理指南相关要求。各单位要认真规划本单位人才梯队建设,突出紧缺专业人才和核心骨干人才,突出急需紧迫办理需求,择优就需如实申报,杜绝虚报需求。原则上申报单位在获得指标后一个月内提交办理申请,逾期未提交的,我局将统一回收统筹使用。
附件1:大兴区2025年第三季度工作居住证申报需求信息表.xlsx
附件2:申请办理人员名册.xlsx
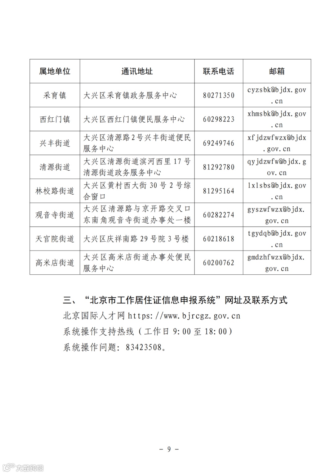
附件3:各属地部门联系电话及邮箱.xlsx
附件4:大兴区《北京市工作居住证》办理指南.pdf
附件5:涉税信息查询结果告知书打印方式.docx
北京市大兴区人力资源和社会保障局
2025年7月17日
2025
附件1:大兴区2025年第三季度工作居住证申报需求信息表.xlsx
附件2:申请办理人员名册.xlsx
附件3:各属地部门联系电话及邮箱.xlsx
附件4:大兴区《北京市工作居住证》办理指南.pdf
附件5:涉税信息查询结果告知书打印方式.docx
北京市大兴区人力资源和社会保障局关于开展2025年第三季度《北京市工作居住证》需求申报的通知
点击蓝字,关注我们
各申报单位:
为扎实做好我区《北京市工作居住证》(以下简称工作居住证)办理工作,现面向全区公开征集2025年第三季度工作居住证办理需求,具体如下。
一、申报条件
申报单位应在大兴区注册、纳税且具有法人资格的企事业单位、民办非企业单位、社会团体,外国(地区)、外埠企业在京设立的非法人分支机构,所属产业领域符合首都城市功能定位及大兴区产业发展规划,符合《大兴区〈北京市工作居住证〉办理指南》(见附件4)所列的申请单位基本条件要求。
二、申报时间
自本通知发布之日起至2025年7月30日(星期三)。
逾期未申报的,视为2025年第三季度无办理需求。
三、申报方式
采取“电子邮件”方式进行需求申报。
请2025年第三季度存在工作居住证办理需求且符合我区办理资格条件的用人单位,按照如下要求准备相关申报材料,于要求的申报时限内,将全部申报材料打包压缩后发送至所属辖区属地相关部门(联系电话、电子邮箱见附件3)。申报办理需求的电子邮件主题统一命名为“2025年第三季度工作居住证办理需求-单位全称-联系人-联系人手机号”,申报材料发送后请务必联系属地部门进行确认。
相关申报材料包括:
1.大兴区2025年第三季度工作居住证申报需求信息表(见附件1)EXCEL电子版及加盖单位公章的纸质版扫描件;
2.申请办理人员名册(见附件2)EXCEL电子版及加盖单位公章的纸质版扫描件;
3.涉税信息查询结果告知书(税款所属期为2024年1月1日至2024年12月31日,打印方式见附件5)加盖单位公章的纸质版扫描件;
4.企业资质佐证材料(包括但不限于有效期内的国家高新企业证书、国家级专精特新“小巨人”企业证书等)。
四、注意事项
1.根据北京市人力资源和社会保障局官方发布的《历年北京市全口径城镇单位就业人员平均工资》,本市2023年全口径城镇单位就业人员月平均工资为11761元。自2025年1月1日起,我区办理工作居住证应税收入标准按照上述基数进行相应倍数核算,即:应税收入的1.2倍为14113.2元,应税收入的3倍为35283元,应税收入的6倍为70566元。
2.大兴区人力资源和社会保障局根据市、区相关规定,结合申报单位的经济社会贡献、科技研发、人员规模、劳动关系等情况确定2025年第三季度办理指标。未获批指标的用人单位无法办理工作居住证新办业务。2025年第三季度新办指标分配结果将通过属地部门反馈申报单位,具体安排另行通知。
3.各用人单位须按照申报时间、申报材料等要求完成办理需求申报工作,同时确保申请办理人员符合大兴区《北京市工作居住证》办理指南相关要求。各单位要认真规划本单位人才梯队建设,突出紧缺专业人才和核心骨干人才,突出急需紧迫办理需求,择优就需如实申报,杜绝虚报需求。原则上申报单位在获得指标后一个月内提交办理申请,逾期未提交的,我局将统一回收统筹使用。
附件1:大兴区2025年第三季度工作居住证申报需求信息表.xlsx
附件2:申请办理人员名册.xlsx
附件3:各属地部门联系电话及邮箱.xlsx
附件4:大兴区《北京市工作居住证》办理指南.pdf
附件5:涉税信息查询结果告知书打印方式.docx
北京市大兴区人力资源和社会保障局
2025年7月17日
2025
附件1:大兴区2025年第三季度工作居住证申报需求信息表.xlsx
附件2:申请办理人员名册.xlsx
附件3:各属地部门联系电话及邮箱.xlsx
附件4:大兴区《北京市工作居住证》办理指南.pdf
附件5:涉税信息查询结果告知书打印方式.docx
北京市大兴区人力资源和社会保障局关于开展2025年第三季度《北京市工作居住证》需求申报的通知
点击蓝字,关注我们
各申报单位:
为扎实做好我区《北京市工作居住证》(以下简称工作居住证)办理工作,现面向全区公开征集2025年第三季度工作居住证办理需求,具体如下。
一、申报条件
申报单位应在大兴区注册、纳税且具有法人资格的企事业单位、民办非企业单位、社会团体,外国(地区)、外埠企业在京设立的非法人分支机构,所属产业领域符合首都城市功能定位及大兴区产业发展规划,符合《大兴区〈北京市工作居住证〉办理指南》(见附件4)所列的申请单位基本条件要求。
二、申报时间
自本通知发布之日起至2025年7月30日(星期三)。
逾期未申报的,视为2025年第三季度无办理需求。
三、申报方式
采取“电子邮件”方式进行需求申报。
请2025年第三季度存在工作居住证办理需求且符合我区办理资格条件的用人单位,按照如下要求准备相关申报材料,于要求的申报时限内,将全部申报材料打包压缩后发送至所属辖区属地相关部门(联系电话、电子邮箱见附件3)。申报办理需求的电子邮件主题统一命名为“2025年第三季度工作居住证办理需求-单位全称-联系人-联系人手机号”,申报材料发送后请务必联系属地部门进行确认。
相关申报材料包括:
1.大兴区2025年第三季度工作居住证申报需求信息表(见附件1)EXCEL电子版及加盖单位公章的纸质版扫描件;
2.申请办理人员名册(见附件2)EXCEL电子版及加盖单位公章的纸质版扫描件;
3.涉税信息查询结果告知书(税款所属期为2024年1月1日至2024年12月31日,打印方式见附件5)加盖单位公章的纸质版扫描件;
4.企业资质佐证材料(包括但不限于有效期内的国家高新企业证书、国家级专精特新“小巨人”企业证书等)。
四、注意事项
1.根据北京市人力资源和社会保障局官方发布的《历年北京市全口径城镇单位就业人员平均工资》,本市2023年全口径城镇单位就业人员月平均工资为11761元。自2025年1月1日起,我区办理工作居住证应税收入标准按照上述基数进行相应倍数核算,即:应税收入的1.2倍为14113.2元,应税收入的3倍为35283元,应税收入的6倍为70566元。
2.大兴区人力资源和社会保障局根据市、区相关规定,结合申报单位的经济社会贡献、科技研发、人员规模、劳动关系等情况确定2025年第三季度办理指标。未获批指标的用人单位无法办理工作居住证新办业务。2025年第三季度新办指标分配结果将通过属地部门反馈申报单位,具体安排另行通知。
3.各用人单位须按照申报时间、申报材料等要求完成办理需求申报工作,同时确保申请办理人员符合大兴区《北京市工作居住证》办理指南相关要求。各单位要认真规划本单位人才梯队建设,突出紧缺专业人才和核心骨干人才,突出急需紧迫办理需求,择优就需如实申报,杜绝虚报需求。原则上申报单位在获得指标后一个月内提交办理申请,逾期未提交的,我局将统一回收统筹使用。
附件1:大兴区2025年第三季度工作居住证申报需求信息表.xlsx
附件2:申请办理人员名册.xlsx
附件3:各属地部门联系电话及邮箱.xlsx
附件4:大兴区《北京市工作居住证》办理指南.pdf
附件5:涉税信息查询结果告知书打印方式.docx
北京市大兴区人力资源和社会保障局
2025年7月17日
2025
附件1:大兴区2025年第三季度工作居住证申报需求信息表.xlsx
附件2:申请办理人员名册.xlsx
附件3:各属地部门联系电话及邮箱.xlsx
附件4:大兴区《北京市工作居住证》办理指南.pdf
附件5:涉税信息查询结果告知书打印方式.docx
各申报单位:
为扎实做好我区《北京市工作居住证》(以下简称工作居住证)办理工作,现面向全区公开征集2025年第三季度工作居住证办理需求,具体如下。
一、申报条件
申报单位应在大兴区注册、纳税且具有法人资格的企事业单位、民办非企业单位、社会团体,外国(地区)、外埠企业在京设立的非法人分支机构,所属产业领域符合首都城市功能定位及大兴区产业发展规划,符合《大兴区〈北京市工作居住证〉办理指南》(见附件4)所列的申请单位基本条件要求。
二、申报时间
自本通知发布之日起至2025年7月30日(星期三)。
逾期未申报的,视为2025年第三季度无办理需求。
三、申报方式
采取“电子邮件”方式进行需求申报。
请2025年第三季度存在工作居住证办理需求且符合我区办理资格条件的用人单位,按照如下要求准备相关申报材料,于要求的申报时限内,将全部申报材料打包压缩后发送至所属辖区属地相关部门(联系电话、电子邮箱见附件3)。申报办理需求的电子邮件主题统一命名为“2025年第三季度工作居住证办理需求-单位全称-联系人-联系人手机号”,申报材料发送后请务必联系属地部门进行确认。
相关申报材料包括:
1.大兴区2025年第三季度工作居住证申报需求信息表(见附件1)EXCEL电子版及加盖单位公章的纸质版扫描件;
2.申请办理人员名册(见附件2)EXCEL电子版及加盖单位公章的纸质版扫描件;
3.涉税信息查询结果告知书(税款所属期为2024年1月1日至2024年12月31日,打印方式见附件5)加盖单位公章的纸质版扫描件;
4.企业资质佐证材料(包括但不限于有效期内的国家高新企业证书、国家级专精特新“小巨人”企业证书等)。
四、注意事项
1.根据北京市人力资源和社会保障局官方发布的《历年北京市全口径城镇单位就业人员平均工资》,本市2023年全口径城镇单位就业人员月平均工资为11761元。自2025年1月1日起,我区办理工作居住证应税收入标准按照上述基数进行相应倍数核算,即:应税收入的1.2倍为14113.2元,应税收入的3倍为35283元,应税收入的6倍为70566元。
2.大兴区人力资源和社会保障局根据市、区相关规定,结合申报单位的经济社会贡献、科技研发、人员规模、劳动关系等情况确定2025年第三季度办理指标。未获批指标的用人单位无法办理工作居住证新办业务。2025年第三季度新办指标分配结果将通过属地部门反馈申报单位,具体安排另行通知。
3.各用人单位须按照申报时间、申报材料等要求完成办理需求申报工作,同时确保申请办理人员符合大兴区《北京市工作居住证》办理指南相关要求。各单位要认真规划本单位人才梯队建设,突出紧缺专业人才和核心骨干人才,突出急需紧迫办理需求,择优就需如实申报,杜绝虚报需求。原则上申报单位在获得指标后一个月内提交办理申请,逾期未提交的,我局将统一回收统筹使用。
附件1:大兴区2025年第三季度工作居住证申报需求信息表.xlsx
附件2:申请办理人员名册.xlsx
附件3:各属地部门联系电话及邮箱.xlsx
附件4:大兴区《北京市工作居住证》办理指南.pdf
附件5:涉税信息查询结果告知书打印方式.docx
北京市大兴区人力资源和社会保障局
2025年7月17日
附件1:大兴区2025年第三季度工作居住证申报需求信息表.xlsx
附件2:申请办理人员名册.xlsx
附件3:各属地部门联系电话及邮箱.xlsx
附件4:大兴区《北京市工作居住证》办理指南.pdf
附件5:涉税信息查询结果告知书打印方式.docx
温馨提示
文章内容来源于网络,版权归作者所有。
本文转载的目的仅为共享信息,如有侵权,请联系删除。
知晟权
微信号 : zhishengquan
温馨提示
文章内容来源于网络,版权归作者所有。
本文转载的目的仅为共享信息,如有侵权,请联系删除。
知晟权
微信号 : zhishengquan

