北京市大兴区市场监督管理局(知识产权局)关于征集《大兴区促进知识产权发展办法》项目的通知
点击蓝字,关注我们
各相关单位:
为激发辖区企业创新动能,促进知识产权高质量发展,现公开征集《大兴区促进知识产权发展办法》2024年度项目,有关事项通知如下:
一、征集时间
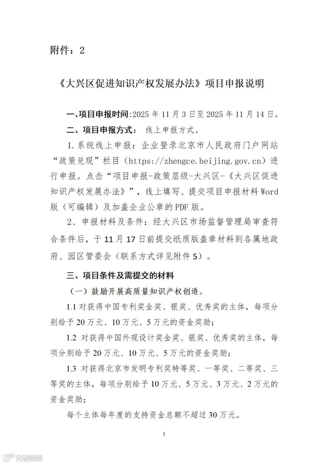
2025年11月3日-2025年11月14日,逾期不予受理。
二、征集内容
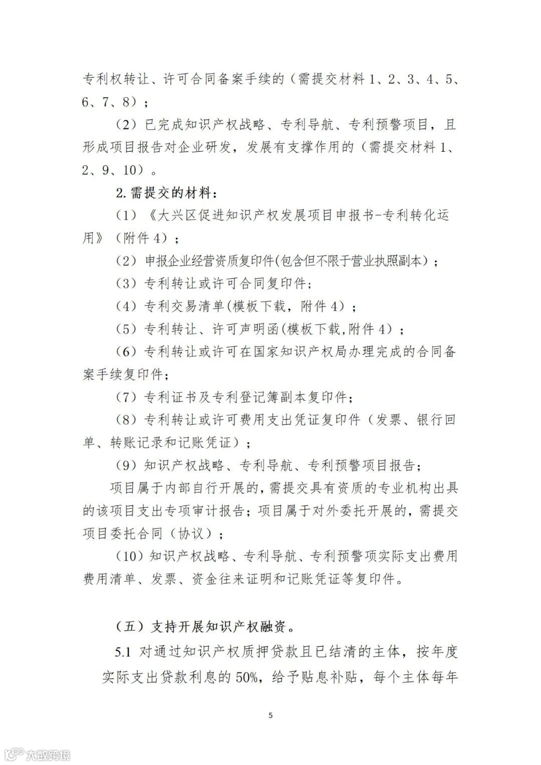
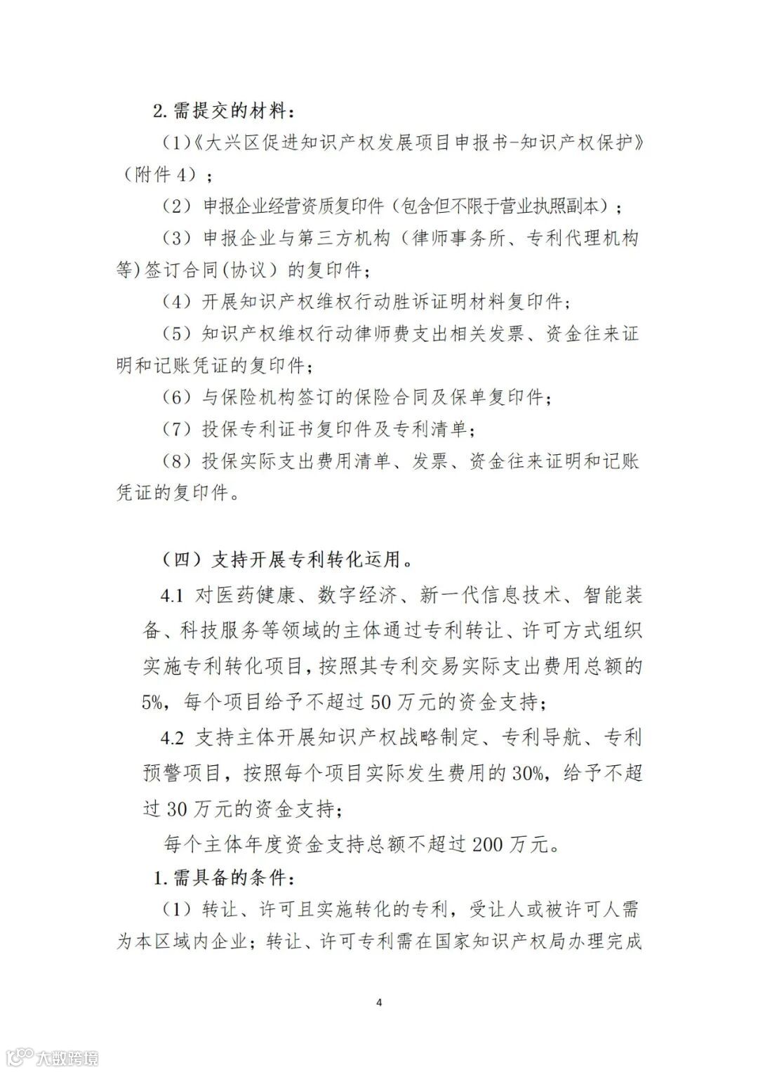
本次征集《大兴区促进知识产权发展办法》第三条至第七条(附件1),详见《大兴区促进知识产权发展办法》申报说明(附件2)。
三、申报方式及材料要求
采取线上申报,具体要求如下:
企业登录北京市人民政府门户网站“政策兑现”栏目
(https://zhengce.beijing.gov.cn)-“项目申报-政策层级-大兴区-《大兴区促进知识产权发展办法》”进行申报。
1.纸质材料:经大兴区市场监督管理局审查材料齐全后,于11月17日前将申报材料纸质版提交到各属地政府、园区管委会(联系方式详见附件5)。
(备注:申报本政策的企业,须经所在属地政府、园区管委会推荐)。
2.各属地政府、园区管委会需做好项目申报辅导、初核、推荐等工作,配合企业出具申报项目推荐函、填写项目汇总表(详见附件3),并汇总本区域内企业申报材料,于11月19日前将纸质版材料,集中统一报送至大兴区知识产权服务中心一层受理大厅,逾期不予受理。
(备注:属地初核内容为审核企业注册、纳税、统计登记、是否签订入区协议、申报材料完整性等情况)。
四、其他事项:
1.联系地址:大兴区富强路119号知识产权服务中心
2.联系人及电话: 霍俐霞、王宏、010-89292550;
舒亚玲 010-69204809
北京市大兴区市场监督管理局
北京市大兴区知识产权局
2025年 11月3日
2025
附件1:大兴区促进知识产权发展办法(红头文件).doc
附件2:大兴区促进知识产权发展办法项目申报说明.docx
附件3:属地镇街项目汇总表及推荐函(仅各属地、镇街填写).docx
点击“阅读原文”下载附件4 申报材料模板.zip
附件5:各属地、镇街、园区联系方式.docx
各相关单位:
为激发辖区企业创新动能,促进知识产权高质量发展,现公开征集《大兴区促进知识产权发展办法》2024年度项目,有关事项通知如下:
一、征集时间
2025年11月3日-2025年11月14日,逾期不予受理。
二、征集内容
本次征集《大兴区促进知识产权发展办法》第三条至第七条(附件1),详见《大兴区促进知识产权发展办法》申报说明(附件2)。
三、申报方式及材料要求
采取线上申报,具体要求如下:
企业登录北京市人民政府门户网站“政策兑现”栏目
(https://zhengce.beijing.gov.cn)-“项目申报-政策层级-大兴区-《大兴区促进知识产权发展办法》”进行申报。
1.纸质材料:经大兴区市场监督管理局审查材料齐全后,于11月17日前将申报材料纸质版提交到各属地政府、园区管委会(联系方式详见附件5)。
(备注:申报本政策的企业,须经所在属地政府、园区管委会推荐)。
2.各属地政府、园区管委会需做好项目申报辅导、初核、推荐等工作,配合企业出具申报项目推荐函、填写项目汇总表(详见附件3),并汇总本区域内企业申报材料,于11月19日前将纸质版材料,集中统一报送至大兴区知识产权服务中心一层受理大厅,逾期不予受理。
(备注:属地初核内容为审核企业注册、纳税、统计登记、是否签订入区协议、申报材料完整性等情况)。
四、其他事项:
1.联系地址:大兴区富强路119号知识产权服务中心
2.联系人及电话: 霍俐霞、王宏、010-89292550;
舒亚玲 010-69204809
北京市大兴区市场监督管理局
北京市大兴区知识产权局
2025年 11月3日
附件1:大兴区促进知识产权发展办法(红头文件).doc
附件2:大兴区促进知识产权发展办法项目申报说明.docx
附件3:属地镇街项目汇总表及推荐函(仅各属地、镇街填写).docx
点击“阅读原文”下载附件4 申报材料模板.zip
附件5:各属地、镇街、园区联系方式.docx
温馨提示
文章内容来源于网络,版权归作者所有。
本文转载的目的仅为共享信息,如有侵权,请联系删除。
知晟权
微信号 : zhishengquan
温馨提示
文章内容来源于网络,版权归作者所有。
本文转载的目的仅为共享信息,如有侵权,请联系删除。
知晟权
微信号 : zhishengquan

